
近日,广州市人力资源和社会保障局官网发布《关于印发企业职工弹性退休相关文书的通知》(简称《通知》),提供给用人单位和劳动者参考使用。
《通知》指出,根据相关规定,广州市人社局制定了《广州市企业职工弹性提前退休告知书(示范文本)》《广州市企业职工弹性延迟退休协议书(示范文本)》《广州市企业职工终止弹性延迟退休协议书(示范文本)》《广州市企业职工基本养老保险退休时间申请表》等,提供用人单位和劳动者参考使用。今后,国家和省如出台新的规定,从其规定。
职工自愿选择弹性提前退休的
至少提前3个月填写告知书提交单位
通知明确,根据《实施弹性退休制度暂行办法》,职工自愿选择弹性提前退休的,至少在本人选择的退休时间前3个月,填写广州市企业职工弹性提前退休告知书并提交用人单位。
职工自愿选择弹性提前退休,应满足以下全部条件:①已达到所选择退休时间对应年份按月领取基本养老金最低缴费年限;②所选退休年龄不低于女职工50周岁、55周岁及男职工60周岁的原法定退休年龄;③提前时间距法定退休年龄不超过3年。
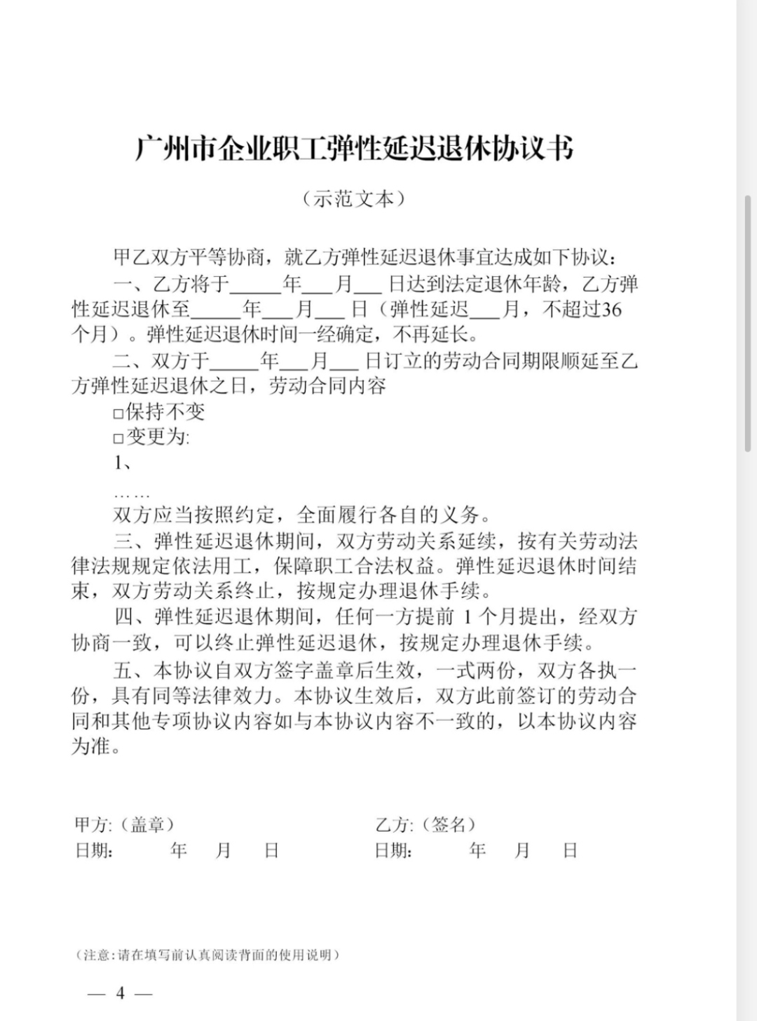
弹性延退期间任何一方提前1个月提出
经协商一致可以终止弹性延迟退休
通知还明确,根据《实施弹性退休制度暂行办法》,选择弹性延迟退休的,双方应提前1个月签订协议书,明确延迟退休时间等事项。弹性延迟退休期间,双方劳动关系延续,按有关劳动法律法规规定依法用工,保障职工合法权益。弹性延迟退休时间结束,双方劳动关系终止,按规定办理退休手续。
职工自愿选择弹性延迟退休的,应满足以下全部条件:①职工达到法定退休年龄时,存在劳动关系的单位与职工协商一致;②延迟时间距法定退休年龄最长不超过3年。
以下两种情形可终止弹性延迟退休:①达到弹性延迟退休时间;②弹性延迟退休期间,所在单位与职工协商一致。
通知明确,弹性延迟退休期间,任何一方提前1个月提出,经双方协商一致,可以终止弹性延迟退休,按规定办理退休手续。







链接及格式文本下载:
广州市人力资源和社会保障局关于印发企业职工弹性退休相关文书的通知

文/广州日报新花城记者:刘春林
题图/广州日报新花城记者:苏俊杰
广州日报新花城编辑:李慧婷