
今天是3月9日,星期一
农历正月廿一
广州多云到阴天
局部有小雨
15℃到23℃

【宠粉福利|用好手气,开启新一年好财运!坑口生菜会文创周边大放送】生菜生财,岁岁有来。3月14日,一年一度的坑口生菜会即将到来!广州日报联合坑口生菜会,特别推出坑口生菜会“文创周边大放送”,快来拼手气!详情>>

【广州今日切换至阴雨模式,周三才能再遇晴日】9日起,广州天气又将切换到春天常见的阴雨模式,同期抵达的还有弱冷空气。要等到周三才会重新转晴。详情>>
【黄埔新溪旧改一期交付超千套房】“三八节”当天,广州市黄埔区新溪村旧村改造项目首期复建安置房新溪城市花园正式交付,村民徐女士收到了最好的节日礼物——4间崭新的安置房。该项目累计完成1308套的分房工作,惠及全村400余户村民。详情>>

【注意绕行!3月12日至10月1日,广州一路段改单向行驶】为推进广州地铁十号线五羊邨站换乘通道建设工程需要,广州地铁计划于2026年3月12日0时至2026年10月1日对五羊邨地铁站A口边缘道路进行围蔽施工。详情>>

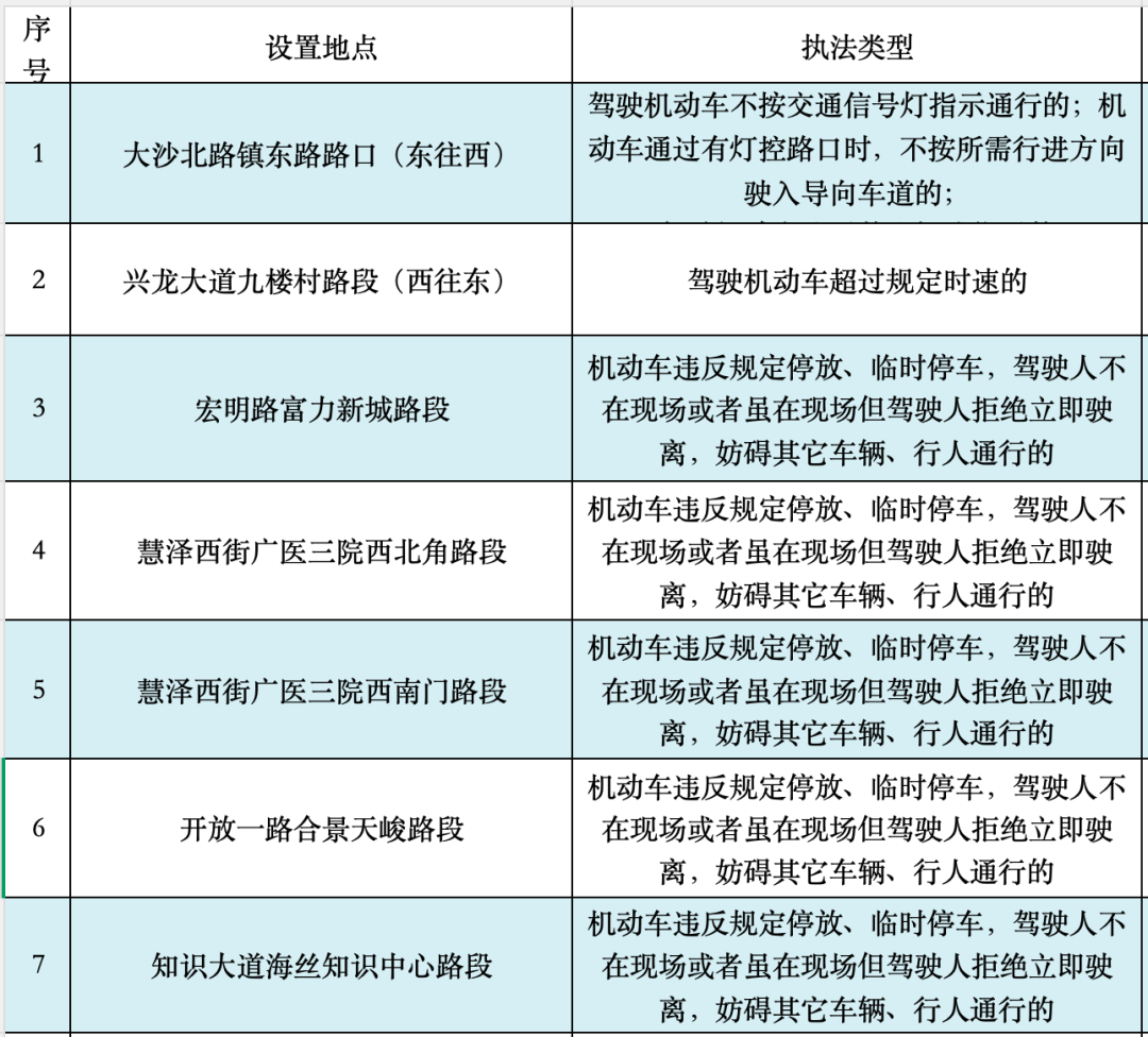
【3月14日起“上岗”!广州黄埔新增7套“电子警察”】黄埔公安交管部门近期启用了7套交通技术监控设备,并将于2026年3月14日起依法对有交通违法行为的车辆进行拍摄取证执法。详情>>

【南航恢复利雅得至广州航线,接滞留同胞平安回国】“欢迎回家!愿此次归途,成为你我心中最深刻的记忆。”3月7日13时12分,中国南方航空CZ376航班平稳降落在广州白云国际机场。历经近8小时飞行,这架从沙特利雅得起飞的航班,顺利完成首班复航返程任务。详情>>

【声线守生命、指尖筑防线!这个团队荣获全国巾帼文明岗称号】她们扎根阳江市消防救援局119指挥中心,24小时在线、365天无休,在电波里与时间赛跑,在方寸之间守护万家平安。记者从广东省消防救援局获悉,阳江市消防救援局119指挥中心接警调度班近日被授予全国巾帼文明岗称号。详情>>
【清淤总量超1.3亿立方米!广东“四管齐下”疏通城乡水脉】自2023年10月省委、省政府高位部署推动以来,一场为城乡水脉“舒筋活络”、夯实高质量发展生态底色的清淤大会战在南粤大地持续深化。截至2026年1月底,全省累计清淤总量超过1.3亿立方米。详情>>
【两会日程预告丨3月9日:全国人代会举行第二次全体会议 听取全国人大常委会工作报告和“两高”工作报告】详情>>
【坚定有力!30句话速览王毅记者会】3月8日,十四届全国人大四次会议外交主题记者会举行。中共中央政治局委员、外交部长王毅就“中国外交政策和对外关系”相关问题回答中外记者提问。详情>>

【马来西亚通报MH370最新搜寻进展 暂未发现飞机残骸】马来西亚交通部3月8日通报称,由马来西亚政府与水下探测公司“海洋无限”公司合作开展的MH370海底搜寻行动目前尚未发现确认飞机残骸位置的线索。详情>>
【穆杰塔巴成为伊朗新任最高领袖】据伊朗塔斯尼姆通讯社9日报道,伊朗专家会议以压倒性多数票推举穆杰塔巴·哈梅内伊为伊朗伊斯兰共和国第三任最高领袖。详情>>
【美国白宫叫停涉伊朗冲突威胁的联邦安全警报发布】当地时间3月7日,白宫已暂时叫停一份警告伊朗冲突可能对美国本土构成更高威胁的联邦安全公告发布。详情>>
海报设计/张妍、陈湫林
画作/林帝浣
广州日报新花城编辑:叶碧君