粤府〔2026〕24号
广东省人民政府关于印发《广东省国民经济和社会发展第十五个五年规划纲要》的通知
各地级以上市人民政府,各县(市、区)人民政府,省政府各部门、各直属机构:
《广东省国民经济和社会发展第十五个五年规划纲要》业经省十四届人大五次会议审查批准,现印发给你们,请认真组织实施。
广东省人民政府
2026年3月26日
广东省国民经济和社会发展
第十五个五年规划纲要
(2026年1月29日省十四届人大五次会议审查批准)
2026年3月
目录
第一章 增创新优势 实现新突破 奋力在推进中国式现代化建设中走在前列
第一节 “十四五”时期取得的重大成就
第二节 “十五五”时期面临的发展环境
第三节 指导方针
第四节 主要目标
第二章 久久为功推动粤港澳大湾区建设 打造富有活力和国际竞争力的一流湾区和世界级城市群
第一节 打造高质量发展动力源
第二节 建强合作发展平台
第三节 推动城市高质量发展
第四节 促进全省协调联动发展
第三章 建设具有国际竞争力的现代化产业体系 巩固壮大实体经济根基
第一节 优化升级传统产业
第二节 加快新兴产业发展壮大和未来产业成形成势
第三节 促进服务业优质高效发展
第四节 推进产业基础高级化、产业链现代化
第四章 提高科技自立自强水平 引领发展新质生产力
第一节 开展有组织的基础与应用基础研究
第二节 加强产业需求导向的关键核心技术攻关
第三节 推动科技创新和产业创新深度融合
第四节 一体推进教育科技人才发展
第五章 推动人工智能重塑生产生活范式 深化数字广东建设
第一节 夯实数字核心基础支撑
第二节 增强智能经济引擎能力
第三节 加快智能社会建设步伐
第六章 完善现代化基础设施体系 强化支撑引领作用
第一节 加快发展新型基础设施
第二节 构建现代化综合交通运输体系
第三节 建设新型能源体系
第四节 完善现代化水安全保障体系
第七章 深挖内需市场潜力 更好服务和融入新发展格局
第一节 大力提振消费
第二节 精准扩大有效投资
第三节 深度参与构建全国统一大市场
第八章 全面深化重点领域改革 构建高水平社会主义市场经济体制
第一节 激发各类经营主体活力
第二节 完善要素市场化配置体制机制
第三节 打造市场化法治化国际化一流营商环境
第四节 深化财税体制改革
第九章 塑造开放型经济新优势 当好高水平对外开放门户枢纽
第一节 稳步扩大制度型开放
第二节 推进外贸协调创新发展
第三节 促进双向投资提质增效
第四节 打造“一带一路”建设重要引擎
第十章 推动金融高质量发展 高水平建设金融强省
第一节 建设现代金融体系
第二节 优化金融服务供给
第三节 扩大金融高水平开放
第四节 切实维护金融安全
第十一章 深入推进“百县千镇万村高质量发展工程” 促进城乡区域协调发展
第一节 加快推进农业现代化
第二节 持续壮大县域经济
第三节 建设现代化岭南和美乡村
第四节 完善城乡区域协调发展体制机制
第十二章 全面建设海洋强省 加快建设海上新广东
第一节 优化拓展海洋经济发展空间
第二节 建设现代化海洋产业体系
第三节 完善海洋经济发展支撑体系
第十三章 深入推进绿美广东生态建设 打造人与自然和谐共生的美丽广东样板
第一节 积极稳妥推进和实现碳达峰
第二节 提升生态环境治理水平
第三节 推进绿美广东生态建设
第四节 加快发展方式全面绿色转型
第十四章 高水平推进文化强省建设 推动物质文明和精神文明相协调相促进
第一节 弘扬和践行社会主义核心价值观
第二节 繁荣发展文化事业
第三节 大力发展文化旅游业
第四节 提升文化对外传播力与影响力
第十五章 推进教育现代化 加快建设教育强省
第一节 实施新时代立德树人工程
第二节 建设高质量教育体系
第三节 提升教育支撑能力
第十六章 实施健康优先发展战略 扎实推进健康广东建设
第一节 健全公共卫生体系
第二节 构建优质均衡医疗卫生服务体系
第三节 发展面向人民生命健康的生物医药产业
第四节 建设高水平体育强省
第十七章 落实人口发展战略 促进人口高质量发展
第一节 推动实现适度生育水平
第二节 促进育幼服务发展
第三节 推进老龄事业发展
第十八章 加大保障和改善民生力度 扎实推进全体人民共同富裕
第一节 全力稳就业促增收
第二节 完善多层次社会保障体系
第三节 推动房地产高质量发展
第四节 稳步推进基本公共服务均等化
第五节 促进各类群体共享发展
第十九章 全面推进依法治省 建设更高水平法治广东
第一节 加强和改进立法工作
第二节 推进依法行政和公正司法
第三节 推进法治社会建设
第二十章 统筹高质量发展和高水平安全 建设更高水平平安广东
第一节 深入推进国家安全体系和能力建设
第二节 保障经济重点领域安全
第三节 提高公共安全治理水平
第四节 加强和创新社会治理
第二十一章 加强规划实施保障
第一节 坚持和加强党的全面领导
第二节 推进规划体系建设
第三节 健全规划实施机制
第四节 强化政策和项目支撑
本规划纲要根据党的二十届四中全会精神、《中共中央关于制定国民经济和社会发展第十五个五年规划的建议》和《中共广东省委关于制定广东省国民经济和社会发展第十五个五年规划的建议》编制,主要阐明“十五五”时期(2026—2030年)广东经济社会发展的指导思想、基本原则、发展目标,谋划重大战略,部署重大任务,是战略性、宏观性、综合性规划,是政府履行经济调节、市场监管、社会管理、公共服务和生态环境保护职能的重要依据,是未来五年广东经济社会发展的宏伟蓝图和全省人民共同的行动纲领。
第一章 增创新优势 实现新突破 奋力在推进中国式现代化建设中走在前列
“十四五”时期,在以习近平同志为核心的党中央坚强领导下,全省上下沉着应对百年变局和世纪疫情,以超常决心、超常措施攻坚克难,第二个百年奋斗目标新征程实现良好开局。“十五五”时期,面对深刻复杂变化的发展环境,必须巩固拓展优势、破除瓶颈制约、补强短板弱项,在应对风险挑战中赢得战略主动,以高质量发展的确定性应对各种不确定性,推动事关广东现代化建设全局的战略任务取得重大突破。
第一节 “十四五”时期取得的重大成就
“十四五”时期全省发展历程极不寻常、极不平凡。面对错综复杂的国际环境和艰巨繁重的改革发展稳定任务,全省锚定在推进中国式现代化建设中走在前列总目标,激活改革、开放、创新三大动力,扎实推进省委“1310”具体部署,深入实施一系列重大发展战略和重大政策举措,有效应对一系列重大风险挑战,坚定扛起经济大省挑大梁的责任,推动高质量发展取得显著成效。
经济运行稳中有进,2025年全省地区生产总值14.58万亿元,连续37年居全国首位,一般公共预算收入1.39万亿元,连续35年居全国首位。粤港澳大湾区牵引作用突出,重大合作平台建设成效显现,市场一体化水平不断提升,宜居宜业宜游的优质生活圈加速形成。科技创新成果丰硕,人才集聚效应加快形成,区域创新能力连续9年居全国第一,“深圳—香港—广州”创新集群跃居全球首位,关键核心技术攻关实现多点突破。现代化产业体系加快建设,建成10个万亿元级产业集群,累计培育国家制造业单项冠军、专精特新“小巨人”企业数量均居全国前列。改革开放活力动力有效释放,治理体系和治理能力现代化加快推进,新一轮机构改革全面完成,高标准市场体系不断健全,民营经济蓬勃发展,深圳综合改革试点经验在全国推广,“五外联动”持续深化,进出口总额达9.49万亿元,连续40年居全国第一,全面开放新格局加快形成。基础设施体系不断完善,建成深中通道、广湛高铁、广州白云机场三期、珠三角水资源配置工程等一批标志性项目。发展平衡性协调性稳步提升,“百县千镇万村高质量发展工程”初见成效,新型城镇化扎实推进,海洋强省加快建设,城乡居民人均可支配收入比明显缩小,脱贫攻坚成果巩固拓展。绿美广东加快建设,绿色低碳循环发展深入推进,可再生能源发电装机容量历史性超过煤电,重要生态系统保护和修复有序开展,大气、海洋和水环境质量均创有记录以来最好水平。民生福祉持续增进,城镇新增就业累计超700万人,居民人均可支配收入增速高于经济增速,教育、医疗、社保、育幼等民生事业全面进步,疾控体系不断健全,基本养老保险制度实现全覆盖。文化强省建设展现新貌,向上向善、刚健朴实的文化融入日常,携手港澳成功举办十五运会和残特奥会。安全发展能力不断增强,全过程人民民主的省域样板加快打造,法治广东、平安广东建设深入推进,房地产、金融等重点领域风险有序化解,超强台风、特大洪水等自然灾害和新冠肺炎疫情有效应对,社会保持和谐稳定。党的领导和党的建设全面加强,全面从严治党纵深推进,全省各级党组织锻造得更加坚强有力。
“十四五”规划主要目标任务顺利实现,全省经济实力、科技实力、治理能力和人民生活水平跃上新台阶,中国式现代化的广东实践迈出坚实步伐,第二个百年奋斗目标新征程实现良好开局。这些重大成就的取得,根本在于习近平总书记领航掌舵,在于以习近平同志为核心的党中央坚强领导,在于习近平新时代中国特色社会主义思想科学指引。
第二节 “十五五”时期面临的发展环境
“十五五”时期,是基本实现社会主义现代化夯实基础、全面发力的关键时期,也是广东增创新优势、实现新突破的紧要时期,具有承前启后的重要地位。必须立足广东、着眼全国、面向世界,积极识变应变求变,为基本实现社会主义现代化奠定更加坚实的基础。
从国际看,世界百年变局加速演进,国际力量对比深刻调整,“东升西降”格局持续深化,人类命运共同体理念得到国际社会广泛认同,中国式现代化道路的生命力、影响力、感召力持续增强。同时,世界变乱交织、动荡加剧,地缘冲突易发多发;单边主义、保护主义抬头,霸权主义和强权政治威胁上升,国际经济贸易秩序遇到严峻挑战;世界经济增长动能不足,大国博弈更加复杂激烈。新一轮科技革命和产业变革加速突破,人工智能等颠覆性技术催生新产业新业态新模式,全球产业形态和经济格局将深刻重塑,率先突破者将赢得未来发展的主动。
从国内看,我国正处于由中等收入国家向中等发达国家水平迈进的关键阶段,经济发展加快转型,呈现新的阶段性特征。国内大循环主体作用、内需主导作用更加凸显,经济发展由增量带动为主向做优增量和盘活存量并重转变,人口少子化、老龄化、区域人口增减分化趋势明显,这些变化将从供给和需求、总量和结构、宏观和微观等方面对经济社会发展产生重大影响。同时,我国具有中国特色社会主义制度优势、超大规模市场优势、完整产业体系优势、丰富人才资源优势,具备主动运筹国际空间、塑造外部环境的诸多有利因素,中华民族伟大复兴势不可挡。
从省内看,广东发展处于战略机遇和风险挑战并存、不确定难预料因素增多的时期,也处于在斗争中壮筋骨、育新机、开新局的时期。广东经济外向度高,受外部环境变化的影响更加直接,发展先行一步的同时也更早遇到一些瓶颈和挑战,发展不平衡不充分问题依然突出,供需匹配度有待提高,国内大市场开拓能力还需增强,新旧动能转换任务艰巨,城乡区域差距仍然较大,民生保障存在短板弱项,人口结构变化对经济发展、社会治理提出新课题,资源环境制约趋紧,重点领域还有风险隐患。与此同时,广东作为改革开放排头兵、先行地、实验区,经济基础稳、优势多、韧性强、潜能大,有粤港澳大湾区建设等国家重大战略叠加的政策优势,有大规模市场的空间潜能,有产业科技深度融合的创新优势,有软硬兼备的优良环境,有人口数量和质量红利,有应对风险挑战的实战经验,特别是中央支持广东走在前、作示范、挑大梁,广东高质量发展具备良好基础。
综合研判,尽管发展外部环境和自身条件发生一系列变化,但广东长期向好的支撑条件和基本趋势没有变,应对重大风险和挑战的能力不断增强。必须深刻领悟“两个确立”的决定性意义,增强“四个意识”、坚定“四个自信”、做到“两个维护”,保持战略定力,增强必胜信心,敢于斗争、善于斗争,勇于面对风高浪急甚至惊涛骇浪的重大考验,以历史主动精神克难关、战风险、迎挑战,集中力量办好广东的事,奋力开创广东现代化建设新局面,为强国建设、民族复兴伟业作出新的更大贡献。
第三节 指导方针
指导思想。坚持马克思列宁主义、毛泽东思想、邓小平理论、“三个代表”重要思想、科学发展观,全面贯彻习近平新时代中国特色社会主义思想,深入贯彻党的二十大和二十届历次全会精神,深入贯彻习近平总书记对广东系列重要讲话和重要指示精神,围绕全面建成社会主义现代化强国、实现第二个百年奋斗目标,以中国式现代化全面推进中华民族伟大复兴,在省委的正确领导下,锚定在推进中国式现代化建设中走在前列的总目标,紧扣坚定不移挑好大梁、全面推进强省建设的总任务,统筹推进“五位一体”总体布局,协调推进“四个全面”战略布局,统筹国内国际两个大局,完整准确全面贯彻新发展理念,积极服务和融入新发展格局,坚持稳中求进工作总基调,坚持以经济建设为中心,以推动高质量发展为主题,以改革创新为根本动力,以满足人民日益增长的美好生活需要为根本目的,以全面从严治党为根本保障,深入落实省委“1310”具体部署,推动经济实现质的有效提升和量的合理增长,推动人的全面发展、全体人民共同富裕迈出坚实步伐,推动经济总量保持领先、高质量发展引领示范,体现走在前、作示范、挑大梁的责任担当,确保基本实现社会主义现代化取得决定性进展。
基本原则。“十五五”时期经济社会发展必须遵循以下原则:
——坚持党的全面领导。坚决维护党中央权威和集中统一领导,全面贯彻党的基本理论、基本路线、基本方略,提高党委把方向、管大局、作决策、保落实能力,把党的领导贯穿经济社会发展各方面全过程,确保广东现代化建设始终沿着正确方向前进,着力彰显党的领导和中国特色社会主义制度显著优势。
——坚持人民至上。尊重人民主体地位,紧紧依靠人民,维护人民根本利益,促进社会公平正义,注重在发展中保障和改善民生,在满足民生需求中拓展发展空间,推动经济和社会协调发展、物质文明和精神文明相得益彰,让现代化建设成果更多更公平惠及全体人民。
——坚持高质量发展。以新发展理念引领发展,因地制宜发展新质生产力,做强国内大循环,畅通国内国际双循环,统筹扩大内需和深化供给侧结构性改革,加快培育新动能,促进经济结构优化升级,做优增量、盘活存量,推动广东经济向新向强、社会全面进步。
——坚持全面深化改革。弘扬改革开放精神、特区精神,以粤港澳大湾区建设为牵引,聚焦制约高质量发展的体制机制障碍,推进深层次改革,扩大高水平开放,推动生产关系和生产力、上层建筑和经济基础、政府治理和社会发展更好相适应,持续增活力、强动力、拓空间。
——坚持有效市场和有为政府相结合。充分发挥市场在资源配置中的决定性作用,更好发挥政府作用,参与构建统一、开放、竞争、有序的市场体系,建设法治经济、信用经济,打造市场化法治化国际化一流营商环境,形成既“放得活”又“管得好”的经济秩序。
——坚持统筹发展和安全。在发展中固安全,在安全中谋发展,强化底线思维,有效防范化解各类风险,增强经济和社会韧性,以高效能治理促进高质量发展和高水平安全良性互动。
第四节 主要目标
锚定基本实现社会主义现代化目标要求,综合研判未来发展趋势和条件,“十五五”时期广东经济社会发展要努力实现以下主要目标。
高质量发展取得显著成效。经济增长保持在合理区间,全省GDP年均增长5%左右,全要素生产率和全员劳动生产率稳步提升,居民消费率明显提高,内需拉动经济增长主动力作用持续增强,经济增长潜力得到充分释放,全面融入全国统一大市场,新型工业化、信息化、城镇化、农业现代化取得重大进展,发展新质生产力、服务和融入新发展格局、建设现代化经济体系取得重大突破。
科技自立自强水平大幅提高。教育科技人才一体发展格局基本形成,粤港澳大湾区开放型区域协同创新共同体建设深入推进,基础研究和原始创新能力显著增强,全社会研发经费投入年均增长5%,重点领域关键核心技术加速突破,并跑领跑领域明显增多,科技创新和产业创新深度融合,创新驱动作用明显增强,具有全球影响力的产业科技创新中心基本建成。
城乡区域发展更加协调。“百县千镇万村高质量发展工程”取得重大进展,以人为本的新型城镇化战略深入实施,乡村全面振兴大步向前,县域发展潜力有效激发,涌现一大批经济强县、特色名镇、和美乡村,城乡居民人均可支配收入比值缩小至2.05,海洋强省建设取得显著突破,海洋生产总值达2.8万亿元,城乡差距、区域差距得到实质性改善。
进一步全面深化改革取得新突破。治理体系和治理能力现代化深入推进,社会主义市场经济体制更加完善,高水平对外开放体制机制更加健全,全过程人民民主制度化、规范化、程序化水平进一步提高,政治优势、制度优势、开放优势持续增强。
社会文明程度明显提升。文化自信更加坚定,主流思想舆论不断巩固壮大,社会主义核心价值观广泛践行,文化事业繁荣发展,文化产业做大做强,文化创新创造活力不断激发,人民群众精神文化生活更加丰富,文化软实力、岭南文化影响力显著提升。
人民生活品质不断提高。高质量充分就业取得新进展,城镇调查失业率控制在5.5%以内,居民收入增长和经济增长同步、劳动报酬提高和劳动生产率提高同步,分配结构得到优化,中等收入群体持续扩大,劳动年龄人口平均受教育年限提高到11.7年,人民群众养老托育服务需求得到更好满足,人均预期寿命提高到81.5岁,基本公共服务均等化水平明显提升。
绿美广东生态建设成效彰显。绿色生产生活方式基本形成,2030年前碳达峰目标如期实现,单位地区生产总值二氧化碳排放水平继续走在全国前列,清洁低碳安全高效的新型能源体系初步建成,主要污染物排放总量持续减少,生态系统多样性稳定性持续性不断提升,美丽中国先行区建设取得标志性成果。
发展的安全基础更加坚实。国家安全体系和能力进一步加强,重点领域风险得到有效防范化解,社会治理和公共安全治理水平明显提高,本质安全持续增强,重特大事故得到有效遏制,自然灾害防御水平显著提升,国防动员能力进一步夯实,法治广东、平安广东建设达到更高水平。
展望未来,从党的二十大召开到二〇三五年,用13年时间基本实现社会主义现代化、建成一个现代化的新广东。到那时,全省经济总量实现倍增,人均地区生产总值达到中等发达国家水平,人民生活更加殷实、更加幸福美好,经济实力、科技实力、综合实力迈上大台阶,以昂扬姿态在推进中国式现代化建设中走在前列。

第二章 久久为功推动粤港澳大湾区建设 打造富有活力和国际竞争力的一流湾区和世界级城市群
紧扣新发展格局的战略支点、高质量发展的示范地、中国式现代化的引领地全新定位,发挥好主力军和火车头作用,深化粤港澳全面合作,不断丰富新时代“一国两制”新实践,携手港澳建设世界级的大湾区、发展最好的湾区。
第一节 打造高质量发展动力源
强化科技创新,持续推进“硬联通”、“软联通”、“心联通”,携手港澳健全协商合作机制,共同建设创新策源、产业高地、开放枢纽、幸福家园,把粤港澳大湾区建设成为辐射全省全域、引领国内国际的强劲引擎。
做深做实产业科技合作。加快推进粤港澳大湾区国际科技创新中心建设,进一步优化以广深港和广珠澳科技创新走廊为“两廊”、以深港河套和粤澳横琴为“两点”的空间布局,增强高端创新要素集聚功能。强化大湾区综合性国家科学中心支撑作用,推动光明科学城、松山湖科学城和南沙科学城协同发展。构建双向互动的科创合作体系,推动重大科技基础设施等战略科技力量共建共管共享,优化建设粤港澳联合实验室,探索建立衔接港澳接轨国际的科研体制,健全科研资金跨境拨付、科研数据跨境流动机制。积极对接港澳高校和InnoHK创新香港研发平台等科研力量,开展技术研发、中试转化、场景拓展等全链条合作,推动成果孵化、企业成长、产业培育全周期协同。提升港澳国际人才驿站服务效能,做强粤港澳高校联盟人才联通功能,推动粤港澳三地协同引才用才。
推进基础设施高效互联。深化粤港澳大湾区轨道交通“四网融合”(干线铁路、城际铁路、市域(郊)铁路和城市轨道交通融合。),加快构建环珠江口直连铁路通道,谋划推进港深西部铁路、广珠(澳)高铁等跨境轨道交通项目,建设“轨道上的大湾区”。加强珠江口两岸交通规划衔接,推动形成公路、轨道交通、水上高速客运等多方式跨江通道格局。用好管好港珠澳大桥、深中通道,推动港珠澳大桥经贸新通道建设。推动粤港澳大湾区机场协同错位发展,提升广州、深圳机场国际枢纽竞争力,做大做强香港国际机场东莞空港中心,推进澳门国际机场横琴前置货站建设。完善“组合港”、“一港通”运作模式,深化与港澳港口合作。优化能源基础设施布局,加大对港澳清洁能源供给保障力度。加快构建互联互通水网体系,全面提升粤港澳三地水安全保障能力。扩大粤港澳互联网络带宽,推动算力基础设施共建共享。
推动要素跨境高效便捷流动。持续优化“港车北上”、“澳车北上”,积极稳妥推进“粤车南下”,推动完善更加便利的人员往来签注政策。深入推进职称评价和职业资格认可,推动重点领域港澳专业人士跨境便利执业。完善粤港、粤澳国际贸易“单一窗口”交流合作机制,深化粤港澳口岸监管合作,推广跨境安检前置、鲜活产品绿色通道等快速通关模式,提高货物贸易便利化水平。推动优化股票、债券、期货等跨境金融业务,促进更多跨境金融产品落地实施。健全数据跨境管理机制,加快推进粤港澳三地数据高效便利安全流动。持续拓展“湾区标准”、“湾区认证”实施范围和应用场景,促进高品质产品和服务流通。加强与港澳立法、执法、司法各环节全流程协作,完善涉港澳商事纠纷解决机制,推动粤港澳大湾区成为商事解纷和企业重整优选地。
建设宜居宜业宜游优质生活圈。推动港澳在粤合作办学、延伸办学,支持有条件的广东高校赴港澳办学、设立高等研究院,深化粤港澳高校联合人才培养。完善港澳居民在粤参加医保政策,扩大“港澳药械通”、“长者医疗券”、“广东院舍照顾服务计划”等适用范围。推进政务服务跨境办理,完善“湾区注册”服务机制,加快身份认证、电子证照等信息共享互认,深化“数字湾区”建设。实施港澳青年“粤创未来”行动,持续推进港澳青年创新创业基地建设,支持港澳居民在粤就业创业。推进粤港澳游艇自由行,携手港澳打造“一程多站”精品旅游线路,加快建设粤港澳大湾区世界级旅游目的地。积极开展文化体育艺术、教育科技等领域交往交流活动,加强文化遗产保护利用,丰富多元交融的湾区人文精神内涵。
第二节 建强合作发展平台
准确把握功能定位,充分发挥粤港澳合作发展平台试验示范作用,更好承载重大政策、重大改革、重大项目,“以点带面”引领粤港澳全面合作。
加快推进横琴粤澳深度合作区建设。把握“澳门+横琴”新定位,健全粤澳共商共建共管共享体制机制,加快建设与澳门经济高度协同、规则深度衔接的制度体系,提升琴澳一体化水平,营造趋同澳门的宜居宜业环境,促进澳门经济适度多元发展。优化实施“分线管理”政策,加速琴澳要素跨境高效便捷流动。推动“四新”产业(科技研发和高端制造产业、中医药等澳门品牌工业、文旅会展商贸产业、现代金融产业。)发展壮大,加快广东省智能科学与技术研究院、中医药广东省实验室等创新平台和中医药、集成电路等粤澳合作产业园区建设,高水平建设横琴国际休闲旅游岛、澳琴国际教育(大学)城、数字贸易国际枢纽港、中国—葡语(西语)国家经济贸易服务中心,支持横琴全域建设海陆空全空间智能无人体系。
全面深化前海深港现代服务业合作区改革开放。联动香港打造优质高效的现代服务业体系,全面实施“全球服务商计划”,提升深港国际金融城、深港国际法务区、前海国际人才港等发展能级,高标准建设现代服务业集聚区。在人民币跨境使用、跨境法律服务、新型国际贸易发展、营商环境改革等方面先行先试,有序推进电信、互联网、教育、文化等领域相关业务开放,积极开拓海洋经济、数字经济等领域的服务业新技术新业态。优化行政区与经济区适度分离的管理体制机制,完善法定机构法人治理结构、职能设置和管理模式。加快前海口岸规划建设。完善港澳居民在前海就业创业扶持措施,提升前海深港青年梦工场发展能级,打造深港深度融合发展引领区。
深化广州南沙面向世界的粤港澳全面合作。集中推进南沙湾、庆盛枢纽和南沙枢纽3个先行启动区建设,打造立足湾区、协同港澳、面向世界的重大战略性平台。深化市场准入与监管体制改革,加快国际先进技术应用推进中心(大湾区)和应用场景创新中心建设。大力发展智能网联与新能源汽车、船舶与海工装备、人工智能、生物医药等高新技术产业,建设具有核心竞争力的支柱型产业集群。创新港澳参与南沙开发建设合作模式,支持港澳机构参与南沙基础设施、产业园区等建设运营。加快粤港澳大湾区航运联合交易中心、国际商业银行和香港科技大学(广州)二期等建设,打造粤港澳大湾区国际航运、金融和科技创新功能的承载区。
加快河套深港科技创新合作区深圳园区开发建设。协同香港开发建设“一河两岸、一区两园”,联手引进国际顶尖研发型企业、科研机构和科技人才,加快建设粤港澳大湾区(广东)量子科学中心、国家人工智能学院(深圳)等创新平台,支持港澳全国重点实验室在园区拓展空间,打造粤港澳大湾区国际科技创新中心重要极点。围绕新一代信息技术、先进生物医药、人工智能与数字经济等重点领域,建设具有国际竞争力的产业中试转化基地。加快形成灵活高效、风险可控的跨境科技创新体制机制,打造国际性产业与标准组织集聚区。完成皇岗口岸整体重建、福田保税区一号通道改造升级、河套西面跨河连接桥建设,推动货物分线管理税收政策、海关监管办法落地,实施更加便利的人员出入境及停居留政策。
因地制宜建设特色合作平台。推进广州东部中心、珠海西部生态新区、佛山三龙湾、惠州潼湖生态智慧区、东莞滨海湾新区、中山翠亨新区、江门大广海湾、肇庆新区等建设,做强特色优势领域,拓展与港澳经济合作空间。积极对接香港北部都会区发展策略,协同开展园区开发、产业导入、项目布局、设施建设、人才引进、生态环保等领域合作。围绕科技创新、先进制造、绿色发展、商贸物流、优质生活圈建设等领域,支持有条件的地市与港澳共建特色合作平台。
第三节 推动城市高质量发展
更加注重以人为本、集约高效、特色发展、治理投入、统筹协调,加快城市群一体化和都市圈同城化发展,构建大中小城市和小城镇协调发展的城市体系,建设创新、宜居、美丽、韧性、文明、智慧的现代化人民城市。
优化现代化城市体系。加快建设珠三角城市群,建立大湾区内地九市一体化发展联席会议制度,促进城市间功能互补、设施互联、产业协作、治理联动。高水平建设“黄金内湾”,以环珠江口为重点,以深中一体化为突破口,推动珠江口东西两岸融合互动发展。健全都市圈同城化发展体制机制,优化提升广州、深圳都市圈,加快珠江口西岸、汕潮揭、湛茂同城化,推动广佛全域同城联动发展,积极探索在城市交界地区规划建设一体化发展合作平台,完善城市交界地区交通网络,构建无缝衔接、换乘便捷的多元立体交通体系,推动公共服务便利共享,促进优质教育、医疗等资源跨市延伸。强化广州、深圳“双核”引擎作用,深化双城联动、战略协同。支持广州实现老城市新活力和“四个出新出彩”,建设具有经典魅力和时代活力的中心型世界城市,继续在高质量发展方面发挥领头羊和火车头作用。支持深圳建设中国特色社会主义先行示范区,努力创建社会主义现代化强国的城市范例,打造更具全球影响力的经济中心城市和现代化国际大都市,率先实现社会主义现代化。支持佛山、东莞打造省级经济中心城市,强化惠州作为经济大市,珠海作为珠江口西岸核心城市和汕头、湛江作为省域副中心城市支撑作用,加快提升粤东粤西粤北等潜力地区城镇化水平,促进大中小城市和小城镇协调发展、集约紧凑布局。
建设现代化人民城市。建设富有活力的创新城市,因城施策强化城市创新平台建设,精心培育创新生态,建立创新型产业社区、商务社区,激发城市创新创业活力。建设舒适便利的宜居城市,坚持疏密有致、“三生”(生产、生活、生态。)融合,优化城市功能布局和空间结构,一体化推进城市体检和城市更新,完善城市基础设施,提升公共服务水平,加快建设完整社区。建设绿色低碳的美丽城市,加快推进生产生活方式绿色转型,推动减污降碳扩绿协同增效,健全城市公园、绿道网络和慢行交通系统,优化城市公共交通服务。建设安全可靠的韧性城市,统筹地上地下空中立体化开发,推进城市基础设施生命线安全工程,加快老旧管网改造升级,加强城市地下综合管廊建设,推动“低空+”在安全管理中的应用,推进城市“平急两用”公共基础设施建设,提高公共卫生防控救治水平,建设城市安全风险综合监测预警平台,提升城市本质安全水平。建设岭南特色的文明城市,健全历史文化保护传承体系,保护城市独特的历史文脉、人文地理、自然景观,完善城市风貌管理制度。建设便捷高效的智慧城市,健全城市治理工作体系,创新城市治理模式,深化城市社区运营,扎实推进城市全域数字化转型,推动城市高水平运营、高效能治理。

第四节 促进全省协调联动发展
坚持全省统筹、分类指导,有效落实区域协调发展战略、区域重大战略、主体功能区战略和新型城镇化战略,构建优势互补、高质量发展的区域经济布局。
增强区域发展协调性。深化“中心引领、环珠崛起、两极腾飞、绿屏拱卫、蓝色拓展、全域美丽”的空间发展格局,推动区域间互融互促、互利共赢。强化珠三角地区核心引领带动作用,推动珠三角地区通过交通互联、产业协作、科创协同、服务共享等,辐射带动东西两翼地区和北部生态发展区发展。提升环珠三角地区产业承载力和集聚力,强化与珠三角核心区的融合互动,形成紧密衔接、互为支撑的产业分工体系。培育壮大东西两翼发展极,强化基础设施建设和临港产业布局,打造更具承载力的产业发展主战场,积极推进融湾入海,进一步增强承接粤港澳大湾区等区域重大战略资源要素能力。加快北部生态发展区绿色崛起,健全绿色发展长效机制,增强中心城区人口承载能力和综合服务功能,有效衔接珠三角地区先进要素资源。建设现代化沿海经济带,突出陆海统筹、港产城联动,积极拓展蓝色发展空间,持续壮大海洋经济。
健全区域合作互助机制。打破行政区划壁垒,加强区域间政策体系、基础设施、环境治理和公共服务对接合作。拓展多种形式的跨区域产业合作,引导珠三角地区产业在省内有序转移,高标准建设承接产业有序转移主平台、产业转移合作园区和“反向飞地”,支持产业转出地与转入地探索建立成本分担和利益共享机制。深入推动广清一体化发展,加力推进深汕特别合作区、广清经济特别合作区建设,支持深中、深江等跨市域产业合作平台建设。优化新型帮扶协作机制,纵向帮扶突出政策精准供给,强化政策支持、要素资源下沉;横向帮扶协作突出产业有序转移,聚焦园区共建、招商引资、营商环境帮扶,积极探索区域间产业协作新模式。科学统筹各类帮扶协作力量,完善县域帮扶协作机制,推动企业、医院、学校等全面参与帮扶协作。完善区域利益调节机制,支持生态受益地区与生态保护地区、流域上下游、资源输出地与输入地之间开展多种形式的利益补偿。
支持特殊类型地区融湾发展。推动原中央苏区和革命老区振兴发展,提升交通、水利、能源等互联互通水平,加强红色资源等文化保护利用,发展特色优势产业,深化革命老区重点城市对口合作,支持梅州推进苏区融湾先行区建设,支持汕尾做实做强西承东联桥头堡。推动连南、连山、乳源等地区建设岭南民族特色高质量发展廊道,强化民族地区特色产品与粤港澳大湾区产销对接。因地制宜推动韶关、茂名、云浮等资源型地区和老工业城市转型发展,改造提升独立工矿区,接续实施重要矿产资源战略,深度嵌入粤港澳大湾区先进制造业产业链,带动传统产业转型升级。支持韶关深入推进资源枯竭城市转型发展和深化全国产业转型升级示范区建设。推动省际边界县(市、区)与闽赣湘桂四省(区)相邻地区协同发展。
第三章 建设具有国际竞争力的现代化产业体系 巩固壮大实体经济根基
坚持实体经济为本、制造业当家,坚持智能化、绿色化、融合化方向,按照完整性、先进性、安全性要求,聚焦重点产业、重点产品、重点集群、重点企业,加快建设制造强省、质量强省,保持制造业合理比重,构建以先进制造业为骨干的现代化产业体系。
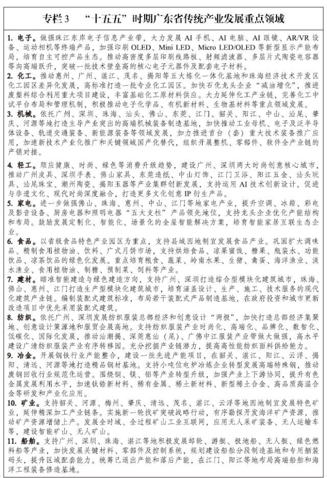
第一节 优化升级传统产业
实施传统产业高质量发展行动,坚持因势利导、分业施策,加快锻长板、补短板,持续强化数智绿色技术赋能,大力推动产业链向高技术领域和高附加值环节攀升。
巩固提升传统产业地位。积极促进电子、机械、化工、轻工、建材、纺织、冶金、矿业、船舶等传统产业提质升级,提升在全球产业分工中的地位和竞争力,厚植家电、食品、服装、家具、珠宝、玩具、制鞋、金属制品、陶瓷等产业品牌优势,打造一批强大的“永不落幕”传统产业集群。推进重点产业全链条系统创新,积极扩大健康、时尚、绿色轻工产品和智能家居、优特钢、高性能合成材料、高端工业母机等高端产品供给,打造国家优精品钢材基地、一流石化基地、高技术船舶基地,争创更多先进制造业集群。

大力推动产业数智化改造、绿色化转型。鼓励企业采用新技术、新设备、新材料、新工艺对生产设施、工艺条件及产品服务等进行改造提升,带动产品体系、产业模式、组织形态焕新变革。大力发展智能制造,持续实施制造业数智化转型行动,推动龙头骨干企业打造更多智能工厂,高标准建设一批国家级制造业数字化转型促进中心。加快实施制造业绿色化改造提升行动,推进重点行业节能降碳改造,全面推动重点用能设备能效升级,引导企业开展全流程清洁化、循环化、低碳化改造,打造一批绿色工厂、绿色园区等绿色制造标杆。
积极推进产业布局优化和结构调整。科学优化产业布局,对标世界一流谋划推动珠三角地区产业高端化发展,以湛江为中心带动粤西地区打造传统产业提质升级主战场,推动粤东、粤北地区传统产业转型升级和集群化发展,有序引导传统产业在省内梯度转移。加强重点行业产能市场化法治化调控,落实国家综合整治“内卷式”竞争要求,综合考虑产品能耗、环保绩效、质量标准等因素,通过鼓励采购先进产品等措施,加快钢铁、船舶、化工、机械等产能结构调整。强化要素保障和高效服务,巩固拓展减税降费成果,降低企业生产经营成本,加大中长期贷款和信用贷款支持力度。
第二节 加快新兴产业发展壮大和未来产业成形成势
围绕打造更多引领新质生产力发展的新兴产业和未来产业,强化新赛道新领域的制度供给、技术供给和市场供给,加快育成新产品、新技术、新业态。
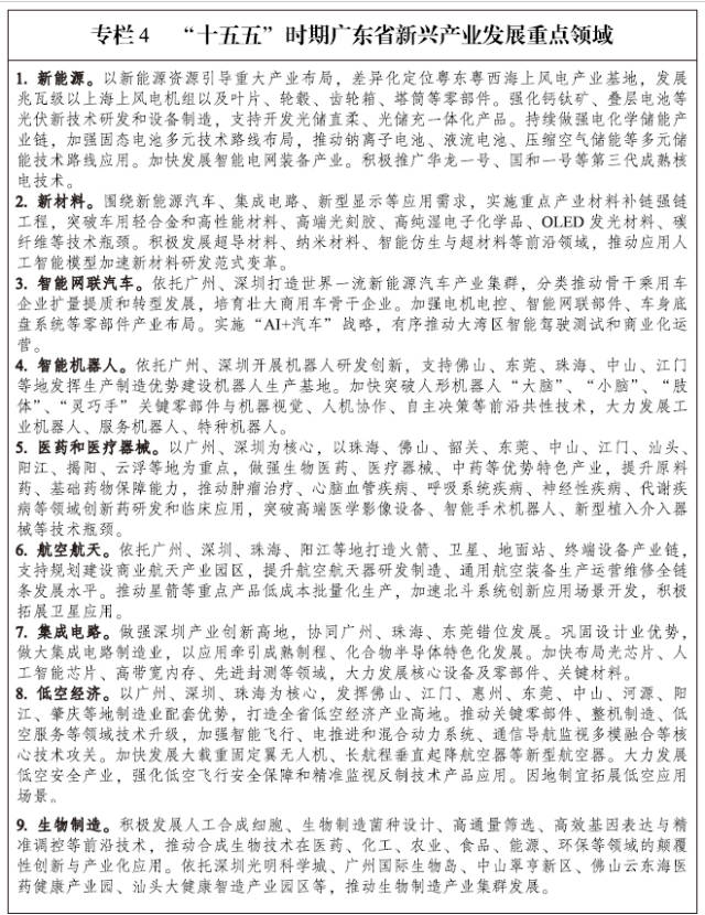
着力打造新兴支柱产业。实施产业创新工程,优化战略性产品和技术创新组织模式,一体推进创新设施建设、技术研究开发、产品迭代升级。做大做强新能源、新材料、智能网联汽车、智能机器人、医药和医疗器械、航空航天、集成电路、低空经济、生物制造等新兴产业,培育更多新兴支柱产业,锻造更多万亿元级、千亿元级新兴产业集群。充分发挥机电一体化和软硬件协同优势,发展算力芯片、固态电池、创新药械等战略性产品,扎实推进智能驾驶技术创新,塑造发展新动能和竞争新优势。

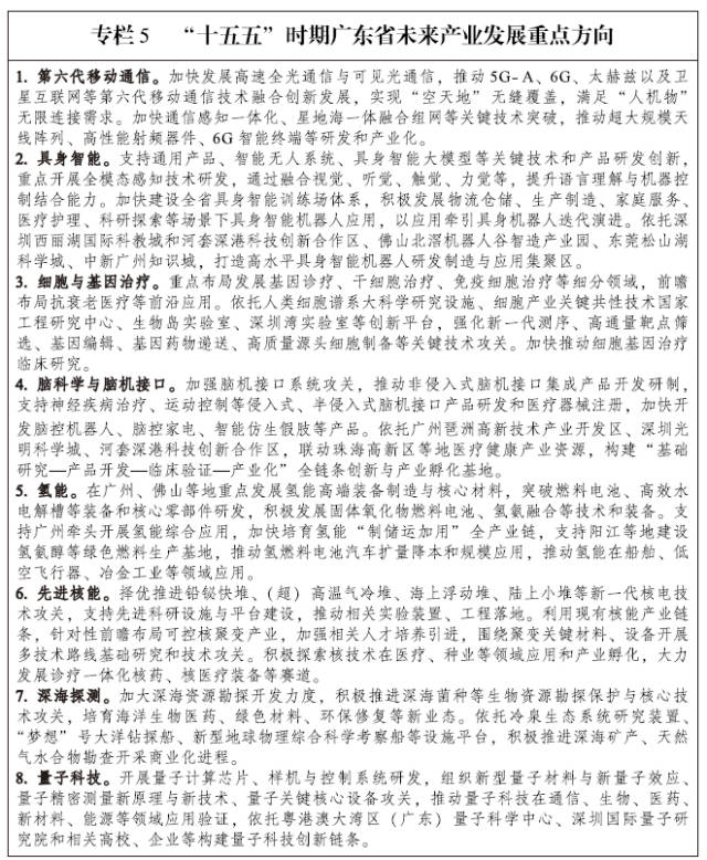
推动未来产业成形成势。实施未来产业梯度化培育行动,立足技术优势、产业基础、资源禀赋,前瞻布局并推动未来产业加快发展,争创国家未来产业研究院和概念验证中心,积极争取在科教资源优势突出、产业基础雄厚的地区建设未来产业先导区。围绕未来网络、通用智能、生命与健康、低碳能源、未来空间等重点领域,大力发展第六代移动通信、具身智能、细胞与基因治疗、脑科学与脑机接口、氢能、先进核能、深海探测、量子科技等重点产业,积极打造新的经济增长点。完善培育发展未来产业新赛道政策体系,探索多元技术路线、可行商业模式、市场监管规则,更好牵引新技术新产品加速落地、迭代升级。

持续优化产业发展生态。密切追踪前沿技术和市场趋势,建立健全产业新赛道识别培育机制。完善产业投入增长和风险分担机制,充分发挥政府引导基金作用,强化产业政策和金融政策协同。推动新技术新产品新场景大规模应用,在产业转型升级、社会治理、民生等领域推出一批重大应用场景,支持建设一批市场化运作的场景创新中心。完善首台(套)、首批次、首版次应用政策,建立创新产品“政府首购”制度,推进技术快速迭代。完善新兴产业发展数据治理底座,实施包容审慎的柔性监管机制,在智能驾驶、低空经济等符合条件的新兴产业领域探索开展“沙盒监管”、触发式监管。
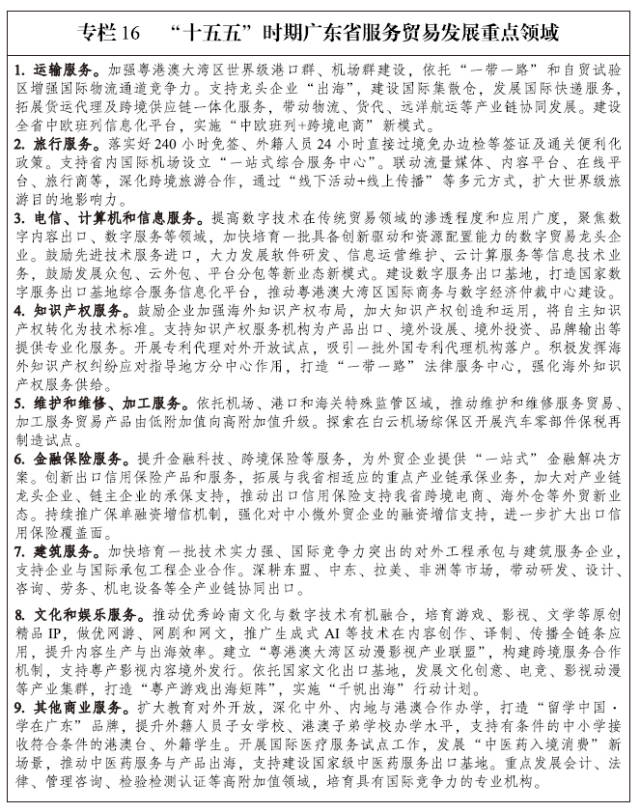
第三节 促进服务业优质高效发展
实施服务业扩能提质行动,创新服务业发展体制机制,优化服务业供给结构,推动现代服务业同先进制造业、现代农业深度融合,不断提升服务业供给品质与效率。
大力推动生产性服务业向专业化和价值链高端延伸。加快研发设计、软件信息、检验检测认证、现代金融、商贸会展、法律会计、现代物流等生产性服务业提质增效。鼓励培育发展总部经济,打造商务服务集聚区,支持广州、深圳、珠海等地提升商务服务国际竞争力。加快数智化转型,大力发展工业软件、云服务、大数据服务等,推动服务模式与业态创新。发展绿色金融、绿色物流、低碳认证、节能环保等服务,提升产业链“含绿量”。促进制造业与生产性服务业深度融合发展,鼓励制造业企业向服务型制造转型,引导服务业企业向制造业拓展,培育一批国家级服务型制造创新发展高地。促进服务业与现代农业融合发展,做强做优农业服务业,健全便捷高效的农业社会化服务体系。聚焦“三中心一基地一平台”(工业设计中心、计量与检验检测中心、质量认证中心,中试验证基地,共性技术平台。),创建一批高能级生产性服务业平台。
加快推进生活性服务业高品质多样化便利化发展。围绕养老托育、教育培训、医疗健康等领域,完善价格形成机制和配套政策,健全政府购买服务、公建民营、民办公助等机制,扩大公益性、基础性、普惠性服务供给。推动住宿餐饮、文体旅游、家政物业等领域向精细化、高品质、强体验升级,深化行业准入、资质管理、质量监管等改革,促进多元主体扩大优质服务供给。积极运用大数据、人工智能、区块链、虚拟现实等新技术全过程赋能,发展在线医疗、网络教育、智慧商圈、智慧社区、数字家庭等智能服务场景,提升服务便捷性与体验感。推动文体旅游与健康产业、物业与生活服务、家政与养老托育深度融合,创新发展生活性服务新业态新模式。支持社区综合服务中心、文旅综合体等一站式生活服务平台建设。
持续完善发展服务业体制机制。扩大服务业高水平开放,深化广州、深圳国家服务业扩大开放综合试点,推动跨境服务贸易便利化。完善服务业相关政策法规体系和标准规范,推动服务领域“湾区标准”扩面提质。加强服务质量评价管理,推行优质服务承诺、认证、标识制度,培育一批知名服务品牌。加强法律、会计、审计、信用等中介服务机构监管,强化行业自律。适应新兴服务业发展,推进服务业统计改革,不断完善服务业统计制度和指标体系。

第四节 推进产业基础高级化、产业链现代化
坚持质量标准引领,强化产业基础能力建设,促进产业集群化向产业群链一体化发展,塑造安全、稳定、高效的产业链供应链。
加快推进群链一体化发展。聚焦“工业六基”(核心基础零部件、基础电子元器件、关键基础材料、基础软件、先进基础工艺、产业技术基础。)领域开展技术创新,全面推进产业基础再造。持续迭代全省重点产业链图谱,梳理产业链关键核心环节、主要生产基地和产能产量,开展产业链精准招商。积极开展重点产业链联合攻关,综合运用股权合作、交叉持股等多种方式,强化产业链上下游产供销适配性对接,建立省内跨区域产业链协作机制,打造更加紧密的产业链供应链协作共同体。高标准建设各类产业园区和开发区,加速重点产业链集聚,实施产业园区“有进有退”动态管理,建设一批引领型产业集聚区、支撑型产业园区和“万亩千亿”大平台。
培优育强企业主体。深入实施大型骨干企业培育计划、高新技术企业树标提质计划、“专精特新”中小企业专项培育工程、农业龙头企业培育工程,建立完善世界500强、中国500强、国家级制造业单项冠军企业、上市公司、独角兽企业、瞪羚企业、专精特新“小巨人”企业、高新技术企业、科技型中小企业等优质企业梯度培育体系,推动大中小企业协同融通发展。鼓励龙头企业依法依规开展产业链纵向整合、跨区域横向兼并,培育一批“链主”企业和生态主导型企业。支持优势企业有序拓展国际市场,深度参与全球分工。发挥行业协会作用,引导企业遵守行业规范,维护行业形象。
大力促进质量提升。深化质量强企强链强县,培育质量标杆企业,推进工业产品质量分级管理,强化重点工业产品质量安全监管。开展标准领航行动,全面推进新兴产业标准体系建设,推动标准国际化跃升,加强标准化国际合作交流。打造高水平质量基础设施,创建一批省级以上产业计量测试中心、技术标准创新基地和质检中心,加快建设国家碳计量中心、粤港澳大湾区计量区域中心。实施品牌建设工程,创建“粤字号”知名品牌,加强老字号品牌保护,打造一批特色区域品牌。
着力提升产业链供应链韧性和安全水平。建立健全产业链供应链韧性评估、攻关管理、风险监测和应急处突机制,开展产业链供应链“百链韧性提升”专项行动,加快构建全链条融合、全周期服务、全要素支撑的产业链协同治理体系,“一链一策”实施精准补链强链,提升自主可控和替代接续能力。积极承担更多重大技术装备攻关工程、制造业重点产业链高质量发展行动任务,加快突破一批标志性装备和产品,提高产业链配套能力和自主可控水平。
第四章 提高科技自立自强水平 引领发展新质生产力
统筹教育强省、科技创新强省、人才强省建设,加快构建全过程创新链,深入推动产业科技互促双强,不断抢占科技发展制高点,提升区域创新体系整体效能,加快建设具有全球影响力的产业科技创新中心。
第一节 开展有组织的基础与应用基础研究
对标全球主要科学中心和创新高地,强化战略科技力量支撑和科技基础条件自主保障,加大力度支持基础研究,打造重要原始创新策源地,全面增强自主创新能力。
加强基础研究战略性、前瞻性、体系化布局。聚焦国家重大战略需求,强化科学研究、技术开发原始创新导向,深入实施基础研究十年“卓粤”计划,产出更多标志性原创成果。瞄准世界科技前沿,围绕量子科技、脑机接口、原子级制造、前沿新材料、未来计算、深空深海等领域加强基础研究,鼓励开展高风险、高价值基础研究。建立健全基础研究体系化布局机制,巩固拓展重大科技基础设施、高质量科研机构、高水平研究型大学、科技领军企业集群优势。加快形成基础研究多元化投入格局,引导高等学校、科研院所等加大基础研究投入,鼓励社会力量参与基础研究,推动基础研究经费投入占研发经费比重明显提高。
建设世界一流重大科技基础设施集群。按照“学科集中、区域集聚”原则,聚焦信息、生命、材料、海洋、能源等重点领域,构建以国家大设施为主体、地方大设施为补充的重大科技基础设施集群。支持散裂中子源一期、合成生物研究装置、脑解析与脑模拟、江门中微子实验等已建成大设施不断强化科研支撑能力、服务产业创新发展,加快建成散裂中子源二期、先进阿秒激光设施、强流重离子加速器、加速器驱动嬗变研究装置、人类细胞谱系大科学研究设施、冷泉生态系统研究装置、鹏城云脑网络智能等大设施,积极争取国家结合广东实际在粤新增布局大设施。支持推动重大科技基础设施和平台有序开放、资源共享、创新协同、合作转化,建立健全大设施“沿途下蛋”机制,推动重大原创成果“就地转化”。依托重大科技基础设施积极牵头实施并参与国际大科学计划和大科学工程,加快汇聚全球高层次人才。
构建高水平多层次实验室体系。建强用好鹏城实验室、广州实验室,强化国家实验室基础能力保障,创新人才引进服务、科研组织模式、专项政策支持、成果转化应用等方面体制机制,争取更多国家实验室及其基地在粤布局。支持在粤全国重点实验室聚焦医药、材料、生物、信息、制造、能源和农业等领域积极承担重大科技项目,解决国家和省重大科技创新领域关键问题。坚持“培优一批、整合一批、转型一批”,推进省实验室整体质量全面提升,实现差异化发展。高效推进高等级生物安全实验室、“一带一路”联合实验室建设。
第二节 加强产业需求导向的关键核心技术攻关
积极探索新型举国体制的广东实践,强化企业科技创新主体地位,坚持技术驱动和需求拉动相结合、锻长板和补短板相结合,持续加强关键核心技术攻关,在重点领域产出更多原创性、颠覆性创新成果。
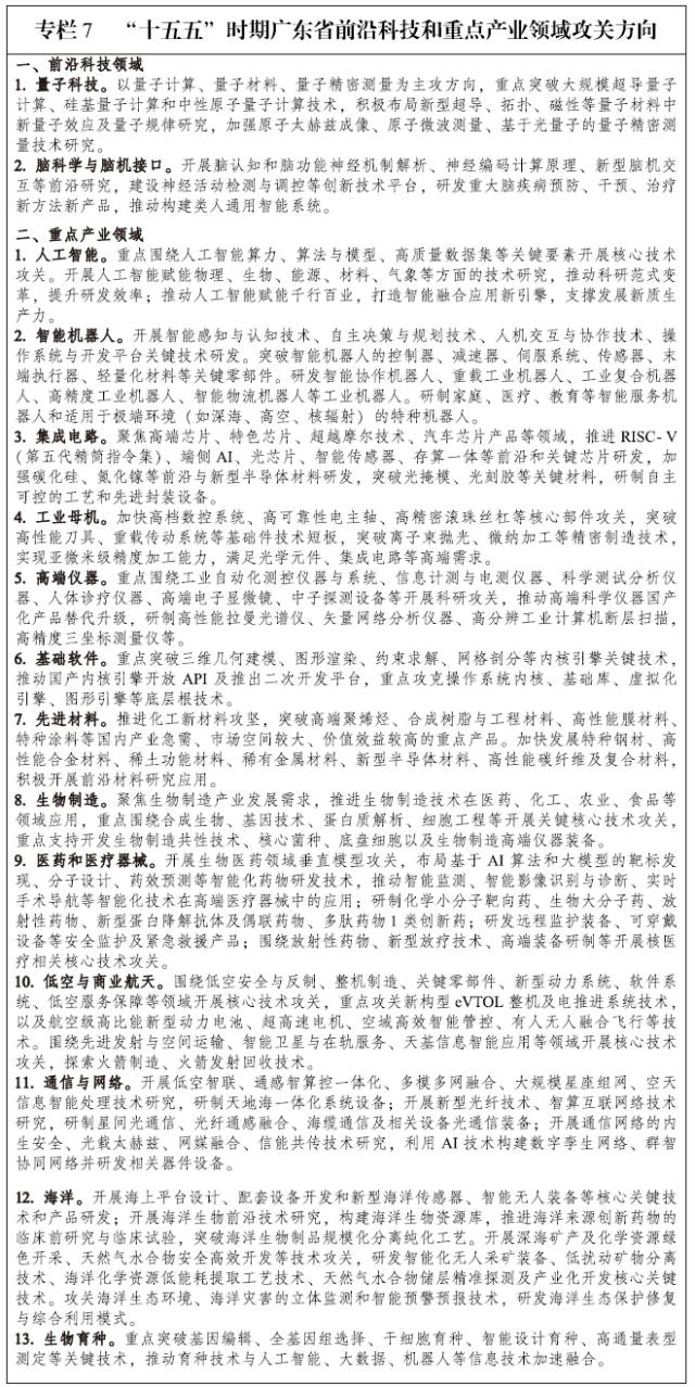
集中力量突破产业技术短板。围绕产业链关键环节体系化布局攻关任务,采取超常规举措,加快推进“广东强芯”、汽车芯片“攀登计划”、核心软件攻关、显示制造装备“璀璨行动”等重大工程,力争在人工智能、智能机器人、集成电路、工业母机、高端仪器、基础软件、先进材料、生物制造、医药和医疗器械、低空与商业航天、通信与网络、海洋、生物育种等重点领域取得决定性突破。深化科技体制改革,扩大科技开放合作,推进科技、产业、企业、市场、产品、业态、管理等创新全面深度融合,营造具有强大竞争力、吸引力的创新生态。
加强战略性前沿技术攻关。瞄准量子科技、脑科学与脑机接口等前沿颠覆性技术领域进行系统布局,强化跨领域协作、开放式发现、常态化选拔、梯度式培育,推动产出更多标志性原创成果。支持创新主体对主流技术进行跨越式革新,对“无人区”进行开创性探索,催生形成更多支撑未来产业发展的新赛道与经济增长点。聚焦核心基础、重点产品、公共支撑、应用场景等任务,建设一批前沿科学交叉研究平台,推动跨领域技术交叉融合创新。
优化关键核心技术攻关组织机制。进一步发挥企业作为技术攻关“出题人”、“答卷人”和“阅卷人”作用,推动创新资源向企业集聚。引导和鼓励企业建立研发平台、加大研发投入,促进创新链产业链资金链人才链深度融合。培育壮大科技领军企业,发展高新技术企业和科技型中小企业。支持科技型骨干企业牵头组建创新联合体,更多承担国家和省级科技攻关任务,在技术路线制定、攻关任务分解、参与单位选择和经费使用分配等方面赋予牵头企业更大自主权。扩大“揭榜挂帅”、“赛马制”、“业主制”等攻关项目组织方式实施范围,探索建立产业部门牵头、科技部门立项、行业龙头企业承担的组织实施形式,在绩效评价中进一步突出市场考验、用户体验。加强国家科技计划项目统筹协调,拓展央地协同联动的深度和广度,推动央地双方联动向部省港澳多方联动迈进。

第三节 推动科技创新和产业创新深度融合
用先进科技武装产业发展,以产业需求牵引科技供给,强化企业技术研发能力,构建激励相容的创新生态,推动创新成果更快转化为现实生产力。
健全科技成果转化服务体系。推行“有组织科研+有组织成果转化”的实施模式,建立健全以企业为主体、市场为导向、产学研用深度融合的技术创新体系,形成“技术突破—场景验证—商业应用—生态集聚”的创新迭代机制。发挥国家新兴产业创新中心、国家产业技术工程化中心、国家制造业创新中心等平台的带动作用,积极推进粤港澳大湾区国家技术创新中心、全国高校区域技术转移转化中心(粤港澳大湾区)、前海深港技术转移转化中心建设,加大产业共性技术供给,加快科技成果转化应用。建立一批专业化概念验证中心,提供早期科技成果评估、技术可行性评价等概念验证服务。打造一批国家和省中试平台,搭建多层次、体系化中试服务网络,逐步实现中试服务能力对全省主要产业领域全覆盖。发挥华南技术转移中心、广东高校科技成果转化中心、深交所科技成果与知识产权交易中心等骨干平台引领作用,加快高校、科研院所科技成果产业化。
深化科技成果转化体制改革。推进职务科技成果“先用后转”改革,鼓励高校、科研机构、医疗卫生机构等单位采取先使用后付费、先使用后合作等方式开展科技成果转化,培养“技术经理人”等专业化、职业化技术转移转化人才队伍。完善全省科技资源共享服务机制,建设面向重点学科领域、交叉前沿方向和产业创新需求的科学数据中心。建设广东省职务科技成果转化“安心屋”,提供申请、审批、监管、尽职免责全流程功能,完善转化过程中国有资产管理及处置制度,实现“安心转、方便转”。构建创新创业投融资体系,培育高质量创业投资机构,实施国有创投机构、国资基金容错免责机制,引导资本投早、投小、投长期、投硬科技,促进“科技—产业—金融”良性循环,支持市场化并购重组,畅通创业投资退出渠道。支持科技企业加强与金融机构对接合作,构建涵盖价值发现、风险共担、服务支撑的良好投融资生态,畅通金融助力科技成果转化渠道。
加强知识产权保护和运用。着力构建知识产权生态体系,建设知识产权强省。培育原创型、基础型专利,推动布局一批高价值专利组合。加快知识产权转化运用,健全高校院所专利转化机制。支持建设一批专利转化运用服务平台,培育发展知识产权专业服务机构,实施知识产权公共服务普惠工程。完善知识产权保护体系,健全专利侵权纠纷“委托裁决”制度,推动国家级知识产权保护中心和快速维权中心高质量运行,支持将澳门创新主体纳入珠海专利预审服务范围,加强涉外知识产权风险预警及纠纷应对指导。开展新业态、新领域知识产权保护研究。探索构建数据知识产权保护规则,深化数据应用场景、扩大交易运营路径,助力数字经济发展。推动标准与专利协同创新。

第四节 一体推进教育科技人才发展
发挥教育的先导性、科技的战略性、人才的根本性作用,建立健全一体推进的协调机制,促进科技自主创新和人才自主培养良性互动,加快打造粤港澳大湾区高水平人才高地。
创新人才培养教育机制。围绕科技创新、产业发展和国家战略需求协同育人,优化高校布局,分类推进改革,统筹学科设置。按照研究型、应用型、技能型等基本办学定位,区分综合性、特色化基本方向。深入推进“双一流”高校建设,支持各类高校发挥自身优势、实现差异化发展。完善学科调整机制,支持省内重点高校布局一批急需学科专业,加大教育资源向基础学科、新兴学科、交叉学科倾斜力度,持续打造国家交叉学科中心,有序扩大工程硕博士培养规模。探索前沿产业拔尖人才培育,深化“新工科”教育改革,强化重点科研机构、重大创新平台、科技领军企业、大科学计划的高端人才集聚培养功能,提升人才自主培养层次和质量。加强青少年科学素养、批判性思维和创新能力培养,强化科技教育和人文教育协同,加强基础学科、交叉学科和战略急需领域本硕博衔接培养。完善教育、培训和就业联动机制,推动职业学校整合升级,稳步发展职业本科教育,探索产业链与职业技能培训链有效衔接的技术技能人才培养模式。深化产业工人队伍建设改革,打造一流产业技术工人队伍。
推动高端科创人才加快集聚。大力引进国际一流人才和创新团队,优化实施重大人才工程,深入推进“百万英才汇南粤”行动计划。加快建设战略人才力量,培育造就战略科学家、战略企业家、科技领军人才、青年科技人才、卓越工程师、大国工匠、南粤工匠、高技能人才等人才大军。支持用人单位“一事一议”、“一人一策”引进一批全球顶尖人才。深化人才国际交流合作,完善海外引进人才支持保障机制,加大海外留学人才集聚力度。深入实施“扬帆计划”、“启航计划”,促进人才区域合理布局和协调发展。加强科学技术普及,培育创新文化,弘扬科学家精神。加强科技法治、伦理、诚信、安全建设。
深化人才发展体制机制改革。健全教育、科技、人才战略统筹实施和规划衔接协调机制,加强战略目标有机衔接、战略任务一体部署、政策措施统筹协调、资源要素协同配置,推动教育科技人才平台基地协同布局。开展人才发展体制机制综合改革,先行先试一批人才特殊支持政策,加快建设南沙国际化人才特区。坚持“破四唯”和“立新标”并举,以创新能力、质量、实效、贡献为评价导向,建立契合市场需求的人才评价体系,深化项目评审、机构评估、人才评价、收入分配改革,把更多人才评定自主权赋予企业和用人单位。扩大财政科研项目“包干制”范围,赋予科学家更大技术路线决定权、更大经费支配权、更大资源调度权。加强对科研人才的科研经费补助支持,优化完善科技人才科研活动长期稳定支持机制。完善人员编制、薪酬待遇、职称评聘、考核晋升等配套政策,畅通高校、科研院所、企业人才交流渠道,支持探索高层次人才“校聘企用”、“互聘共享”等模式。落实科研人员离岗创业、兼职兼薪等政策,激励优秀人才向企业流动。
第五章 推动人工智能重塑生产生活范式 深化数字广东建设
以人工智能引领新一轮科技革命和产业变革,加强人工智能等数智技术创新,全面实施“人工智能+”行动,抢占人工智能产业应用制高点,加速全域全时全行业高水平应用,推动“数”、“智”融合,打造全国领先的智能创新高地和应用典范。
第一节 夯实数字核心基础支撑
大力推进“算力+大模型+数据集”建设,突破关键技术瓶颈,夯实技术底座,繁荣应用生态,构建自主可控、先进完备的基础支撑体系。
筑牢智能算力底座。突破基础理论和核心技术,加大智能芯片、高端传感器等智能硬件研发创新,建设国产计算芯片生态适配中心、开源鸿蒙适配中心,加快人工智能国产软硬件的适配认证和生态建设。推进算力资源规模化、集约化、绿色化、普惠化发展,打造智算、超算、通算等多元算力供给体系,建好用好国家超级计算广州中心、深圳中心,全面提升高性能高质量智算资源供给。推动万卡集群和全光底座建设,论证建设超大规模智算集群,优化算力资源布局,加强智能算力建设供需匹配,推动相关区域构建与经济、产业适配的智能算力体系,形成行业智能算力集聚区。鼓励发展算力云服务、算力租赁,实施边缘智算“珠江星火”计划。实现数算绿电网存高效协同,加强算力互通、协同、智能调度,搭建上联国家的省级算力监测调度管理平台。提升算力普惠易用水平,降低中小企业用算成本。积极布局人工智能前沿技术,开展量子计算、类脑计算等前沿探索。
提升大模型基础能力。支持多路径技术探索、算法优化和模型基础架构创新,强化“模芯云用”协同创新。统筹布局大模型训练与推理设施,建设具有广东特色的具身智能训练场体系。打造高水平通用大模型,研发万亿级参数模型,构建多模态与世界模型。发展优势领域垂直大模型,聚焦金融服务、民生与治理等领域,培育适配复杂场景、融合多模态数据的垂直模型。开发特定场景小模型,面向工艺、医疗等场景,推出智能体、MaaS【MaaS(Mobility as a Service),即“出行即服务”,指通过数字化平台整合各类交通资源,为用户提供无缝衔接的一站式出行解决方案。】等轻便安全的场景级模型产品。探索模型应用新形态,提升复杂任务处理能力,优化交互体验,鼓励多模态、智能体、具身智能、群体智能等技术创新。建立健全模型能力评估、安全评估体系,促进模型能力有效迭代提升。
创新数据要素供给。建立全省数据资源“一本账”,打造以市场需求为导向的数据高效供给体系。加强公共数据资源供给,规范公共数据资源授权运营实施,扩容“开放广东”数据平台,有序推动金融、交通运输、医疗等领域公共数据脱敏开放。推动社会数据供给,引导企业互相开放数据,探索合规授权使用个人数据。聚焦人工智能应用,加快建设行业高质量数据集,推动国家级数据产业集聚区建设。提升广州、深圳数据交易所能级,建设开放共享安全的一体化数据市场,健全数据产权制度,建立符合数据要素特性的定价流通交易规则,建设运营网络数据安全合规实验室(深圳前海)。加速数据要素价值释放,推动企业数据资产入表,稳妥推进数据资本化,探索数据信托、数据保险等数据资产化创新业务。培育壮大数据处理和数据服务产业,深入开展“数据要素×”行动,发展数据经纪人、数据商及争议仲裁等服务机构。
优化应用环境生态。建好国家人工智能应用中试基地,围绕制造、医疗、能源、职业教育等重点领域,搭建行业应用共性技术平台,提供技术验证、场景测试、产品孵化等服务。实施软件信息服务企业智能化转型计划,培育壮大人工智能应用服务商梯队,大力发展“模型即服务”、“智能体即服务”等新模式,构建完整的人工智能应用服务产业链。鼓励龙头企业开放底层算法框架和核心工具链,建设人工智能开源社区,构建平行开源生态体系,健全应用试错容错管理制度。完善人工智能科研保障、职业支持、人才评价机制。深化粤港澳人工智能领域合作,推动建立粤港澳开源软件知识产权保护协作机制。
第二节 增强智能经济引擎能力
发挥国家数字经济创新发展试验区、国家新一代人工智能创新发展试验区、国家人工智能创新应用先导区引领作用,推进国家人工智能创新高地建设,做大做强智能产业,深化产业智能化转型,加快数字经济向智能经济迭代,实现高质量发展。
发展智能核心产业。聚焦智能操作系统、开发框架等基础软件和高端训练推理芯片、边缘计算芯片等关键核心技术,培育具有竞争力的软硬件产品和数字产业集群。推动工业机器人、服务机器人、特种机器人以及通用化智能高端产品的研发和产业化。加快发展智能网联汽车,建设智能网联汽车测试区和车路协同设施。拓展生活消费类智能产品市场,提升公共服务类智能产品性能,创新行业应用类智能产品品类,发展高端智能终端产品,培育智能终端与装备产业集群。加强“大小脑”集成协同,推动智能体协作与规模化应用,以AI原生驱动全方位重构。以智能体领域创新中心、智能终端领域创新中心为双极,支撑打造广东省人工智能创新中心。
实施产业智能化转型。推动产业全要素智能化发展,深化全产业链智能融合,建设数智化转型促进网络。探索以人工智能驱动的新型科研范式,推动技术研发、工程实现、产品落地一体化协同发展。深化工业智能化改造,推进工业全要素智能联动,实施智能制造和工业互联网创新发展工程,加快人工智能在设计、中试、生产、服务、运营全环节落地应用,遴选智能制造优秀场景,建设智能工厂、数字化车间和智慧供应链。加快建筑业智能化转型,发展智能建造、模块化建筑,融合智慧家居理念,加强建筑机器人、智能家装与智慧家庭系统的集成应用与推广。推动农业智能化发展,加强人工智能驱动的育种体系和农业智能工具创新,构建农产品全产业链大数据平台,发展智慧农贸、冷链智能配送等新业态。促进服务业智能化升级,探索无人服务与人工服务相结合的新模式。
培育新模式新业态。加快培育底层架构和运行逻辑基于人工智能的智能原生企业,培育原生技术、产品和服务体系,催生智能原生新业态。发展人工智能赋能的平台经济,完善监管,促进广东根部平台经济企业做大做优做强。发展人工智能深度应用的共享经济、无人经济,通过整合分散的设备与技能资源,降低中小企业与个体的智能化成本。发展数字孪生、具身智能、群体智能等智能体应用,探索智能体在虚拟空间构建、物理世界映射、人机环境交互中的创新应用模式,打造一体化全场景覆盖的智能交互环境。加快元宇宙底层核心技术突破,发展虚拟现实、增强现实、混合现实等终端设备,建设元宇宙创新应用先导区。培育数字内容生成、数字人创作等新业态。
第三节 加快智能社会建设步伐
推动人工智能促进公共服务和社会治理机制模式创新,提升治理能力现代化水平,创造更高品质智能生活,加快实现数字社会向智能社会跃迁。
提升公共服务智能化水平。推动教育领域智能化发展,实施教育教学全要素、全过程智能化,创新智能学伴、智能教师等人机协同教育教学新模式,加快实现大规模智能化因材施教,推进人工智能全学段教育和全社会通识教育。推进医疗健康领域智能化转型,持续推动各级医疗机构检验检查结果共享,发展远程医疗、智慧养老等新型服务模式。探索“人工智能+就业”应用,推进省就业一体化信息平台智能化改造,加强全省集中的就业信息资源库建设。推动社保、文化、体育等领域的智能化转型应用,拓展人工智能的社会普惠范畴。
创新智能治理模式。提升城市治理智能化水平,推动人工智能产品和服务向乡村延伸,促进城乡智能普惠。推动构建面向自然人、数字人、智能机器人等多元一体的公共安全治理体系,加强人工智能在安全生产监管、自然灾害防治、应急救援、公共安全预警、社会治安管理等方面的应用。建立健全人工智能风险识别、监测预警、风险防控、应急响应体系,加强多元协同智能治理。推进人工智能在社区治理、自然资源管理、生态环境监管、市场监管和司法等领域的深度融合。深入开展人工智能社会实验,探索智能时代治理新路径。
推进智能政务建设。安全稳妥有序推进人工智能在政务领域应用,打造精准识别需求、主动规划服务、全程智能办理的政务服务新模式。优化数字政府智能化应用体系建设架构,促进人工智能技术应用与业务需求深度融合,搭建人工智能业务中台,持续提升“粤系列”平台赋能作用。以人工智能赋能政府制度创新和业务变革,系统重塑政府管理服务流程。促进人工智能支撑宏观决策,运用大数据、人工智能等技术开展经济社会运行监测预警和政策模拟仿真。推动区块链技术在政务服务中的应用,保障政务智能数据安全共享和业务协同。

第六章 完善现代化基础设施体系 强化支撑引领作用
坚持“适度超前、不过度超前”原则,加强基础设施统筹规划,优化布局结构,促进集成融合,提升安全韧性和运营可持续性,加快构建先进适用、系统完备、集约高效、安全绿色的现代化基础设施体系。
第一节 加快发展新型基础设施
面向智能经济与智能社会发展需求,适度超前建设新型基础设施,推动结构优化、效能提升,构建集约高效利用的新型基础设施体系。
打造全国领先的信息基础设施。系统建设空天地海一体化信息网络,推进5G-A网络部署与6G网络研发建设,开展全光网络扩容升级,加强卫星互联网、地面光纤网络、海洋通信网络和低空通信感知网络等基础设施布局和协同发展,强化网络基础设施的覆盖度与安全性,加快建设网络强省。统筹优化算力基础设施布局,推动规模化、一体化、绿色化、智能化建设,推进全国一体化算力网络粤港澳大湾区国家枢纽节点建设,加快韶关数据中心集群建设,强化粤港澳大湾区人工智能发展智能算力支撑,支持建设实时性算力中心和边缘计算节点,构建“核心+边缘”协同格局,推进云边端协同发展。推动算力设施市场化建设运营,建设算力、数据流通交易公共服务平台,建设互联互通数据跨境基础设施,加强可信数据空间建设。建设物联网应用平台,加快推动移动物联网从“万物互联”向“万物智联”发展。加快布局人工智能、云计算、区块链等新技术基础设施。
建设具有全球影响力的创新基础设施集群。统筹规划和布局前瞻引领型、战略导向型、应用支撑型重大科技基础设施,全面建成国家在粤重大科技基础设施,支持地方布局中能高重复频率X射线自由电子激光、材料基因组大科学装置等产业急需的设施。聚焦提升原始创新能力,建好用好江门中微子实验站、新型地球物理综合科考船、新能源器件循环利用能力提升项目等高水平科教基础设施。围绕人工智能和机器人、量子科技、脑机接口、新材料等产业核心技术供给,布局建设一批产业技术基础设施,开工建设中国“数字肺”、大湾区生物信息中心等重点项目。
推进深度协同的融合基础设施智能升级。部署智能感知设施,建设智能管控平台,推动能源、交通、水利、市政等传统基础设施更新和数智化改造。发展智慧能源基础设施,建设智能电网、虚拟电厂、智慧加油站和智能充电网络。推动智慧交通基础设施提质扩面,大力发展车路协同系统,深化北斗导航定位、实景三维数据等在智能网联、智慧港口、智慧航道、智慧物流等领域规模化应用。发展智慧水利基础设施,建设智慧水务平台和智能监测系统。推进智慧城市、数字乡村等领域物联网基础设施建设,增强时空信息等基础设施能力。
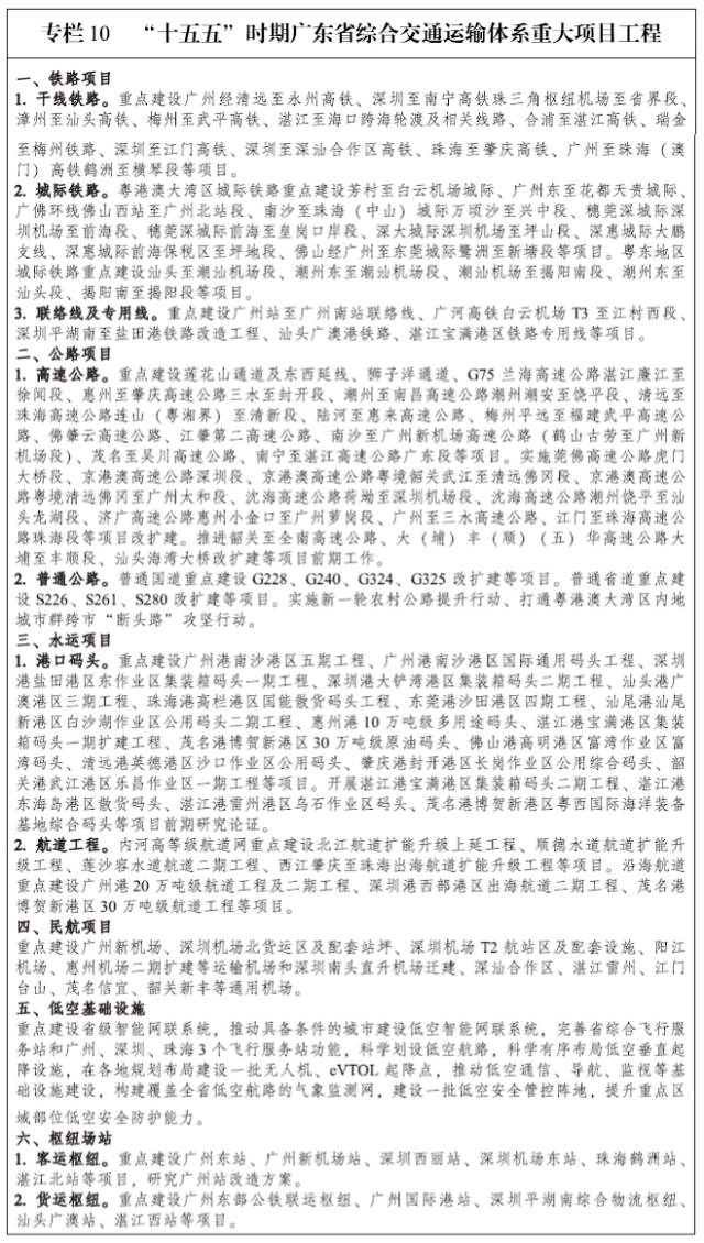
第二节 构建现代化综合交通运输体系
加快交通强省建设,完善内联外通的综合立体交通网,推进一体化融合、安全化提升、数智化升级、绿色化转型,打造一流设施、技术、管理、服务,基本形成“12312”(珠三角地区内部主要城市间1小时通达,珠三角地区与粤东粤西粤北地区2小时通达、与国内及东南亚主要城市3小时通达、与全球主要城市12小时左右通达。)出行交通圈和“123”(省内1天送达,国内及东南亚主要城市2天送达,全球主要城市3天送达。)快货物流圈。
纵深推进路网互联互通。衔接国家综合立体交通网,优化完善“三横六纵两联”(三横:沿海通道、沪广—西江通道、汕昆横向通道;六纵:京港澳通道、京深港通道、粤贵川通道、粤湘渝通道、二湛通道、粤东北上通道;两联:汕尾北上通道、粤西北上通道。)综合运输通道布局,加快深汕高铁、惠肇高速等省内主干通道和广清永高铁、湛江至海口跨海轮渡及相关线路、深南高速、潮南高速等出省通道建设,依托湛江乌石港打造琼州海峡第二通道和粤港澳大湾区经湛江至东盟快速海铁联运物流大通道,强化与京津冀、长三角、成渝等区域铁路快捷联通,研究谋划北部横向通道。提升城市群、都市圈通勤效率,稳步有序推进粤港澳大湾区和粤东地区城际铁路建设,稳步推进狮子洋通道、莲花山通道等跨珠江口通道和广深第二高铁、广珠(澳)高铁等项目,研究论证深珠通道(伶仃洋通道),开展高速公路网“疏堵保畅”和跨市“断头路”攻坚行动,有序推进城市轨道交通建设。强化薄弱地区覆盖和通达保障,完善县域交通网络,推动普通国省道提档升级,实施新一轮农村公路提升行动,建设“四好”农村路。到2030年,全省铁路运营里程超8000公里,其中高铁里程超4000公里;公路通车里程超22.6万公里,其中高速公路里程超1.3万公里。
强化综合交通枢纽功能。以航空枢纽、港口枢纽和铁路枢纽为重点,提升以粤港澳大湾区为中心,汕头、湛江、韶关为极点的“一中心三极点”综合交通枢纽能级。加快“3+4+8”(广州白云机场、深圳宝安机场、广州新机场等3个国际航空枢纽机场,珠海金湾机场、揭阳潮汕机场、湛江吴川机场、惠州平潭机场等4个地区性枢纽机场,梅州梅县、韶关丹霞、阳江、云浮、肇庆怀集、清远连州、河源、汕尾等8个支线机场。)民用运输机场布局建设,提升粤港澳大湾区世界级机场群竞争力,强化广州全方位门户复合型、深圳区位门户复合型国际航空枢纽功能,建设广州新机场、阳江机场、惠州机场二期扩建工程,推动轨道交通、高速公路引入枢纽机场。有序推进通用机场建设,加快低空起降及通信导航监视气象等基础设施布局建设。完善“一核两极”(以珠三角港口集群为核心,粤东、粤西港口集群为发展极。)港口布局,强化粤港澳大湾区世界级港口群引领带动,推进广州港南沙港区、深圳港盐田港区等重点港区专业化深水泊位建设及智慧化升级,深化珠江口深水港规划研究。加快建设港口集疏运体系,完善疏港铁路和高等级航道网络,开拓国际航线,扩大港口腹地。完善全省“2+3+4”(以广州、深圳为全国性铁路枢纽,珠西、汕潮揭、湛茂为区域性铁路枢纽,韶关、梅州、惠州、东莞为地区性铁路枢纽。)铁路枢纽布局,推进广州东站改造工程、深圳西丽站等项目建设,打造分工合理、高效互联的铁路枢纽体系。加快建设以广州为集结中心的华南区域中欧、中亚班列集结网络,积极拓展粤港澳大湾区经中老铁路、中越铁路联通东盟的国际班列。到2030年,全省民航机场年旅客吞吐能力、货邮吞吐能力分别达2.8亿人次、715万吨;港口货物年吞吐能力达24亿吨,其中集装箱年吞吐能力9000万标箱;内河高等级航道里程达1680公里。

图1 广东省综合交通运输通道和交通枢纽布局图
提升综合运输服务品质。以高铁站、枢纽机场为重点,打造“零距离换乘”综合客运枢纽,提升旅客换乘中转便利性和舒适度。推动粤港澳大湾区和粤东地区城际铁路公交化运营,积极推进多层次轨道交通融合发展,推动城市群、都市圈城市公交和道路客运融合创新发展。支持发展一体化联运服务平台,鼓励不同运输方式企业开展联运业务合作。加强客运场站无障碍设施建设和装备设备应用,满足特殊人群出行需求。加强货运资源优化整合,推动不同运输方式设施设备一体化、标准化衔接,依托广州、深圳等综合货运枢纽实施一批多式联运工程,发展货运“一单制”。积极推动大宗货物“公转铁”、“公转水”,打通铁路进港区、进园区“最后一公里”,研究推进沿海港口与内地无水港共建“陆海组合港”。加快航空货运发展,增强广州、深圳航空货运枢纽竞争力,研究提升中小机场货运功能。
深化交通领域改革创新。充分用好高速公路“统贷统还”平台,探索建立高速公路建设、运营、维护等全生命周期的可持续发展模式。加强民航空域保障,推动粤港澳大湾区空域统筹规划实施,推进全省低空空域管理改革,健全军地民协同运行工作机制,完善全省“1+3”(1个省级飞行服务站和广州、深圳、珠海3个飞行服务站。)低空飞行服务保障体系。稳妥有序推进全省港口资源整合,以市场化方式推进铁路货运改革,提升港口资源和铁路线路利用效率。深入推进交通基础设施平安百年品质工程和安全韧性提升工程,完善交通安全政策与监管机制,实现高水平交通安全。按照交通领域财政事权和支出责任划分原则,优化项目出资安排,充分调动地方积极性。全面推动交通基础设施数智化升级,整合跨交通方式、跨部门、跨区域的数据资源,打造智能高效的交通数字化管理平台,提供全行程智慧出行和全流程智慧物流服务。

第三节 建设新型能源体系
全面落实能源安全新战略,统筹推进能源安全保障和绿色低碳转型,加力建设新型能源基础设施,提升能源治理效能,深化能源对外合作,加快建设清洁低碳安全高效的新型能源体系,建设能源强省。
构建安全可靠的能源供应体系。坚持风光水核等多能并举,大力发展非化石能源。积极安全有序发展核电,高效推进太平岭核电、陆丰核电、廉江核电等项目建设,积极布局新一代核电,推动核电“建设一批、开工一批、纳规一批”连续滚动开发。推动海上风电规范有序建设,打造广东海上风电基地,推进海上风电与海洋牧场、海洋油气融合发展,探索海上风电制氢氨醇。积极推动分布式光伏多领域融合开发,因地制宜发展生物质能、氢能、地热能、海洋能等清洁能源,加强分布式能源等新能源就近开发利用。强化化石能源安全兜底保障,建设一批支撑性调节性新一代煤电。加强调节性电源建设,科学布局抽水蓄能,大力发展新型储能。到2030年,省内电源装机规模超过33亿千瓦,其中非化石能源电力装机占比超过55%。加快建设现代化智能电网,推动主干电网提质升级,优化配电网建设布局,强化源网荷储柔性互动。扩大“西电东送”清洁能源规模,新建藏粤直流、青粤直流等跨省区输电通道,实施与海南、湖南等周边省电力互济工程。优化油气管网布局,强化油气管网互联互通。
建设绿色低碳的能源消费体系。加强煤炭清洁高效利用,推进煤电改造升级,统筹存量和新建煤电机组探索开展生物质掺烧、绿氨掺烧、碳捕集利用与封存等。大力推动能源消费方式变革,实施清洁能源替代工程,提高终端用能电气化水平,推动能源消费绿色化低碳化。推动能源供需协同模式创新,加强算电碳协同发展,强化电动汽车与电网融合互动,积极发展虚拟电厂,推动“新能源+灵活可调节负荷”等供用能协同发展,探索绿电直连。加强民生用能服务保障,完善城乡能源基础设施,加强农村电网建设改造,推动建成“大功率一张网”,构建高质量充电基础设施体系。持续提升“获得电力”服务水平,不断优化用电营商环境。
推进能源治理体系现代化。健全能源政策法规体系,修订广东省电力条例,制修订化工、循环经济、动力电池等重点领域行业能效标准和技术规范。完善新能源全部进入市场交易规则和虚拟电厂、新型储能等新型主体参与电力市场交易机制,健全市场价格传导机制,推动现货市场用户侧报量报价交易,探索容量电价补偿机制、输电权、电力期货等衍生品市场建设,做好广东电力市场与南方区域电力市场有效衔接,积极融入全国统一电力市场。优化绿电绿证交易机制,推动电力市场、绿证市场、碳市场有机协同,依法推进重点用能单位和行业绿证强制消费。健全天然气与电力调度协同机制,建设储气应急调峰机制。

第四节 完善现代化水安全保障体系
深入实施国家“江河战略”,全面推进“水润南粤”建设,构建“五纵五横、百川百枢”(五纵:东江、西江、北江、韩江、鉴江等跨区域骨干江河水系;五横:东深供水、珠江三角洲水资源配置、环北部湾广东水资源配置、广东沿海经济带东翼水资源保障、珠中江水资源一体化配置等跨区域骨干工程。百川:以流域面积3000平方公里以上重点中小河流、珠江三角洲网河区主要河道及分洪通道、区域水资源配置工程、大型灌区骨干渠系等为输排水通道;百枢:以已建和规划新建的大中型水库、蓄滞洪区为重要调蓄节点。)水网总体布局,完善集防洪、供水、灌溉、生态保护等功能于一体的安全韧性现代化水网,有效提升广东水安全保障能力。
不断提升水旱灾害防御能力。以流域为单元,科学布局水库、河道及堤防、蓄滞洪区等工程建设,筑牢防洪安全屏障。系统谋划重点流域防洪控制性工程,加快推进清远市黄茅峡水库、梅州市长潭水库扩建等项目建设。深入实施堤防加固攻坚行动,统筹推进东江、北江等大江大河干流治理,高标准实施粤港澳大湾区堤防巩固提升工程,全面开展海堤、中小河流、病险水库水闸、重点山洪沟、山塘、防洪不达标县城及易受淹乡镇等防洪排涝薄弱环节治理。加快构建现代化雨水情监测预报体系,提升应对极端水旱灾害风险能力。到2030年,全省大江大河及主要支流防洪工程体系更加完善,县级以上城市主城区防洪基本达标,江海堤防达标率达90%以上。
持续优化水资源配置格局。构建以东江、西江、北江、韩江、鉴江等五大江河为区域主要水源的水资源配置网,增强全省水资源统筹调配、供水保障和战略储备能力。加快环北部湾广东水资源配置、韩江榕江练江水系连通后续优化、深汕合作区引水等工程建设,加快推进广东沿海经济带东翼水资源保障等重点引调水工程及揭阳市龙颈水库扩建等一批大中型水库和城市应急备用水源工程前期工作,推动县级以上城市实现双水源、双保障。持续开展农村供水“三同五化”(城乡供水同标准、同质量、同服务和规模化发展、标准化建设、一体化管理、专业化运作、智慧化服务。)改造提升,推进农村供水县域统管。谋划新建雷州半岛等一批大中型灌区,整装推进大中型灌区现代化改造,完善灌排工程体系,对地下水超采区实施综合治理。到2030年,全省水资源配置骨干网基本建成,省、市、县三级水网不断完善,新增水利工程年供水能力29亿立方米,规模化供水工程覆盖农村人口比例达92%以上。
全面增强水利治理水平。强化水文基础设施建设,推动全省重要江河湖库、重点山洪危险区、水土流失重点防治区、水源保护区常态化监测全覆盖。构建数字孪生水利体系,加快五大江河数字孪生流域、粤港澳大湾区数字孪生水网、重点水利项目数字孪生等工程建设。织密织牢水利行业监管网络,健全重大水利工程建设运行管理机制。一以贯之强化河湖长制,健全河湖管理保护利用长效机制。完善水利法规制度体系,夯实水安全保障法治基础。持续推进水权改革,拓宽多元化投融资渠道,因地制宜发展绿色水经济,积极培育绿色水经济新业态,增强水利发展内生动力。

第七章 深挖内需市场潜力 更好服务和融入新发展格局
坚持扩大内需战略基点,激发有潜能的消费,扩大有效益的投资,促进消费和投资、供给和需求良性互动,推动供给端和需求端协同发力,更好依托国内大市场拓展广东经济纵深,使内需成为拉动经济增长的主动力和稳定锚。
第一节 大力提振消费
坚持惠民生和促消费紧密结合,深入实施提振消费专项行动,聚焦消费能力提升、消费潜力释放、消费环境优化,分类精准提振不同群体消费,全面促进消费提质升级。
优化消费供给结构。以放宽准入、业态融合为重点扩大服务消费,增加养老托育、文体旅游等优质服务供给,规范服务标准,加快培育服务消费新增长点。增强消费品供需适配性,推动商品消费扩容升级,提升居民吃穿用住行消费品质,挖掘大宗消费潜力,延伸汽车消费链条,优化实施消费品以旧换新,规范发展二手商品市场。提高发展型消费比重,围绕个性化学习需求拓展教育消费,培育壮大健康管理、康复疗养等健康消费,加大国际优质服务资源引进力度。激发改善型消费活力,优化营业性演出、体育赛事审批管理,加快培育低空和邮轮游艇消费,支持老旧房屋适老化改造和智能化升级。强化消费品牌引领,发展名品名店、国风潮玩,培育做强首店经济、首发经济、夜间经济,打造一批带动面广、持续性强的消费新场景,持续擦亮“粤消费粤精彩”、“粤夜粤美”、“粤港澳大湾区消费季”等活动品牌。
拓展消费市场空间。加快消费基础设施建设和消费服务功能提升,推动传统购物场所数字化、体验化转型,支持适老化、适幼性改造,打造一批新潮、前沿、融合的消费聚集区。实施商贸基础设施标准化、品牌化升级行动,促进消费品领域专业性或综合性批发市场提质增效,培育星级市场集群。因地制宜推动交通枢纽、产业集聚区等拓展消费功能。拓展县乡消费,完善县域商业建设体系,开展优质消费品下乡和特色农产品进城活动。促进入境消费,加快免税、退税商店建设,持续增加科技数码、国货潮品、广货特产等优质商品供应,提高境外旅客在粤住宿餐饮、交通出行、购物支付、通信、就医等环节便利化水平。支持广州建设国际消费中心城市,支持深圳争创国际消费中心城市,支持珠海、汕头、佛山、东莞、湛江、韶关建设区域消费中心城市。
完善消费长效机制。统筹促就业、增收入、稳预期,实施居民就业增收和社会保障支持行动,合理提高公共服务支出占财政支出比重,提升生育养育、教育医疗和重点群体基本生活保障水平。加大直达消费者的普惠政策力度,增加政府资金用于民生保障支出,扩大消费领域金融供给,有效防范消费金融风险。保障居民休息休假权益,鼓励弹性错峰休假,鼓励增设中小学春秋假、带薪年休假与小长假连休。深化消费体制机制改革,清理汽车、住房等消费不合理限制措施,探索开展汽车流通消费改革。持续优化消费环境,建立健全适应新消费的管理办法,加强网购快递、广播电视等重点领域消费监管,防范消费风险。在养老、托育等领域开展服务质量满意度提升行动。完善消费者权益保护制度,加强消费投诉举报源头治理,培育信用消费生态,推进粤港澳大湾区消费者权益保护协作。探索开展服务消费、消费新业态新模式统计监测,推动完善全口径消费统计制度。

第二节 精准扩大有效投资
注重投新、投缺、投基础、投长远,统筹好投资于物和投资于人,协同推进政府投资和民间投资,保持合理投资强度,提高投资综合效益,强化投资对支撑战略规划、优化供给结构、满足民生需求的作用。
更好发挥政府投资引导撬动作用。优化政府投资结构,提高民生类政府投资比重,集中力量支持国家重大战略实施和重点领域安全能力项目建设。适应人口结构变化和流动趋势,完善基础设施和公共服务设施布局,加快推动交通、能源、水利、信息、科技、城市更新、旅游消费等基础设施投资,加力支持教育医疗、养老托育、保障性住房、技能培训、产教融合实训、文化体育等公共服务投资,加强人力资源开发和人的全面发展投资。主动适应新质生产力发展要求,积极支持知识产权、计算机和软件服务等无形资产投资。精准对标中央投资方向,科学合理确定省级政府投资重点,主要投向社会公益服务、公共基础设施、农业农村、生态环境保护、社会管理、国家安全等领域,加大对粤港澳大湾区建设、“百县千镇万村高质量发展工程”等重大战略和重大工程投资力度,谋划更多优结构、补短板、惠民生、增功能的优质项目和一批重大标志性工程项目。强化财政资金保障,深化编制全口径政府投资计划,做好政府投资计划与财政预算的衔接。加强政府投资全过程管理,强化战略规划引领、项目谋划储备论证和事中事后监管,避免过度超前建设和低效无效投资。
持续激发民间投资活力。坚持平等对待、保护权益、政策协同,拓宽民间投资空间,提高民间投资比重,有效调动民间投资积极性。依法保障民营企业投资运营合法权益,平等保障用地、融资等要素需求,进一步清除重点领域民间投资不合理限制,加大向民间资本推介项目力度,建立健全民间投资服务与评估机制。推动基础设施竞争性领域向经营主体公平开放,完善民营企业参与铁路、核电、水电、风电、直流输电通道、油气管道、进口液化天然气接收站和储运设施、供水等重大项目建设长效机制,推动具备条件的项目进一步提高民营企业参股比例。引导民间资本加大新质生产力、新兴服务业、新型基础设施等领域投资,及早投资布局新兴产业和未来产业,支持民营企业参与研发创新平台建设。加强政府投资基金布局规划和投向指导评价,组建千亿级省级政府投资引导基金,更好发挥引导带动作用,推动民间资本与国有资本联合投资重大项目,健全“投融管退”机制。
深化投融资体制改革。推进项目谋划、筛选和建设等“硬投资”,抓好体制机制创新、政策配套等“软建设”,推动形成市场主导的有效投资内生增长机制。完善政府投资支持基础性、公益性、长远性重大项目建设长效机制,强化落实重大战略和规划的支撑保障。建立健全投资于人的长效机制,优化财政支出责任和财力配置,深化落实国家对地方政府考核和激励机制的调整,推动将对人的投资纳入核算范围。深化投资审批制度改革,优化广东省政府核准投资项目目录,依托投资项目在线审批监管平台,推进投资审批“一网通办”,加强项目信息共享和全过程管理,完善项目审批流程,合理优化工程造价,提升投资审批服务效能。推动市政、农林水利、社会事业等重大基础设施项目投融资改革,争取国家支持广东探索公用基础设施租赁等新模式。积极盘活存量资产,聚焦使用者付费,规范实施政府和社会资本合作(PPP)新机制,加快基础设施领域不动产投资信托基金(REITs)常态化推荐发行。用好超长期特别国债、中央预算内投资、地方政府专项债券、新型政策性金融工具等各类资金,优化中央政策性资金管理机制,加强专款专用、专户管理,提高项目资金支付比例,拓宽多元化投融资渠道,持续加强投债贷联动,促进投资效益提升。
第三节 深度参与构建全国统一大市场
全面落实“五统一、一开放”(统一市场基础制度、统一市场基础设施、统一政府行为尺度、统一市场监管执法、统一要素资源市场,持续扩大对内对外开放。)基本要求,深化对内经济联系,推进高水平区域协同和深度市场融合,在服务全国统一大市场建设中拓展广东发展空间。
完善市场经济基础制度。完善产权保护法规体系,依法平等长久保护各种所有制经济产权。对侵犯各种所有制经济产权和合法利益的行为实行同责同罪同罚,落实惩罚性赔偿制度。完善产权交易规则,加强产权交易机构和交易体系建设。严格落实“全国一张清单”管理模式,开展省、市、县三级市场准入效能评估,支持深圳、南沙、横琴实行放宽市场准入特别措施。完善企业质量、安全、环境等信息披露制度规则,构建商业秘密保护制度。加强对企业兼并重组的引导和政策扶持,改进对兼并重组的管理和服务。推进企业注销配套改革,完善企业退出制度,探索建立覆盖所有经营主体的简易退出机制。推动破产重整、破产和解企业高效修复信用,探索个人破产制度、信用修复制度。
维护公平竞争市场秩序。推动市场监管规则完善、基准统一、能力提升,形成优质优价、良性竞争的市场秩序。落实国家重点领域公平竞争合规指引,加快粤港澳大湾区统一大市场公平竞争先行区建设,全面加强公平竞争审查刚性约束。规范地方政府经济促进行为,清除要素获取、资质认定、招标投标、政府采购等方面壁垒,破除地方保护和市场分割。规范招商引资行为,形成以产业集聚为导向、市场化运作为支撑、营商环境和产业生态为引力的招商引资新模式。落实国家重点领域反垄断指南指引,加强反垄断和反不正当竞争执法司法。整治招标采购乱象,推动“招标投标监管平台”、“公共资源交易平台”数据整合共享,完善多层次立体化智慧监管体系,加强大数据、区块链、人工智能等在招标投标领域的应用推广。加强质量监管,推进计量与检验认证资源共享、资质互认和结果通用。
健全现代流通体系。推动现代商贸线上线下融合发展,强化新兴技术与商贸流通深度融合,形成更多流通新平台新业态新模式。构建城乡一体化多层次商贸网络,支持广州、深圳、东莞建设现代商贸流通体系试点城市。加快融入全国“通道+枢纽+网络”现代物流运行体系,补齐冷链物流、县域物流、应急物流、国际物流等短板,探索“产业集群+物流枢纽”协同发展模式,提升物流对产业链韧性安全的保障能力。高质量推进国家物流枢纽建设,培育面向全国、辐射全球的商贸流通企业、电商平台企业、现代物流企业、供应链创新型企业。健全一体衔接的流通规则和标准,推进物流数据开放共联,大力发展多式联运,高标准联通市场设施,持续降低全社会物流成本,到2030年社会物流总费用与GDP的比率降至13%左右。

加力拓宽国内市场。深化“粤贸全国”计划,支持企业利用经贸活动和展会平台拓展内销渠道,对接电商平台、线下商超创新销售模式,持续增强内贸发展活力。办好广东优品展览会,提升“广货”影响力。加快推进内外贸一体化发展,深入实施内外贸检测认证一体化服务行动,支持外贸企业围绕进口替代等方向开展高端化、智能化、绿色化技改数转。开展广东外贸优品中华行,引导线上线下展会、电商平台设置出口转内销产品专区,畅通外贸产品内销渠道。培育一批内外贸融合、经营能力强的商贸龙头企业,支持外贸企业打造内销品牌。
深化区域交流合作。加强同京津冀协同发展、长江经济带发展、长三角一体化发展、海南自由贸易港建设等区域重大战略的协同联动,积极对接西部陆海新通道、北部湾城市群、粤闽浙沿海城市群建设,与海南相向而行协同推动琼州海峡高质量发展,更好发挥跨区域联结型地区支撑带动作用。坚持铸牢中华民族共同体意识主线,深化各民族交往交流交融,用好对口援藏援疆工作机制,进一步推动受援地长治久安和经济社会高质量发展。深化省际合作,健全区域间产业协作、利益共享机制,用好与广西、贵州的东西部协作以及与黑龙江对口合作机制,积极协同配合广西、黑龙江分别共建钦防产业协作园区、牡丹江产业协作园区,推进重点产业、基础设施、生态环保、教育文化、医疗卫生、休闲旅游、经贸往来、人才交流、信用应用等领域合作,拓展经济纵深。
第八章 全面深化重点领域改革 构建高水平社会主义市场经济体制
弘扬敢闯敢试、敢为人先的改革精神,坚持社会主义市场经济改革方向,更好发挥经济体制改革牵引作用,推进一批战略战役性改革和创造型引领型改革,打造更多广东改革品牌,更好激发全社会内生动力和创新活力。
第一节 激发各类经营主体活力
坚持和落实“两个毫不动摇”,推动各类企业活力迸发,促进各种所有制经济优势互补、共同发展。
深化国资国企改革。实施新一轮国企改革,做强做优做大国有企业和国有资本,增强国有企业核心功能,提升核心竞争力。聚焦“三个集中”(推动国有资本向关系国家安全、国民经济命脉的重要行业和关键领域集中,向关系国计民生的公共服务、应急能力、公益性领域等集中,向前瞻性战略性新兴产业集中。),深入推进国有经济布局优化和结构调整,推动省属国企加大在粤东粤西粤北地区布局力度,在港口、航运等领域推进战略性重组与专业化整合。健全国有企业推进原始创新制度安排,深入实施国有企业拓新工程,强化科技创新中长期激励。深化国有资本投资公司、运营公司改革,围绕关键领域组建重大产业投资发展平台。加快优质国有资产证券化,促进存量资产盘活,整合非主业资产。加强省市县国有企业协同,壮大县域国资国企,培育优质投资主体。完善以管资本为主的国资监管体制,优化融资担保、资产处置等重点领域监管措施。推动国有企业完善市场化经营机制,提升价值创造能力。深化国有企业分类改革,建立国有企业履行战略使命评价制度和综合考核体系,开展国有经济增加值核算。
加快建设民营经济强省。全面落实民营经济促进法,完善促进民营经济发展的配套政策制度体系,积极推动民营经济地方立法,有效保护民营企业和企业家合法权益。支持民营企业平等使用各类生产要素和公共服务资源,参与重大战略实施、重大项目建设、重大科技攻关,推动重大科研基础设施、公共研究开发平台、共性技术平台以及更多新兴领域应用场景向民营企业开放。完善民营企业融资支持政策制度,用好全国一体化融资信用平台网络,落实信用状况综合评价和融资增信制度。强化产权执法司法保护,加强对查封、扣押、冻结等强制措施的司法监督。健全支持民营经济发展综合服务体系,完善政企常态化沟通服务交流和问题解决机制。促进民营经济健康发展和民营经济人士健康成长。支持、引导民营企业拓展国际交流合作,提升国际竞争力。完善民营经济统计制度。
完善中国特色现代企业制度。落实广东省现代企业制度建设促进条例,在完善产权清晰、责权明确、政企分开、管理科学的现代企业制度上率先突破。支持企业完善法人治理结构和管理制度、规范股东行为、强化内部监督、健全风险防范机制,提高资源要素利用效率和经营管理水平。引导企业探索中国特色现代企业管理文化,公布社会责任报告。培育高质量经营主体,加快建设更多根植广东的国内一流企业、世界一流企业。大力发展合作经济,推动国有经济、民营经济、外资经济、集体经济等开展多样化的股权合作、投资合作、业务合作。弘扬企业家精神,实施新粤商培育培训工程,培养优秀企业家。支持广州建设成为“中小企业创新发展之都”,支持深圳建设成为“高新技术企业之都”。
第二节 完善要素市场化配置体制机制
更好发挥市场机制作用,健全要素市场化体系,畅通要素有序流动渠道,促进各类要素资源做优增量、盘活存量、高效配置。
深化要素市场化配置改革。完善要素市场制度和规则,健全劳动、资本、土地、知识、技术、管理、数据等生产要素由市场评价贡献、按贡献决定报酬的机制,实现要素价格市场决定、流动自主有序、配置高效公平。构建城乡统一的建设用地市场,促进土地节约集约利用。畅通劳动力和人才社会性流动渠道,逐步打破户籍、社保、职称、档案等方面制度性障碍,建立健全与地区常住人口规模相适应的财政转移支付、住房供应、教师医生编制等保障机制。完善数据合规高效流通机制,建立健全数据价格形成和共享流通交易机制。发展多层次资本市场,培育发展长期资本、耐心资本。推进粤港澳大湾区内地九市要素市场化配置综合改革试点,因地制宜推出一批具有全局性影响力的制度性创新成果。
优化存量资源盘活机制。落实和细化国家并购、破产、置换等政策,盘活用好低效用地、闲置房产、存量基础设施。推动全域低效用地再开发,探索建设用地置换、整合的实施路径,多渠道筹措改造开发资金,加快发展建设用地二级市场,建设“粤地易购”平台(广东省线上土地供应信息平台,实现了全省21个地市的待供应地块信息“一图统揽、一网通查”,可帮助经营主体获取正在售卖地块以及计划供应地块信息,并依据自身需求进行精准筛选。)。完善低效工业用地市场化回购和退出路径,通过“以物业换土地”、“以地换地”等方式向开发区集聚。推进土地混合开发、空间复合利用和土地用途依法合理转换。完善产业园区存量盘活和高质量发展机制。探索通过出租、入股、合作等方式盘活利用农房的有效路径,建立规则统一、规范透明的农村产权流转交易市场体系,建设广东省农村产权流转交易管理服务平台。完善资产估值、尽职免责等配套政策,优化行政事业单位在用资产管理,推进存量资产盘活共享,加强资产调剂,引入社会力量提升盘活利用效率,规范市场化运作流程。推动司法判决执行与破产制度有机衔接,依法有效盘活被查封冻结财产。
深入推进价格机制改革。完善主要由市场供求关系决定价格机制,加强和改进价格治理。建立重要商品和服务的价格区间调控制度,加强重要民生商品保供稳价工作。推进电力、油气等资源要素价格市场化改革,加强输配电、天然气管道运输等网络型自然垄断环节价格监管,营造竞争有序、公开公正的市场环境。完善公用事业价格动态调整机制,优化居民阶梯水价、电价、气价制度,推动在水利工程、地下管网管廊、城市公共交通等领域实施与投融资体制相适应的价格改革。健全公共服务分类分级价格政策体系,加强教育、医疗、托育、养老、殡葬等服务收费管理。探索构建数据等新型生产要素价格形成机制。夯实价格政策基础,开展新一轮广东省定价目录修订。强化事前引导预防和事中事后监管,优化形成高效透明的市场价格长效监管机制。
深化信用广东建设。健全守信激励和失信惩戒机制,完善信用标准体系,推广信用承诺制,全面构建以信用为基础的新型监管机制。强化“信用广东”平台功能,加强信用信息归集共享应用,建立信用大数据实验室。推广“信用+”模式,深入实施信用助企惠民“一揽子”行动,持续深化“粤信用”品牌建设。推动征信、信用评级、信用担保等信用服务业集聚发展,打造具有区域影响力的信用服务产业集聚区。探索信用数据跨境流动,有序开展跨境信用合作,实施“信用出海”计划。加强信用信息安全管理,规范信用修复机制,保障信用主体合法权益。建立健全政府诚信履约机制,提升政务诚信水平。
第三节 打造市场化法治化国际化一流营商环境
对标国际先进水平,聚焦经营主体关切,迭代推出营商环境改革政策,深入推进粤港澳大湾区国际一流营商环境建设,开展营商环境对口帮扶,持续擦亮广东营商环境“金字招牌”。
建设公平有序的市场环境。对标全球前沿水平和世界银行营商环境评估标准,围绕企业全生命周期提升涉企审批备案事项办理质效,实现事项最少、速度最快、服务最好。深入推进数字政府改革,深化政务服务模式创新,强化人工智能赋能,健全“高效办成一件事”重点事项清单管理和常态化推进机制,积极拓展广东特色“一件事”。深化注册资本认缴登记制度改革,持续精简涉企经营许可事项。优化产业营商环境,围绕重点产业需求优化政策和服务供给,编制产业链企业全生命周期服务指引。优化惠企政策服务机制,推动“一网通办”、“免申即享”。
建设公正透明的法治环境。建立健全监管执法机制,推进跨部门综合监管、智慧监管和信用监管,全面推行“综合查一次”、“一业一查”改革。以包容审慎监管促进新业态、新领域健康发展。规范涉企行政检查,健全行政裁量权基准制度,全面推行涉企行政检查“亮码入企”,防止和纠正违规异地执法、趋利性执法。建立健全清理拖欠企业账款长效机制。推进政府职能转变,深化行政审批制度改革,聚焦市、县(市、区)及功能区需求调整部分省级行政职权,探索优化行政职权调整实施的程序和方式。
建设畅通共赢的开放环境。优化跨境贸易服务,拓展广东国际贸易“单一窗口”服务功能,实施更多便利通关模式。完善外商投资服务,落实外商投资准入前国民待遇加负面清单管理制度,及时协调解决外资企业诉求,做好重大外资项目服务保障。健全企业出海全链条服务,建立“粤企出海”综合服务港等综合服务体系,优化跨境金融、跨境税收等服务,加强海外知识产权纠纷应对指导。提升城市国际化服务,建设“入境游”、“入境购”等品牌,为境外来粤人员提供语言、支付等便利化服务,建设国际化街区、社区。
第四节 深化财税体制改革
发挥积极财政政策作用,加强财政科学管理,健全预算和税收制度,深化省以下财政体制改革,完善地方政府债务管理,增强财政可持续性。
健全财政体制机制。加强财政资源和预算统筹,把依托行政权力、政府信用、国有资源资产获取的收入以及特许经营权拍卖收入等全部纳入政府预算管理,加大政府性基金预算、国有资本经营预算与一般公共预算统筹力度,完善国有资本经营预算制度,合理提高国有资本收益收取比例。落实积极的财政政策,壮大财政实力,完善重大决策部署财力保障机制,强化国家和省重大战略任务和基本民生财力保障。扎实推进财政科学管理试点,提升财政管理系统化、精细化、标准化、法治化水平。深化零基预算改革,统一预算分配权,优化财政支出结构。建强政府投资基金体系,深化“补改投”改革,放大资金使用效应。深化预算绩效管理改革,完善预算公开、财会监督制度,健全权责发生制政府综合财务报告制度,加强数字财政赋能。深化省以下财政体制改革,合理划分省以下各级财政事权,明晰界定财政支出责任,加大财力下沉力度,健全转移支付激励约束机制,夯实基层“三保”(保基本民生、保工资、保运转。)基础。
优化完善地方税费体系。按照中央统一部署,深入推进税制改革,完善地方税体系,规范税收优惠政策,积极培育拓展地方税源,保持合理的宏观税负水平。落实消费税征收环节后移并稳步下划地方改革,推进地方附加税改革。规范非税收入管理,健全非税收入征缴机制。深入实施数字化转型条件下的税费征管“强基工程”,构建税费征管新体系和系列监管新机制。
加强地方政府债务管理。用好地方政府债务限额,完善政府债务管理长效机制。高质量开展地方政府专项债券“自审自发”,做好项目常态化储备和审核筛选,深化分批次滚动发行,穿透式监管专项债券资金,加强专项债券项目资产管理。加强地方政府债务风险监测,防范化解地方政府债务风险,坚决遏制新增隐性债务。

第九章 塑造开放型经济新优势 当好高水平对外开放门户枢纽
以制度型开放为重点,深化实施外贸、外资、外包、外经、外智“五外联动”,更好拓展国际循环,加快培育开放合作新动能、国际竞争新优势,在扩大高水平对外开放方面继续走在全国前列。
第一节 稳步扩大制度型开放
积极主动提升对内对外开放水平,以开放促改革促发展,推动投资、贸易、金融、创新等领域与国际规则更全面更深入更高水平对接,加快打造引领性开放型经济发展战略高地。
主动对接国际高标准经贸规则。高水平承办2026年APEC会议,吸引集聚更多国际高端要素。全面落实外资准入负面清单,持续深化电信、互联网、医疗、教育、文化等领域服务业扩大开放,积极探索数据跨境流动、知识产权保护、金融服务、碳足迹管理等改革措施,加快推动服务业扩大开放综合试点建设。在CEPA(《内地与香港关于建立更紧密经贸关系的安排》、《内地与澳门关于建立更紧密经贸关系的安排》。)框架下进一步提升对港澳服务业开放程度。积极对接CPTPP(《全面与进步跨太平洋伙伴关系协定》。)、DEPA(《数字经济伙伴关系协定》。),在产权保护、产业补贴、环境标准、劳动保护、政府采购等实现规则、规制、管理、标准相通相容。加强与国际标准化组织交流合作,鼓励企业等各类主体主导或参与国际标准的制修订。
深化开放平台制度创新。深入实施自由贸易试验区提升战略,深化制度型开放,在提升开放能级、优化营商环境和发展现代服务业、新质生产力等领域开展更多首创性、集成式探索,推进广东自由贸易试验区联动发展区提质增效,探索粤港澳大湾区贸易一体化。推动开发区管理制度和运营模式创新,打造承接国内外产业转移、促进双循环的平台。支持东莞深化两岸创新发展合作,扩大对台先行先试。提升中新广州知识城、中韩(惠州)产业园等中外产业合作园发展能级,拓展科技创新、知识产权、贸易投资、产业培育等领域国际合作。推动建设白云机场国际商务合作区,谋划打造链接东盟、面向世界的“南方枢纽”。
加强涉外法治体系建设。一体推进涉外立法、执法、司法、守法和法律服务、法治人才培养,打造涉外法治建设综合平台。加强涉外法规和规则体系研究,完善涉外执法标准和程序,推进涉外司法审判体制机制改革。全面实施涉外法治人才培育强基、引进提质、人才应用、激励保障工程,建设国际一流涉外法治人才队伍。深化国际商事仲裁中心建设,积极发展涉外法律服务,支持涉外商事调解机构发展,培育国际一流的仲裁机构和涉外法律服务机构。健全重大涉外风险法治防范应对机制,促进涉外法律服务供需对接。
第二节 推进外贸协调创新发展
维护多边贸易体系,拓展多元化国际市场,统筹进口与出口、货物贸易与服务贸易、传统贸易与数字贸易、贸易与产业协调发展,建设贸易强省。
优化贸易结构。积极拓展东盟、中东、拉美、非洲等新兴市场,继续深耕欧美日韩等传统市场,扩大优势产品和服务出口,打造电子信息、智能家电、汽车、纺织服装等一批优势出口产业集聚区。巩固一般贸易主体地位,推动加工贸易从制造组装向研发设计、营销服务、品牌环节延伸,积极拓展中间品贸易、保税物流、保税维修。支持企业品牌出海,推动外贸企业拓内销,实现国内国外“两个市场”顺畅对接。积极扩大进口,推进进口贸易创新发展,围绕先进技术、重要装备、关键零部件、优质消费品等布局建设进口基地,做大面向全国市场的高品质消费品进口业务。
培育外贸新动能。大力发展跨境电商,推广“跨境电商+产业带”模式,培育本土综合类、垂直类跨境电商平台。积极拓展绿色贸易,提升企业绿色低碳发展能力,扩大绿色低碳产品进出口。加快发展数字贸易,提高数字技术在传统市场、传统贸易领域的渗透程度和应用广度,高标准建设国家数字出口基地和省级数字服务出口基地。创新提升服务贸易,全面实施跨境服务贸易负面清单,鼓励“制造+服务”链式出海,提升服务贸易标准化水平。健全离岸贸易支持政策,探索开展离岸转手买卖(离岸转手买卖指我国居民从非居民处购买货物,随后向另一非居民转售同一货物,而货物未进出我国关境。)、全球采购等新型国际贸易,吸引跨国企业设立区域结算中心。
完善贸易支撑体系。深入实施“粤贸全球”计划,支持广交会、高交会、中博会等创新发展、提升功能。推动一批重点展会品牌化、高端化,加快“展会矩阵+产业带”融合发展。建设大宗商品交易中心、全球集散分拨中心,支持各类主体有序布局海外仓等流通基础设施。推进跨境贸易便利化改革,加快口岸扩大开放,推广通关新模式,开展跨境贸易便利化专项行动。完善贸易摩擦预警和应对机制,健全国外技术性贸易措施体系,搭建服务直通车平台,充分发挥出口信用保险作用,提升外贸企业风险防范能力。

第三节 促进双向投资提质增效
统筹推进高质量“引进来”和高水平“走出去”,引导服务企业深度参与全球产业分工和合作,高效利用全球资源要素和市场空间。
更大力度吸引和利用外资。创新外商投资促进体制机制,建立内外资统筹的投资促进体系。发挥标志性外资项目示范效应,引导外资更多投向先进制造、现代服务、高新技术、节能环保等领域,推动跨国公司参与产业链上下游配套协作,支持外资设立功能型、区域型总部和研发中心。促进外资企业境内再投资,支持外资扎根发展。加强与境外主权财富基金合作,推动更多长期国际资本在粤开展绿地投资、股权投资。办好粤港澳大湾区全球招商大会、珠三角与粤东西北经贸合作招商会,打造具有全球影响力的品牌化招商平台。
提升境外投资质量和水平。有效实施对外投资管理,健全对外投资全链条监管体系,引导产业链供应链有序跨境布局。进一步加强与东南亚、中东、非洲、南美等国家和地区合作,支持有条件的企业“走出去”开展互利共赢的基础设施、能源资源、农业资源等投资合作,支持互联网平台、人工智能等新兴产业企业拓展海外应用场景。引导本土龙头企业通过绿地投资、跨境并购、联合投资等方式,在海外布局建设一批生产基地、营销网络、仓储基地。鼓励对外承包工程企业投资、融资、建设、运营综合发展,带动产品、装备、标准、服务“走出去”。促进贸易投资一体化,开展境外经贸合作区梯队培育,加强与境内园区协同发展。
健全双向投资服务管理体系。完善外商投资合法权益保护制度,保障外资企业在要素获取、资质许可、经营运行、知识产权保护、标准制定、招标投标、政府采购等方面享受国民待遇,落实好“准入又准营”。深入实施跨国公司直通车和外资企业圆桌会机制,持续擦亮“投资广东”品牌。促进咨询评估、法律服务、会计审计、信用评级、调解仲裁等专业服务机构国际化发展,发挥政策性金融作用,打造高水平的企业跨境投融资综合服务体系。高标准建设线上线下一体的中国企业“走出去”综合服务基地,打造出海综合服务港。加强海外合法权益保护,提升企业风险防控和合规经营能力。探索开展“两国双园”协作模式,推动形成一批双向投资合作标志性项目。
第四节 打造“一带一路”建设重要引擎
深度融入共建“一带一路”,充分发挥广东特色优势,坚持共建共享,以互联互通为主线,以推进体系化机制化为重点,不断拓展更高水平、更具韧性、更可持续的共赢发展新空间。
健全基础设施网络。持续优化陆海天网一体化布局,全面提升“一带一路”立体互联互通水平。提升广州、深圳国际航空航运枢纽功能,进一步拓展国际航线网络和友好港口关系,参与“空中丝绸之路”、“丝路海运”建设。高标准建设中欧班列广州集结中心,健全中欧(亚)班列运营管理机制,创新拓展“班列+”业态。加快推动国际多式联运发展,加强海港、空港枢纽与中欧班列、西部陆海新通道等衔接。积极参与“数字丝绸之路”建设,深入推进信息基础设施、智慧城市等领域国际合作。加强与共建国家基础设施规划、技术标准体系对接,积极推动中国标准海外应用。
深化人文交流。发挥广东侨务大省优势,整合广府、客家、潮汕等侨务资源,以侨为桥开展引资引智,办好涉侨重要交流活动。高标准建设汕头华侨经济文化合作试验区、江门华侨华人文化交流合作重要平台,推动“侨梦苑”等创新平台高质量发展,深化打造“岭南文化·四海同享”品牌。加强与共建国家旅游投资合作,深入挖掘广东海上丝绸之路文化、广府文化、潮汕文化等文化资源,开发一批特色海洋文旅精品。深化教育领域合作交流,吸引全球优秀青年来粤学习,开展海外技能人才培养,创新发展海外华文教育。持续推进“送医上岛”、“深系澜湄”(深圳市国际交流合作基金会在“一带一路”倡议和“澜湄合作”机制框架下,围绕环境卫生与医疗健康、能源合作与可持续发展、青年教育与文化交流等,持续在澜沧江—湄公河流域国家落地实施系列公益民生项目。)等“小而美”特色项目,促进共建国家改善民生。
拓展多领域合作新空间。积极开展“丝路电商”国际合作,扩大电子商务领域对外开放。深度参与“一带一路”科技创新行动计划,建设联合实验室,推进中国—拉美和加勒比国家技术转移中心、中国—葡语系国家科技交流合作中心等国际科技合作平台建设。积极参与健康丝绸之路建设,搭建国际健康交流平台,加强与共建国家公共卫生合作,支持岭南中药品牌“走出去”。依托“一带一路”绿色发展国际联盟等多边合作平台,深化绿色发展领域国际合作,鼓励和引导企业参与“一带一路”绿色共建。加强在农业科技、农产品贸易、农业投资等领域的交流合作。扎实推动中国—太平洋岛国防灾减灾合作中心建设,积极参与人工智能、数字经济、气象、北斗应用等领域多边合作。

第十章 推动金融高质量发展 高水平建设金融强省
深刻把握金融工作的政治性、人民性,更好满足经济社会发展和人民群众日益增长的金融需求,加快打造功能强大的金融资源集聚地、动力强劲的金融改革先行地、联通内外的金融开放链接地、运行稳健的金融安全支撑地。
第一节 建设现代金融体系
推动各类金融机构专注主业、完善治理、错位发展,打造具有广东特色的资本市场,加快构建区域金融协调发展新格局,提升金融服务实体经济质效。
促进金融机构发展。积极发展银行、证券、基金、保险等金融主体,“一企一策”实行服务和指导,深挖金融细分领域发展潜力。加强与开发性、政策性银行战略合作,推动全国性商业银行加大理财、资产管理、消费金融等领域的金融资源投放力度,支持中小银行机构通过兼并重组等多渠道增强资本实力,深化农信社管理体制改革。支持头部证券机构提升核心竞争力、打造一流投行,鼓励中小券商开展差异化、特色化经营。支持公募基金提升长期回报水平,大力发展各种形式的股权投资基金,推动股权投资和创业投资份额转让,鼓励私募证券基金加大长效投资力度。加大科创、民生等领域保险资金投入,支持保险机构创新保险产品,推动保险资金长期投资改革。规范发展融资担保、融资租赁等地方金融组织,支持前海完善深港跨境融资租赁产业生态,支持南沙继续发力发展飞机、船舶等融资租赁。积极引入培育法人金融机构,促进更多各类金融资源注册落户。支持省内金融龙头企业做优做强,打造省属国有金融控股平台。
强化资本市场能效。畅通股权、债券等直接融资渠道,稳步发展期货、衍生品和资产证券化。支持深圳证券交易所深化创业板改革,打造世界一流交易所。推动广东股权交易中心、前海股权交易中心等区域性股权市场丰富服务工具,有效增加挂牌企业数量。积极发挥债券市场“科技板”作用,支持符合条件的企业发行债券融资,稳步扩大债券市场规模。高标准建设广州期货交易所,做精做深新能源期货品种体系,完善期货产业链,加快期现联动市场建设。推动省属国有企业集团运用资本市场渠道盘活资产,提高资产证券化水平。
优化金融发展区域布局。继续统筹开展全省区域金融改革创新,支持各地市根据自身特色发展金融业。进一步提升广州、深圳金融业发展能级、服务能力和国际化程度,发挥金融发展领先区域的辐射带动作用。推进珠三角地区金融、科技、产业深度融合发展,围绕各地高新区建设,打造金融创新发展和综合改革样板,支持先进装备制造业发展升级。结合区域资源禀赋提升粤东粤西粤北地区金融协调发展水平,推动普惠、绿色、海洋、航运等特色金融发展,引导金融机构加大对生态资源开发、海上风电、海洋牧场、交通运输等重大项目的资源投入,支持产业承接、转型和升级。
第二节 优化金融服务供给
优化金融供给结构,扎实做好金融“五篇大文章”,提高资金使用效率,营造良好金融环境,加强对重大战略、重点领域和薄弱环节的优质金融服务。
大力发展科技金融。支持银行机构在产业科技集聚地区设立科技支行,针对高技术产业融资特点提供全生命周期、全链条金融服务,推动知识产权融资业务发展,加大对科技企业的信贷支持力度。全力推动科技型企业在创业板、科创板等上市融资,鼓励上市科创企业利用资本市场开展并购重组。支持创业投资机构聚焦新领域新赛道,投资原创性引领性科技创新。鼓励保险机构开发服务重大技术攻关的标准化科技保险产品,支持开展首台(套)重大技术装备保险。推动广州、深圳深化科创金融改革。
创新发展绿色金融。进一步完善金融支持绿色低碳发展的政策体系,建立完善金融机构环境信息披露机制。完善绿色金融标准,加快重点领域转型金融标准推广应用。培育发展绿色金融市场,探索绿色低碳投融资新模式。丰富绿色金融产品和服务,依托省内碳排放权交易市场开发碳金融产品,加快构建以碳账户为基础、碳信用为纽带、碳融资为落点的服务体系。发展绿色金融产业,建设国际认可的绿色债券认证机构。
积极发展普惠金融。深化广东融资信用综合服务平台功能,有效提升中小微企业融资便利水平。加大金融支持县域产业发展力度,综合运用多渠道融资工具支持强县富民产业。优化“三农”金融供给,积极推进首贷户培育拓展,推广“整村授信”等主动授信、批量授信业务模式,加大中长期信贷资金投入。健全政策性融资担保体系,完善普惠贷款风险补偿机制。支持茂名深化普惠金融改革。
鼓励发展养老金融。鼓励金融机构积极参与多层次多支柱养老保险体系建设,积极参与基本养老保险基金、企业年金和职业年金管理服务。丰富养老金融产品,加强储蓄理财、养老目标基金、养老信托等金融产品服务。加大对健康产业、养老产业发展的金融支持力度,打造多元化的养老社区和医养结合体。推进金融服务“适老化”改造,提升传统金融基础服务可及性,加强老年人金融防诈教育。
深化发展数字金融。鼓励和支持金融机构在粤开展业务和产品创新。支持金融机构联合科技企业打造良好的金融科技生态,建设金融科技核心技术标准体系。拓展数字金融应用场景,探索数字人民币在移动支付、数字信贷、智能保险等场景的创新运用。深入实施金融信创工程,推动落地一批金融数据交易、数字金融等领域的新型基础设施及公共服务平台。加快构建数字化背景下的跨领域、跨行业、跨区域金融监管合作机制,推动数字金融安全发展。
第三节 扩大金融高水平开放
全面推动粤港澳大湾区国际金融枢纽建设,稳步扩大金融领域制度型开放,有序推进与港澳金融市场互联互通,推动更高水平金融开放。
全面推进粤港澳金融互联互通。支持横琴、前海、南沙、河套探索与港澳深化金融制度型开放,推进粤港澳金融市场规则互联、机构互通。在CEPA框架下进一步扩大港澳银行在内地分支机构经营范围,提高粤港澳金融机构和从业人员跨境展业便利化水平。持续优化“跨境理财通”,拓宽大湾区居民跨境投资渠道。推动省内证券、基金、期货法人机构在港澳设立子公司。推动在港澳发行离岸人民币地方政府债券,鼓励广东企业赴港澳开展跨境融资。支持香港巩固提升国际金融中心地位、澳门加快发展现代金融业。
扎实推进跨境金融创新发展。推进人民币国际化,提高人民币在跨境贸易和投资中的使用水平,推动结算便利化,促进人民币在岸、离岸市场良性循环。提升跨境投融资便利化水平,拓展跨境投资渠道,丰富产品供给,优化合格境外有限合伙人(QFLP)、合格境内有限合伙人(QDLP)工作机制,推动跨国公司本外币跨境资金集中运营管理。强化开放条件下金融安全保障,完善跨境资金流动监测预警响应机制。
着力加强金融交流合作。加强同全球发达经济体、新兴市场和发展中经济体的资金对接,结合产业项目深化金融投资合作,吸引主权财富投资基金等更多境外产业资本在广东投资,加大对战略性项目和“小而美”民生项目的金融资源投放。积极引导企业赴新加坡、瑞士等境外资本市场融资,推动符合条件的H股上市公司在深圳证券交易所上市。深化与境内外大型金融机构战略合作,为企业全球化发展提供可持续的金融支持。
第四节 切实维护金融安全
推动化解重点领域金融风险,持续打击非法金融活动,提高金融监管协同性、有效性,合力守好不发生系统性、区域性金融风险底线,织密织牢金融风险“防护网”。
防范化解重点领域金融风险。建立健全中小金融机构风险处置和监测干预长效化机制,全力推动中小金融机构改革化险。统筹运用地方化险资源与国家政策资源,对高风险机构采取“一司一策”、“一行一策”加快风险化解,实现动态清零。稳妥化解房地产企业涉金融领域风险,完善金融与房地产良性互动机制。
防范和打击非法金融活动。建立健全防范和打击非法金融活动工作机制,完善跨部门会商和信息共享,加强监测预警和分析研判,保持高压监管态势。加强行政执法和刑事司法的衔接,加大对各类非法金融活动的联合打击力度,加快推动案件办理和处置。健全金融消费者保护机制,创新开展防范非法金融活动宣传教育。
加强地方金融监管合力。强化中央和地方监管协同,全面加强地方金融监管体系建设。全面提升金融监管能力,依法将所有金融活动全部纳入监管。强化从准入到退出全过程全链条监管,完善风险早期纠正机制,加强现场检查和非现场监管,完善应急处置预案,对金融风险苗头做到早识别、早干预、早纠正、早处置。全面加强地方金融组织常态化监管和规范整治,大力清退“失联”、“空壳”以及严重违规机构,引导行业规范健康发展。
第十一章 深入推进“百县千镇万村高质量发展工程” 促进城乡区域协调发展
全面推进乡村振兴战略,扎实解决“三农”问题,提升县域经济综合实力,深化县镇村联动,一体推进兴业、强县、富民,把短板变成潜力板,不断开创城乡区域协调发展新局面。
第一节 加快推进农业现代化
坚持产量产能、生产生态、增产增收一起抓,统筹发展科技农业、绿色农业、质量农业、品牌农业,把农业建成现代化大产业,建设农业强省。
增强粮食等重要农产品供给保障能力。严守耕地保护红线,强化江门台山、南雄盆地、罗定盆地、兴宁盆地、河源灯塔盆地、雷州东西洋等集中连片耕地保护。加快灌区现代化改造,高质量推进高标准农田建设和管护,实施耕地质量等级提升行动,逐步把具备条件的永久基本农田建成高标准农田。实施新一轮千亿斤粮食产能提升行动,深入推进粮油作物大面积单产提升,优化粮食生产功能区建设。有效落实生猪产能调控,扩大特色禽类农产品供给,推动水产养殖生态化转型,加强橡胶、甘蔗等生产能力建设。健全种粮农民收益保障机制,强化价格、补贴、保险等政策支持协同,保护和调动农民务农种粮积极性。加强农作物病虫害监测预警和防控科技攻关,完善农业防灾减灾救灾体系。践行大食物观,发展现代设施农业、生物农业,拓展新型蛋白来源,建设“蓝色粮仓”、“森林粮库”,构建多元化食物供给体系。
加快发展岭南特色农业产业。培育壮大现代化海洋牧场和农产品加工2个万亿级,粮食、蔬菜、岭南水果等10个千亿级,甘薯、茶叶、荔枝龙眼、化橘红、肉桂等20个百亿级现代农业产业集群,打造200个十亿级“小而美、特而精”的特色产业集群。实施农副产品精深加工等特色产业培育工程,规范发展预制菜,到2030年,实现农产品加工业与农业总产值比达到3∶1。深入实施新型农业经营主体能力提升行动,培育一批重点家庭农场、重点合作社和农业龙头企业。发展与资源禀赋、技术装备水平相适配的规模经营。深入推进农业品种培优、品质提升、品牌打造和标准化生产,培育保护地理标志产品,建设地标产业生态,构建“粤字号”品牌矩阵、品质监管和营销推广体系,大力发展普惠型农村电商。推进农业国际贸易平台和跨境电商园区建设,创新广东农产品“走出去”模式。挖掘农业农村多元价值,打造乡村文化旅游消费场景,丰富乡村经济业态,推动农村一二三产业深度融合。
强化农业科技和装备支撑。强化农业企业科技创新主体地位,鼓励支持企业与农业科研机构、高校共同建设全国和省部级重点实验室、工程研究中心等各类农业创新平台,健全农业科技企业全生命周期服务机制,着力培育一批农业科技领军企业。系统实施“粤强种芯”(加快种业创新发展,通过种质资源保护利用、关键技术攻关、重大品种培育和推广应用,提升广东种业的核心竞争力和自主可控能力。)、“粤强农装”(加强智能农机装备创新研发,集中攻克丘陵山区农机、智慧农业装备、海洋牧场装备等领域核心技术,构建覆盖研发、生产、应用的全链条智能农机产业体系。)、“粤强智农”(聚焦智慧农业发展的重点领域和关键环节,瞄准农业农村生产管理面临的难点问题,以产业数字化、管理数字化、服务数字化为重点,积极拓展人工智能、低空经济在农业领域的应用场景,构建智慧农业生态体系,促进数字技术、人工智能与现代农业全面融合。)工程,促进良田良种良机良法集成增效。统筹推进农业科技成果转化服务体系和场景驱动体系建设,促进前端研发、中端熟化、后端应用一体贯通,培育一批人工智能农业重点应用场景。健全公益性和经营性相结合的农业科技推广体系,打造农业综合性服务平台。加强现代农事综合服务中心建设,有效整合区域内各类服务资源,为各类经营主体提供集成化、一站式服务。

第二节 持续壮大县域经济
以县域产业发展和县城建设为重点,突出特色发展、集聚发展、融合发展,着力提升县域经济综合实力。
推动县域差异化特色化发展。立足各县(市)发展基础、资源禀赋,科学把握县域发展定位,加快培育一批农业强县、工业大县、旅游名县。引导位于广州、深圳都市圈及周边的县域主动承接大城市人口、产业、服务功能,加快工业化城镇化进程。支持产业实力较强的县域进一步做强主导产业,增强先进制造、商贸流通、文化旅游等专业功能。推动重点生态功能区县域加强点上开发、面上保护,推动生态产业化、产业生态化。支持农产品主产区县域增强农业综合生产能力,大力发展农产品种养殖、深加工、大流通,提升粮食安全保障水平。
培育壮大县域优势特色产业。强化县域产业规划引导,高水平统筹强县产业和富民产业、传统产业和新兴产业,做大做强县域特色经济和支柱产业,支持县域因地制宜发展新质生产力,推动各县(市)形成1-2个主导优势产业。做优做精县域制造业,统筹培育本地产业和承接外部产业转移,推动县域产业园区标准化建设,引导各县(市)聚焦制造业细分领域打造特色优势产业集群。做好县域“土特产”文章,大力发展特色种养、农产品精深加工,巩固提升中草药材和森林食品种养殖等林下经济产品附加值,支持特色花卉苗木产业精细化、品牌化发展。整县推进农文旅体融合发展,建好用好茂名柏桥、汕尾长沙湾等特色高速公路服务区,升级建设乡村酒店和民宿,全面推进环南昆山—罗浮山县镇村高质量发展引领区、环万绿湖“湖泊+”绿色发展区等建设,支持在粤闽省际交界地区打造环长潭水库—石窟河农文旅融合高质量发展带。
提升县城综合承载能力。分类推进以县城为重要载体的城镇化建设,打造各具特色、富有活力、宜居宜业宜游的现代化县城。提高县城规划设计水平,完善县城功能布局,提升县城风貌品质。提高县城与周边大中城市互联互通水平,推进县城市政公用设施提档升级,推动老旧小区和老化管网改造,改善居民居住条件。推动公共服务资源均衡优质配置,优化县域学校布局,全面提升县中办学水平,实施医疗卫生强基工程,健全分级分类养老服务体系,大力提升县城公共服务能力。健全商贸流通网络,改造提升百货商场、大型卖场、特色商业街,创新拓展县城特色消费场景,发展新型消费集聚区,改善县城消费环境。
第三节 建设现代化岭南和美乡村
强化村镇分类建设,优化村镇规划布局,对标农村基本具备现代生活条件,逐步提高农村基础设施完备度、公共服务便利度、人居环境舒适度。
分类有序推动村镇建设。学习运用“千万工程”经验,分类实施乡村建设行动,强化集聚提升类村庄产业发展和基础设施改造提升,推动城郊融合类村庄城乡一体化建设,改善特色保护类村庄重点基础设施和公共环境。做大做强中心镇,支持有条件的中心镇按照小城市标准规划建设,打造成为县域副中心、发展成为小城市。做专做精专业镇,打造一批工业重镇、商贸强镇、农业大镇。做优做美特色镇,因地制宜发展文化旅游、绿色低碳等产业。巩固典型村、典型镇培育建设成效,打造一批现代化典型村镇,培育更多全国千强镇。
推进村镇协调联动发展。统筹优化村镇布局,一体谋划村镇产业发展、基础设施建设和公共服务配套。推动扩权强县、强县扩权和县镇管理体制改革,赋予特大镇同人口和经济规模相适应的经济社会管理权,支持东莞、中山探索开展特大镇(中心镇)扩权赋能改革。稳妥推动空心村撤并整合,有序推动人口持续减少的村镇集约集聚发展。不断强化乡镇联城带村的节点功能,推动乡镇与周边村庄人流、物流便捷高效通达,着力把乡镇打造成为乡村治理中心、农村服务中心、乡村经济中心。
优化基础设施和人居环境。持续推进水、气、路、网、物流、充电桩、消防等基础设施向乡村覆盖延伸,支持以市场化方式发展联结城乡的冷链物流、配送投递、商贸网点等设施,加快补齐农村现代生活条件短板。统筹推进农村厕所改建与生活污水处理,落实农村垃圾回收转运机制,推动水塘河道清淤,持续整治提升农村人居环境。推动基础设施城乡一体化规划建设管护,鼓励各地探索农民和集体经济组织参与农村基础设施管护模式。推进广府、客家、潮汕、粤西及民族特色乡村风貌整体塑造,加强传统村落和特色民居保护,挖掘岭南农业非物质文化遗产。实施城乡一体绿美提升行动,串珠成链打造美丽乡村廊道,建设人与自然和谐共生的岭南特色美丽村镇。
提升公共服务和治理水平。推动优质公共服务资源下沉村镇,办好“三所学校”(乡镇中心幼儿园、中心小学和公办寄宿制学校。)和有必要保留的小规模学校,优化乡镇医疗卫生服务机构布局,推进区域性养老服务中心建设,完善农村基础民生兜底保障。丰富农村文化服务和产品供给,实施文明乡风建设工程,持续推进移风易俗。健全党组织领导的自治、法治、德治相结合的乡村基层治理体系。强化乡村党组织的政治功能和组织功能,落实抓党建促乡村全面振兴。推动数字赋能乡村治理,创新村民议事形式,完善农民参与机制。提升村镇应急管理能力,完善乡村社会矛盾纠纷多元预防调处化解综合机制,维护乡村和谐稳定。
第四节 完善城乡区域协调发展体制机制
不断完善区域协调发展、城乡融合发展体制机制,推动城乡区域协调发展向更高水平和更高质量迈进。
完善区域政策体系。强化主体功能区战略实施,保持城市化地区、农产品主产区、重点生态功能区格局总体稳定,适当优化部分地区主体功能。细化明确特殊功能区,在主体功能区基础上因地制宜叠加保障能源资源供给、保护传承文化、强化海洋资源保护利用等功能。完善国土空间规划体系,建立健全耕地和永久基本农田、生态保护红线、城镇开发边界动态调整机制,分区分类实施差别化、精细化用途管制,探索实施建设用地总量按规划期管控模式,推动用地审查与规划许可有机融合、用地用海用林用草联动审批。实行与区域特点相适应的支持政策,不断提高财政金融、产业发展、土地利用、生态环保、科技人才等政策精准性和有效性。加大对欠发达地区扶持力度,逐步缩小区域间发展差距,加快实现基本公共服务均等化、基础设施通达程度比较均衡、人民基本生活保障水平大体相当的区域协调发展目标。
促进城乡要素双向流动。畅通城乡人口、资金和技术流动渠道,推动农业转移人口市民化和人才、资金、技术下乡。深化户籍制度改革,加强外来人口服务管理,完善常住地提供基本公共服务制度,健全财政转移支付、要素配置与农业转移人口市民化挂钩机制,依法维护进城落户农民的土地承包权、宅基地使用权、集体收益分配权。鼓励和引导城市人才服务乡村,构建城市人才下乡激励机制。健全财政优先保障、金融重点倾斜、社会积极参与的多元投入格局,加强农业信贷担保体系建设,鼓励金融机构加大涉农经营主体信贷支持。强化涉农重大项目用地用林用海要素保障,协同推进县域国土空间治理,稳步开展全域土地综合整治,优化生产生活生态空间格局。
深化农业农村重点领域改革。稳步推进第二轮土地承包到期后再延长30年试点,健全承包地经营权流转价格形成机制和管理服务体系,节约集约利用农村集体经营性用地,有序推进入市改革,健全土地增值收益分配机制。强化农村集体产权确权和保护制度,规范农村产权流转交易。加强农村集体“三资”管理,依法盘活利用农村闲置资源。培育壮大强村公司,推进新型集体经济活权赋能。构建“家庭经营+合作联合+社会化服务”的现代农业经营体系,促进小农户和现代农业发展有机衔接。推进广东农垦体制改革,深化供销合作社综合改革,探索推进供销合作社、农民专业合作社和农村集体经济组织融合发展。实施以工代赈、以奖代补,建设乡村振兴帮扶车间、共富工坊吸纳就业,落实农民工稳岗就业政策及权益保障机制。支持返乡入乡创业,发展精细种养、庭院经济等特色产业。统筹建立常态化防止返贫致贫机制,强化开发式帮扶,深入推进乡村振兴驻镇帮镇扶村。

第十二章 全面建设海洋强省 加快建设海上新广东
坚持经略海洋、向海图强,建设全国海洋经济发展示范区,以海洋经济发展带动全面建设海洋强省,为广东高质量发展注入强劲“蓝色动力”。
第一节 优化拓展海洋经济发展空间
坚持陆海统筹、山海互济,优化海洋生产力布局,提升海洋资源开发利用水平,打造海洋经济发展高地。
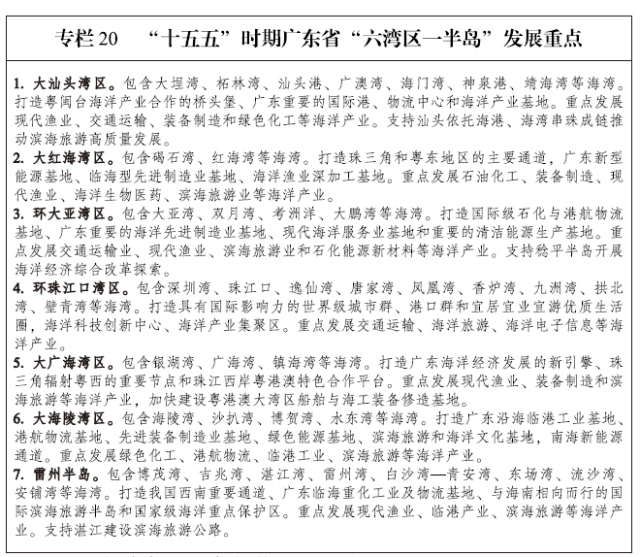
优化海洋经济发展格局。引领国家南部海洋经济圈建设,充分对接国家主要海湾整体规划,大力发展湾区经济。以海岸带为主轴,串联“六湾区一半岛”(大汕头湾区、大红海湾区、环大亚湾区、环珠江口湾区、大广海湾区、大海陵湾区和雷州半岛。),合理配置资源和产业,促进港产城联动,推动港口群、产业群、城市群协同发展,科学开发大鹏半岛、稔平半岛、遮浪半岛。推动深圳建设全球海洋中心城市、广州建设彰显海洋特色的现代化城市,支持珠海、汕头、汕尾、阳江、湛江等建设特色型海洋城市,支持具备条件的沿海县域打造海洋经济强县、滨海乡镇、美丽渔村。以东江、西江、北江、韩江、鉴江等水系为天然纽带,深化山海协作、江海联动,探索“飞海”模式,推动非沿海地区积极参与海洋强省建设,形成全域参与、全域行动的海洋经济发展格局。

强化海洋资源开发保护。推动资源开发和生产建设由陆地向海洋延伸、由近海向深远海拓展,落实海洋资源集约使用、有偿使用。加强海岸线分类分段精细化管理,盘活存量资源,提高岸线产出效益。优近拓远开发海域,积极推进海域立体分层利用,统筹推进近海渔业、矿产、旅游等资源的科学开发,分类保护利用海岛,探索无居民海岛保护开发新模式。加大深远海、极地资源勘查开发力度,提高深远海、大洋和极地抵达利用能力。建立陆海协同、区域联动的海洋生态保护体系,强化陆海污染源全链条整治,加强海洋生态保护修复,建设一批美丽海湾、和美海岛。探索开展海洋碳汇核算。
拓展海洋全方位开放合作。联动广西、海南、福建等周边地区,积极开展海洋科技创新协同、区域港航联动、特色产业共建及生态联防联治。强化粤港澳涉海规则衔接和基础设施互联互通,深化交通海事、贸易金融、海域治理等对接合作。推进与东盟国家共建物流节点和海洋产业合作园区,深化与太平洋岛国在海洋渔业、矿产资源、文化旅游等领域合作。积极参与全球海洋治理,推动区域海洋科研调查、海洋环境治理、防灾减灾合作。建立健全维护海洋权益的体制机制,坚定维护海洋权益和安全。

图2 广东省海洋经济发展格局示意图
第二节 建设现代化海洋产业体系
坚持优旧育新、三产联动,着力推动海洋产业向新兴领域拓展、向价值链高端攀升,加快打造更具国际竞争力的现代化海洋产业体系,推动海洋产业成为支柱产业。
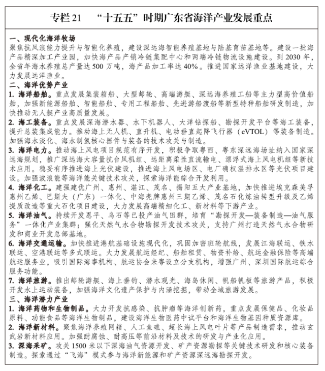
推进现代化海洋牧场提质增效。坚持“疏近用远、生态发展”,全链条发展种业、装备、养殖、加工、销售,提升现代化海洋牧场专业化、规模化、体系化发展水平。加快升级改造近岸传统养殖设施,创新生态化、立体化养殖模式。支持发展现代化海洋牧场种业,聚焦优势养殖品种,加快适养品种研发。推动深远海养殖装备研发制造,支持建设现代化海洋牧场技术创新中心,提升养殖、冷链、加工等装备专业化水平,建设一批水产品精深加工产业园,推进深远海养殖基地建设。推广“现代化海洋牧场+”融合发展模式,加快推进国家级沿海渔港经济区建设,打造一二三产融合发展的现代化海洋牧场产业集群。大力发展远洋渔业,参与极地渔业资源开发利用,支持深圳加快建设国家远洋渔业基地。
巩固海洋优势产业。以延链、拓链、补链、强链为核心,进一步巩固提升海洋船舶、海工装备、海洋电力、海洋化工、海洋油气、海洋交通运输、海洋旅游等产业发展优势。整合优化全省造船资源,加速海工装备关键核心技术突破,建设海洋船舶和海工装备产业集群,打造世界级造船和海工装备基地。规范有序发展海上风电,推动海上风电全产业链发展,稳妥有序推进海上光伏建设,探索波浪能、潮汐能等海洋能综合开发利用。加大油气勘探开发力度,推进海洋油气勘探开发向深海延伸,海洋化工产业链向新材料等下游拓展,推进油气勘探开发与新能源融合发展。大力发展现代航运服务业,巩固加密班轮航线,发展航运经纪、船舶租赁、航运金融保险等高端业态,增强广州、深圳国际航运综合服务功能。统筹海域、海岛、海岸线资源,创新海洋文旅产品,塑造“请到广东来看海”等文旅品牌,聚力打造更具国际知名度的滨海旅游目的地。
培育壮大海洋潜力产业。前瞻布局海洋新兴产业和未来产业,加快发展海洋药物和生物制品、海洋新材料、海水综合利用、海洋空天、深海极地、海洋蓝碳等,打造若干个百亿级产业集群。大力开发海洋药物和生物制品,加快科技成果产业化应用,打造一批海洋生物产业集聚区。大力发展海洋信息业,打造“海上新基建”体系,加快海洋产业与数字经济融合发展。深度参与国家深海和极地战略布局,实施“挺进深蓝”工程,加快推进天然气水合物、深海采矿等产业化进程。推进海洋经济与低空经济、商业航天等业态融合发展。大力发展蓝色金融、海事法律服务、海洋专业技术服务等现代海洋服务业。

第三节 完善海洋经济发展支撑体系
坚持改革创新、基础先行,着力完善海洋经济发展软硬条件,全面提高海洋资源利用效率,为海洋经济高质量发展提供更加坚实的支撑。
大力实施科技兴海。加快高能级海洋科技创新平台建设,高标准建设国家海洋综合试验场(珠海)、冷泉生态系统、国家深海科考中心、极地考察国内基地(广东)、海底科学观测网南海子网、南方海洋科学与工程广东省实验室等海洋重大创新平台,争取海洋和极地国家实验室和更多全国重点实验室布局落地。聚焦深水、绿色、智能、安全等海洋高新技术领域,实施一批重大海洋科技项目,加快高技术船舶、海洋新能源、新型材料、水下装备、深海作业等领域关键核心技术攻关。加快建设深圳海洋大学,推动省部共建广东海洋大学,推动中山大学、华南理工大学、北京理工大学(珠海校区)、广州交通大学(筹)等院校做强海洋特色学科。支持各地依托重大人才工程引进涉海高端人才及团队。健全海洋科技创新体制机制,强化产学研用协同,推动各类海洋技术在广东转移转化。
提升海洋基础设施支撑能力。强化广州港、深圳港、珠海港、汕头港、湛江港等港口综合竞争力,增强其他港口专业功能,强化沿海与内河港口联动,支持肇庆建设国家重点内河口岸节点。构筑立体出海网络,推动粤东港口群与赣闽粤原中央苏区、茂名港与湖南等中部省份海铁联运发展,增强湛江港作为西部陆海新通道传统出海口综合竞争力。持续抓好滨海旅游公路建设,打造沿海经济带大通道。加快建设汕头、湛江临港经济区,因地制宜建设临港产业园区,依托港口强化战略物资储备,积极争取建设一批国家重要物资储运基地。加强海岛与大陆交通、供水、供电联通,进一步完善海洋公共基础设施、新型海洋基础设施,加强海洋数据资源保障。
创新管海用海机制。推进海洋自然资源管理体制改革创新,深化海洋空间规划、海域使用审批、海洋综合执法、海洋生态红线管理等领域改革探索,建立权责统一、运行高效、全域参与的海洋经济管理体制机制。推广“标准海”供应,建立配置高效、流动有序的海洋自然资源要素供给模式。完善海洋经济统计核算制度,推进海洋基础调查,建立完善海洋基础数据分类体系,建设全省海洋大数据综合服务平台,推动涉海数据资源整合、互联互通和共享利用。开展海洋灾害风险预警、海洋智能网格建设,建立沿海大型工程海洋灾害风险评估机制,建成覆盖关键海域的立体监测网。
第十三章 深入推进绿美广东生态建设 打造人与自然和谐共生的美丽广东样板
牢固树立和践行绿水青山就是金山银山的理念,以碳达峰碳中和为牵引,协同推进降碳、减污、扩绿、增长,加快经济社会发展全面绿色转型,携手打造粤港澳大湾区美丽中国先行区。
第一节 积极稳妥推进和实现碳达峰
统筹发展和减排,全面实施碳排放总量和强度双控制度,深入推进重点行业领域节能降碳,如期实现2030年前碳达峰目标。
全面实施碳排放双控制度新机制。建立完善省市两级碳排放统计核算体系和动态监测预警机制,探索实施碳排放预算管理制度,开展碳达峰碳中和综合评价考核。加强能源、工业、城乡建设、交通运输等重点行业碳排放核算、预警和管控,协同推进产能治理和碳排放双控,推动重点用能和碳排放单位建立碳排放管理体系,严格落实固定资产投资项目节能审查和碳排放评价制度。加快建立碳足迹管理体系,推广产品碳足迹标识认证,推进粤港澳大湾区产品碳足迹认证试点建设,推动碳足迹标准合作交流和国际互认。推进广州、深圳、肇庆高新区等国家和省级碳达峰试点建设。
实施重点领域碳达峰行动。全面推进能源绿色低碳发展,力争“十五五”期末年度新增清洁能源电量覆盖全社会新增用电量。抓好重点行业、重点企业、重点设备控煤减煤,大力压减非发电用煤,推动实现煤炭和石油消费达峰。推动热力系统绿色低碳转型,因地制宜开展余热资源利用。构建绿色制造体系,推进钢铁、有色、化工、建材等行业绿色低碳转型,提升工业能效碳效水平。加快完善绿色交通基础设施,大力推行低碳交通运输工具,推广绿色运输组织方式。推动城乡规划、建设、治理各环节全面绿色转型,加快新建建筑全面执行绿色建筑标准。大力发展绿色低碳循环农业,提高农业减排固碳能力。
推动更高水平节能降碳。有力有效管控高耗能高排放项目,完善实施重点行业产能置换政策,加强污染物排放管控,对新(改、扩)建“两高”工业项目实施碳排放等量或减量置换,推动存量项目改造升级和依规淘汰,单位GDP能耗持续下降。加强重点用能单位节能降碳管理,推动节能目标责任和节能监督管理,健全节能降碳管理制度,推广第三方能源审计、能效诊断和碳排放评价。深入实施能效标识和能效“领跑者”制度,推动算力设施等新兴领域用能效率提升,持续提高能效达到标杆水平的产能比例。加强高效节能降碳产品、设备的市场供给和推广应用,推动重点用能设备更新升级。深化绿色技术、绿色装备、绿色服务、绿色基础设施建设等国际合作,积极参与和引领国际规则制定,加强绿色低碳标准互信互认。

第二节 提升生态环境治理水平
坚持环保为民,全面落实精准治污、科学治污、依法治污,健全生态环境治理体系,推动污染防治攻坚向美丽建设拓展。
深入打好蓝天碧水净土保卫战。更加注重源头治理,强化减污降碳协同、多污染物控制协同、区域治理协同。实施大气污染差异化精细化管控,强化细颗粒物控制,加强餐饮油烟、恶臭异味治理。统筹水资源、水环境、水生态治理,加强重要江河湖库系统治理和生态保护,基本完成重点流域入河入海排污口排查整治,开展总磷浓度超标断面整治和水生态综合治理,加快消除城乡黑臭水体。协同防控土壤和地下水污染,推动受污染建设用地风险管控和修复,有序推进农用地土壤重金属污染溯源和整治全覆盖。大力开展新污染物的监测和治理,实施固体废物综合治理行动,加强噪声污染治理。
健全生态环境治理体系。健全生态环境治理责任体系、监管体系、市场体系和法规体系,完善生态环境标准、监测、评价和考核制度。优化天空地海一体化生态环境监测体系,提升监管执法和应急响应能力。健全全域覆盖、精准科学的生态环境分区管控体系,加快落实以排污许可制为核心的固定污染源监管制度。严格项目环保准入,持续深化环境信息依法披露制度,全面实施环保信用评价。持续深化粤港澳生态环境共保联治,共建国际一流美丽湾区。
守护生态环境健康安全。强化重点领域环境风险防控,持续提升危险废物监管效能和利用处置水平,深入开展重金属环境安全隐患排查整治,加强核与辐射环境安全管理。提升应对全球气候变化能力,完善气候风险评估与灾害监测预警体系,实施区域适应气候变化行动,有力有序有效控制甲烷等非二氧化碳温室气体排放。开展饮用水、农产品、居住环境安全监测与评价,加强环境健康风险识别、评估和管理,有效保障公众健康安全。
第三节 推进绿美广东生态建设
坚持山水林田湖草沙一体化保护和系统治理,着力提升生态系统多样性稳定性持续性,构建从山顶到海洋的生态保护治理大格局。
巩固南粤自然生态屏障。坚持严格约束和强化激励并重,激发全社会保护生态内生动力。筑牢“三屏五江多廊道”(三屏:南岭生态屏障、粤港澳大湾区外围丘陵浅山生态屏障、蓝色海洋生态屏障;五江:东江、西江、北江、韩江、鉴江五大骨干水系;多廊道:以重要水系、森林带和海岸带为主,结合碧道、绿道等生态廊道网络,保障生物迁徙与栖息需求。)生态安全格局。持续推动山上、山下、干线绿化,坚持“三绿”(扩绿、兴绿、护绿。)并举、“四库”(森林水库、钱库、粮库、碳库。)联动,一体推进城乡绿化美化,加强石漠化综合治理,提升生态系统碳汇增量,健全碳汇监测核算体系,为子孙后代造就殷实的“森林银行”。构筑以重要水系、森林和海岸带为主的山海通廊。以自然保护地、生态保护红线为重点,健全自然生态保护监管体系。
全方位加强生态系统保护修复。围绕国家生态安全战略格局开展一体化保护修复,谋划实施国家级和省级山水林田湖草沙一体化等重要生态系统保护修复工程,持续提升南岭山地生态质量。完善海洋生态保护修复政策体系,加强海洋生态保护修复监管,高质量推进红树林、珊瑚礁、海草床、滨海盐沼等南海特色海域生态系统保护修复。强化生态破坏问题排查整治,开展生态保护修复成效评估。
全面提升生物多样性保护水平。推进国家公园创建,新建一批郊野公园、山地公园。建立以华南国家植物园为主体的植物迁地保护体系,以国家林草局穿山甲保护研究中心为引领的野生动物迁地保护体系。推动野生动植物就地保护,加强中华白海豚、中华穿山甲、黑脸琵鹭、仙湖苏铁等珍稀濒危野生动植物及其栖息地保护。加强有害生物防治,强化外来入侵物种监测管控。

第四节 加快发展方式全面绿色转型
坚持全面、协同、创新、安全转型,持续完善绿色低碳发展机制,大力发展绿色经济,加快形成节约资源和保护环境的空间格局、生产方式、生活方式。
健全绿色发展激励机制。优化政府绿色采购政策,拓展绿色产品采购范围和规模,实施促进绿色低碳发展的财税政策。健全绿色低碳标准计量体系,完善碳排放权、绿电绿证、用水权、排污权等绿色要素市场化配置制度。完善多元化生态保护补偿体系,健全生态产品价值实现机制,因地制宜开展生态产品总值核算及应用,积极发展碳汇经济。健全自然资源资产产权和管理制度,全面推进资产调查核算和确权登记。科学开展森林经营,深化集体林权和国有林权制度改革,加强储备林建设管理和珍贵树种大径材培育。
建设绿色低碳产业高地。加快发展绿色能源、绿色先进制造、绿色服务等绿色低碳产业,打造粤港澳大湾区绿色低碳产业集群。推动深远海风电、氢能、碳捕集利用与封存等未来绿色低碳产业核心技术装备研发,创建绿色低碳领域重大创新平台,完善绿色技术全链条转移转化机制。积极探索绿电直连、虚拟电厂等模式创新,建设零碳工厂和园区,推进各类园区低碳化零碳化改造,有序推动符合要求的高载能产业向可再生能源资源富集区域转移。积极拓展“储能+绿电”、海上光伏、海上综合能源岛、绿色氢氨醇、智能网联等创新融合应用场景。
促进资源集约循环高效利用。完善资源总量管理和全面节约制度。开展节水型社会建设,强化污水、海水、雨水等非常规水源利用,培育壮大节水产业。提升建设用地利用率,推广节地技术和节地模式,“十五五”期间全省单位GDP建设用地使用面积下降率达27.5%。全面加强矿产资源节约与综合利用,深入推进绿色矿业发展。大力发展循环经济,健全废弃物循环利用体系,强化废弃物分类处置和回收能力,在确保固体废物零进口前提下,有序推进海外优质再生原料进口利用。加快发展“以竹代塑”,减少一次性用品使用。完善再生材料推广应用机制,提升再生利用规模化、规范化、精细化水平。全域开展“无废城市”建设,积极打造“无废湾区”。
推动形成绿色生活方式。加大绿色产品供给,推广绿色设计、制造、包装、运输和循环回收,建立健全标准规范和认证管理。推广应用企业碳排放、产品碳足迹、ESG(环境、社会和公司治理的简称,从三个维度评估企业经营的可持续性与社会价值观念影响的评价体系。)等绿色低碳信息,推动纳入绿色采购、绿色金融、信用监督、社会责任等评价体系。积极推广碳普惠机制,大力倡导简约适度、绿色低碳、文明健康的生活理念,深入推进垃圾分类、节水节电、绿色出行、绿色消费等绿色生活普及行动。
第十四章 高水平推进文化强省建设 推动物质文明和精神文明相协调相促进
牢牢把握新时代的文化使命,坚持“两个结合”(把马克思主义基本原理同中国具体实际相结合、同中华优秀传统文化相结合。),激发文化创新创造活力,不断发展具有强大思想引领力、精神凝聚力、价值感召力、国际影响力的新时代中国特色社会主义文化,为广东现代化建设提供坚强思想保证、强大精神力量、有利文化条件。
第一节 弘扬和践行社会主义核心价值观
坚持不懈用习近平新时代中国特色社会主义思想凝心铸魂,发展壮大主流价值、主流舆论、主流文化,发挥文化养心志、育情操的作用,在全社会涵养向上向善、刚健朴实的精神气象。
强化新时代主流思想引领。健全用党的创新理论武装头脑、教育人民、指导实践工作体系,深入实施“习近平新时代中国特色社会主义思想与广东实践”研究阐释工程,建强“理响广东”理论宣传普及工作体系,建强新时代文明实践阵地。持续巩固壮大主流思想舆论,以技术驱动、融合发展推动主流媒体系统性变革,建强“两端一云”(南方+客户端、South客户端、南方智媒体云。),建优“学习强国”广东学习平台等线上媒体,打造“粤讲粤精彩”宣讲矩阵,强化形势宣传与舆论引导。
提高社会文明程度。以社会主义核心价值观引领文化建设,完善思想政治工作体系。大力弘扬以伟大建党精神为源头的中国共产党人精神谱系,深化爱国主义、集体主义、社会主义教育,建好用好长征国家文化公园(广东段)、岭南国防教育基地等,推动理想信念教育常态化制度化。深入实施公民道德建设工程,健全诚信建设长效机制。统筹推进文明培育、文明实践、文明创建,充分发挥文明城市创建和新时代文明实践中心建设的引领作用,持续提升城乡精神文明建设水平。
加强网络文明建设。大力扶持互联网优质内容创作,强化网络内容建设和管理,积极弘扬网上正能量。加强全媒体传播体系建设,构建适应全媒体生产传播工作机制和评价体系,推进新闻宣传和网络舆论一体化管理。提升信息化条件下文化领域治理能力,健全网络综合治理格局,规范网络内容生产、信息发布和传播流程,推动网络视听和广播电视一体化监管,完善网络生态治理长效机制,共建网上美好精神家园。
第二节 繁荣发展文化事业
营造良好文化生态,全面繁荣新闻出版、广播影视、文学艺术、哲学社会科学和档案事业,不断丰富优质文艺创作成果,持续提升公共文化服务水平,让文化福祉惠及广大人民群众。
扩大文艺精品供给。坚持以人民为中心的创作导向,组织重点文艺创作,统筹调度文艺重大选题,构建全链条文艺创作生态,实施“五年百部文艺精品”创作,打造更多反映新时代新气象的精品力作。实施“重大专题创作计划”、“基层舞台艺术精品扶持计划”、“青年制作人扶持计划”,健全全链条扶持保障。推动传统文艺形式与现代数字技术深度融合,发展线上直播、虚拟演出等新业态,开发云剧场等数字化产品,繁荣互联网条件下新大众文艺。
加强岭南文化保护传承创新利用。深入实施岭南文化“双创”工程和早期岭南探源工程,深度挖掘岭南戏曲、传统工艺、民俗节庆等文化资源,构建多层次岭南特色文化IP库。健全文化和自然遗产系统性保护传承体系,加强开平碉楼与村落、韶关丹霞山世界遗产保护,推动“海上丝绸之路”、“潮州古城”等项目申报世界文化遗产,加强华侨文化遗产保护利用,推进国家考古遗址公园、国家重点地区考古标本库房等建设,完善广州国家版本馆特色版本保藏传承体系。传承弘扬工业文化,加强工业遗产保护利用。加强历史文化名城、街区、村镇有效保护和活态传承,构建全域覆盖的历史文化保护传承格局。传承发展红色革命文化,认定公布广东省革命遗址保护名录,串联红色资源打造广东省革命文物主题游径。加强和改进地方志工作,实施“新时代湾区记忆”工程,推出一批高质量史志成果。强化档案文献遗产保护,持续提升古籍保护利用水平。
完善城乡一体、分级分层分类的公共文化服务体系。盘活用好各类公共文化设施,推动图书馆、文化馆、博物馆、美术馆、档案馆等提质增效。健全社会力量参与机制,加快推进公共文化服务共同体建设。推动公共文化服务智慧赋能,建好用好“文化广东”、“粤读通”、“文化在线”等平台,推进智慧图书馆、公共文化云项目建设。加快实施以数字化网络化智能化为核心的文化惠民工程,推进乡村文化更新计划,推动优质文化资源直达基层。深化全民阅读活动,推进书香社会建设,建好用好岭南书院等新型公共文化空间,活跃群众文艺创作,打造群众文体十大赛事,丰富群众性文化活动供给,培育共建共享公共文化新生态。培育规模宏大、结构合理、锐意创新的高水平文化人才队伍。
第三节 大力发展文化旅游业
坚持把社会效益放在首位、社会效益和经济效益相统一,实施积极的文化经济政策,发展培育人文经济,推进文旅深度融合,把文化旅游业打造成为新兴的战略性支柱产业。
做强做优壮大文化产业。夯实现代文化产业体系和市场体系,实施重大文化产业带动战略,激活文化产业创新动能,丰富高品质文化产品供给。大力发展新闻出版、电影电视、演出演艺、动漫游戏、网络视听等优势文化产业,重点打造数字创意、电竞直播、数字文化制造等新的文化产业集群,建设环珠江口文化产业带。支持国有文化企业做强做优做大,鼓励非公有资本依法参与文化产业,重点发展内容集成创意产品转化的新型文化企业、文化类智能原生企业、文化数据企业,培育一批文化领域龙头企业、优势企业,打造一批“专精特新”中小文化企业。高标准建设深圳文博会、大湾区文投会、南国书香节等平台,推动文化产业园区(基地)及对外文化贸易基地创新发展。推动文化建设数智化赋能、信息化转型,加快发展新型文化业态、文化应用与消费新场景。
建设旅游强省。丰富高品质旅游产品供给,因地制宜发展都市旅游、邮轮旅游、低空旅游、工业旅游,推出文物主题、红色专题、改革开放、民族民俗、地质遗迹等特色文旅、研学线路,构建“媒体+”、“演出+”、“赛事+”跨界融合机制,打造融合数字科技、文化创意、体育健康、时尚特色的文化旅游新业态、新场景,推动夜间文旅消费集聚区创新。完善智慧文旅平台体系,优化提升“请到广东过大年”、“粤式新潮流”等广东特色文化旅游品牌,做强广东文旅推介大会、旅游文化节、国际旅游产业博览会等展会平台。激活核心景区与特色元素,深挖广东“海、山、食”资源潜力,高水平建设运营丹霞山、开平碉楼等景区景点,促进伶仃洋周边城市文旅协同,大力发展滨海旅游、温泉康养、现代旅游消费等。
深化文化旅游体制机制改革。完善文化管理体制和生产经营机制,优化新闻出版、电影、广播电视等领域行政审批机制。健全版权发展政策法规体系,深入推进重点行业软件正版化工作,深入实施出版融合发展工程,深化全产业链改革创新。深化文娱领域综合治理,引导规范网络文学、动漫游戏、网络视听等健康发展。推进公共文化设施所有权和使用权分置改革。健全文化旅游产业投融资体系,落实文化旅游业扶持政策,推动文旅装备业实现跨越式发展。优化签证和通关政策,提升入境游便利化国际化水平。
第四节 提升文化对外传播力与影响力
构建多渠道、立体式对外传播格局,加强对外文化交流合作,提升国际传播效能,讲好广东故事、大湾区故事,展现可信、可爱、可敬的中国形象。
构建更有效力的国际传播体系。完善国际传播体制机制,创新传播载体和方式。培育全球化、市场化、专业化的国际传播主体,以外宣旗舰媒体南方(South)为牵引,深入推进“海外社交强音”、“南方故事共创”、“岭南文化使者”等对外传播计划,构建“4+4+1”(第1个“4”为South、Pearl、Touch、G四大外宣品牌,第2个“4”为IP Guangdong、INFO Guangdong、LIVE Guangdong、GO Guangdong四大外宣平台,“1”为广东国际传播矩阵。)国际传播矩阵,增强主流媒体国际传播能力。推动国内外高品质文艺作品首秀演出、独家演出落地广东。大力发展文化贸易,支持重点文化企业走向世界,持续推动“网文”、“网游”、“网剧”等优秀文化产品出海。
深化拓展文明交流互鉴。坚持“请进来”和“走出去”相结合,完善多领域多层次文化交流机制。提升“读懂中国”国际会议(广州)、从都国际论坛等平台影响力,办好粤港澳大湾区文化艺术节等系列活动,携手港澳加快建设一流人文湾区。加强区域国别研究,借助海外侨胞资源力量,推动岭南文化、中华文化更好走向世界。

第十五章 推进教育现代化 加快建设教育强省
坚持教育优先发展,落实立德树人根本任务,深化教育综合改革,丰富扩大优质教育服务供给,提升教育现代化水平,培养德智体美劳全面发展的社会主义建设者和接班人。
第一节 实施新时代立德树人工程
坚持为党育人、为国育才,坚持不懈用习近平新时代中国特色社会主义思想铸魂育人,促进思政课堂和社会课堂有效融合,塑造立德树人新格局。
加强新时代学校思想政治教育。深化新时代思想政治理论课改革创新,推进大中小学思政课一体化改革创新。构建以习近平新时代中国特色社会主义思想为核心内容的思政课课程群,建设“走在前列的广东实践”高校思政实践课程。推动高校、科研院所加强党的创新理论体系化学理化研究阐释和成果应用。深入实施素质教育,促进学生健康成长、全面发展。拓展实践育人和网络育人空间和阵地,建设大学生社会实践专门课程,建立中小学校园国情研学制度,开展“研习南粤”等主题实践活动,加强学校国防教育,探索课上课下协同、校内校外一体、线上线下融合的育人机制。
健全德智体美劳全面培养体系。全面加强学校德育工作,把德育融入智育、体育、美育、劳动教育全环节。大力推进体育教学改革,实施学生体质强健计划,加强校园足球建设,确保中小学每天综合体育活动时间不低于2小时。推进学校美育浸润行动,深化美育教学改革,普及艺术实践活动,建立常态化艺术展演展示机制。实施劳动习惯养成计划,深化劳动教育实践。加强心理健康教育,建立健全学生心理健康监测、预警和干预体系,精准开展心理疏导和危机防范。深入实施青少年学生读书行动。加大国家通用语言文字推广力度。
第二节 建设高质量教育体系
把高质量发展作为各级各类教育生命线,健全与人口变化相适应的教育资源配置机制,办好人民满意的教育。
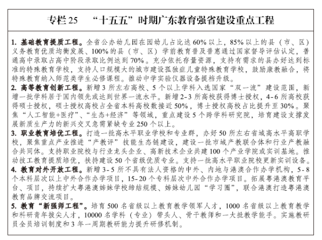
推进基础教育扩优提质。积极应对学龄人口变化趋势,加强跨学段动态调整和余缺调配,扩大学龄人口净流入城镇的教育资源供给。加快学前教育和义务教育“双创”(创建“全国学前教育普及普惠县”和“全国义务教育均衡发展县”。),稳步扩大免费学前教育范围,探索延长义务教育年限。扩大普惠性学前教育资源供给,全面提升保育教育质量。推动义务教育优质均衡发展和城乡一体化,改善薄弱学校和农村学校办学条件,办好必要的乡村小规模学校,推动优质教育资源共建共享,提高教育帮扶质效。扩大普通高中办学资源,实施普通高中学位建设行动,加强特色高中、综合高中建设,到2030年,全省高中阶段教育完成率达到90%。统筹推进“双减”(减轻义务教育阶段学生作业负担、减轻校外培训负担。)和教育教学质量提升。办好特殊教育、专门教育。
推动高等教育提质扩容。实施新一轮“冲一流、补短板、强特色”提升计划,争取新增若干高校入选国家“双一流”建设范围,打造一流大学群、优势学科群和人才培养方阵,加强高水平研究型大学建设力度,建强应用型本科高校。实施高等教育“迎峰计划”,加快改善学生宿舍等基本办学条件,有序扩大高等教育办学规模。健全以国家和区域战略、科技发展需求为牵引的高等教育学科专业设置调整优化机制。以理工农医类专业为主有序扩大优质本科教育招生规模和研究生培养规模,到2030年,全省高等教育毛入学率达到65%,稳步提高本科招生比例和研究生教育层次占高等教育在校生比例。大力发展专业学位研究生教育,提高工程硕博士培养比重。
建设现代职业教育体系。优化与区域发展相协调、与产业布局相衔接的职业教育布局,推动专业设置紧密对接产业链、创新链需求。办好少而精的中等职业学校,全面推行中高职贯通培养三二分段工作,扩大中职本科“3+4”(中职学校学习3年后进入对应本科院校学习4年,毕业后获全日制本科文凭。)贯通培养规模。强化“双高计划”(中国特色高水平高职学校和专业建设计划。)建设引领力,实施高等职业教育“创新强校工程”,建设一批高水平本科层次职业学校,推动职业教育本科与专业学位教育融合贯通。深化产教融合、校企合作,健全德技并修、工学结合育人机制,鼓励产业龙头企业举办或参与举办职业教育。大力发展技工教育,开展技能等级评价,全面实施“新八级工”制度(职业技能评价体系,由低到高为学徒工、初级工、中级工、高级工、技师、高级技师、特级技师、首席技师。)。
第三节 提升教育支撑能力
统筹教育领域改革开放,加强教育发展人才、资金、政策等资源要素保障力度,更好支撑教育强省建设。
深化教育综合改革。深化新时代教育评价改革,建立差异化管理和评价机制。有序推进中考制度改革,扩大优质高中招生指标到校比例,稳慎推进高等学校艺术类专业和高水平运动队考试招生改革。推进民办学校分类管理改革,引导规范民办教育发展。健全学校家庭社会协同育人机制,全力推进家校社协同育人改革。推动有条件的校园图书馆、体育场馆等设施安全有序向社会开放,提高高校科研设施与仪器设备开放共享水平。实施教育数字化发展战略,推进人工智能赋能教育行动。健全教育战略性投入机制,确保一般公共预算教育支出只增不减,引导规范社会力量投入和捐赠教育。完善覆盖全学段学生资助体系,研究适时调整本科生人均经费标准。加快建设终身学习的学习型社会,加强党政干部、企业职工、农民群众、知识分子等各类人群理想信念教育、专业知识学习、道德品质养成。
促进高水平教育开放合作。完善合作办学政策体系,进一步推进各类各层次合作办学机构和项目规范办学。支持在粤中外合作办学、内地与港澳合作办学机构和项目扩大规模,提升办学质量、层次,积极引进国(境)外高水平理工类大学来粤办学。推进“留学中国·学在广东”品牌建设,加强教育人文交流,吸引全球优秀青年来粤学习。稳妥推进职业教育“走出去”,支持职业院校与全球高水平院校、企业共建国际合作平台。持续打造具有广东特色的“岭南工匠学院”境外办学品牌,开展海外技能人才培训。
建设高素质教师队伍。弘扬教育家精神,实施教育家精神铸魂强师行动,健全师德师风建设长效机制,培育新时代“四有”(有理想信念、有道德情操、有扎实学识、有仁爱之心。)好老师。深入实施教师教育能力提升工程,推动高水平大学成立教师教育学院,持续实施卓越教师校长培养计划,加强基础教育高层次人才队伍建设。根据学龄人口变化及教育教学改革发展需求,优化各级各类学校教职员编制和岗位设置,加强校长、教师区域内统筹调配、交流轮岗。进一步健全教师待遇保障长效机制,畅通教师专业成长渠道,营造尊师重教良好氛围。

第十六章 实施健康优先发展战略 扎实推进健康广东建设
以保障人民生命安全和身体健康为中心,健全健康促进政策制度体系,推动从以治病为中心向以健康为中心转变,为人民群众提供公平可及、系统连续的健康服务,实现更高水平的全民健康。
第一节 健全公共卫生体系
强化公共卫生能力,加强疾控体系建设,全方位提升公共卫生与医疗救治水平,促进社会共治、医防协同、医防融合,提升人均预期寿命和人民健康水平。
筑牢疾病预防控制防线。推进现代化疾控体系建设,提升传染病监测预警和流行病学调查能力,加快国家和省级区域公共卫生中心建设,实施县级疾控机构核心能力强化行动,全面提升疾病预防控制专业能力,建立健全城乡一体、上下联动、功能齐备的疾病预防控制网络。加快推进人工智能在疾控领域的应用发展,完善疾控科研创新体系。强化医疗机构疾控职能,提升医疗机构和专科疾病防治机构传染病防治能力和水平,健全公共卫生联防联控工作机制,加强村(居)民委员会公共卫生委员会建设。推进粤港澳大湾区传染病联防联控,深化国际交流合作,提升多病同防综合效能。
完善紧急医学救援网络。完善统一高效的医疗应急指挥体系,建设五级医疗应急指挥调度系统,实现急救信息一体化管理,提升应急能力。健全分级分层分流的重大疫情救治机制,构建覆盖全面、响应迅速、协同高效的基层应急网络。推进国家紧急医学救援基地、国家重大疫情救治基地及省级基地建设,完善公共卫生实验室网络,强化省级重点疫情救治队伍专业能力,实现省级紧急医学救援队伍地市全覆盖。全方位提升急诊急救能力,完善平急转换机制,加强血液保障,持续健全社会层面与专业层面相结合的公共卫生应急物资储备体系。探索低空救援和海上医疗应急,打造应急救援应用场景。
提升防治康管服务能力。持续加强艾滋病、结核病、病毒性肝炎等传染病、慢性病综合防控和罕见病防治,优化预防接种惠民服务,巩固重点寄生虫病、地方病防治成果,健全早筛早诊早治体系,重大慢性病过早死亡率下降到10%以内。规范开展重大活动医疗卫生保障,加强职业卫生、放射卫生、食品安全风险评估。充分发挥中医药在预防、诊疗、疫病防治中的独特优势,优化中医“治未病”服务体系。普及健康生活方式,加强精神卫生服务,提升全民心理健康。强化健康影响因素综合干预,建设健康环境,深入开展爱国卫生运动,实施合理膳食行动和国民营养计划,持续开展健康体重管理行动。
第二节 构建优质均衡医疗卫生服务体系
促进优质医疗资源扩容下沉和区域均衡布局,提升基层医疗服务能力水平,落实全面深化医药卫生体制改革责任,全方位健全医疗卫生服务体系。
打造高水平医疗高地。优化医疗机构功能定位和布局,提升国家医学中心辐射带动能力,发挥地市级医院地区医疗救治主力军作用,构建“顶尖引领、百强支撑”的高水平医院体系。积极争取国家重点实验室等重大平台的布局建设,强化高水平医院临床诊疗、科研转化与人才培育一体化功能。探索开展国际医疗服务,培育具有影响力的国际医疗服务品牌。聚焦广东人群疾病高发领域,依托七个国际医学中心【呼吸国际医学中心(广州医科大学附属第一医院)、肾脏病国际医学中心(南方医科大学南方医院)、肿瘤国际医学中心(中山大学肿瘤防治中心)、精准国际医学中心(中山大学附属第一医院)、心血管国际医学中心(广东省人民医院)、中医国际医学中心(广东省中医院)、乳腺病国际医学中心(中山大学孙逸仙纪念医院)。】,建设一批具有广东特色和优势的专科学科群。联动港澳优质医疗资源,加速国际先进药械临床应用转化,完善区域医疗资源协同与成果转化共享机制。
夯实基层医疗卫生服务。优化医疗卫生机构布局,加强县区、基层医疗卫生机构运行保障。实施医疗卫生强基工程,推动县级医院和重点中心乡镇卫生院提档升级,提升基层医疗卫生机构就诊量占比,合理增加药品品种配备,提高农村居民县域范围内就诊率。深化紧密型县域医共体、城市医疗集团及乡村医疗卫生机构一体化改革,全面建立巡回医疗制度,促进资源共享、机构联动、信息互通、服务衔接。加强基层队伍建设,健全紧密型医共体成员单位人才双向流动机制,推动乡村医生向执业(助理)医师转化,实施基层医疗卫生人才能力提升、大学生乡村医生等专项计划。促进家庭医生签约服务发展。
持续深化医药卫生体制改革。完善卫生强省建设统筹推进机制,健全医疗、医保、医药协同发展和治理机制,加快建设以基层为重点的分级诊疗体系。以公益性为导向深化公立医院编制、服务价格、薪酬制度、综合监管改革,推进医院病房改造和医疗设备更新。实施卫生健康数字化、智能化转型攻坚行动,强化人工智能赋能医疗卫生服务,构建覆盖全民、贯通全域、共享便捷的一体化健康服务平台,推动检验检查结果共享互认。健全中医药服务体系,完善中医药传承创新体制机制,发展中西医协同服务,推进国家中医药综合改革示范区建设,建设中医药强省。完善医疗机构免陪照护服务规范,满足多元化医疗护理服务需求。引导规范民营医院发展。
第三节 发展面向人民生命健康的生物医药产业
立足生物医药产业优势,深耕基因技术、合成生物、核医疗等新赛道,健全健康服务供给体系,促进产业发展与卫生健康深度融合。
巩固提升生物医药优势领域。系统布局创新药械全链条支持体系,加快构建涵盖基础研究、临床试验、成果转化和产业化落地的全周期创新生态。支持企业瞄准高端仿制药、首仿药、难仿药等细分品种提前布局,保障临床用药可及性与安全性。加快医疗器械高端化国产化进程,聚焦临床诊疗需求,大力发展高端体外诊断设备或试剂、生命监护与支持设备、医学影像设备等重点产业。省市联动建设一批生物医药科技成果转化概念验证中心和中试平台,着力推进科研院所和医疗卫生机构的科技成果高效转化和利用。加强CRO(合同研发组织)、CDMO(合同研发生产组织)等专业化机构的引进和培育,支持有条件的三级甲等医疗卫生机构规范开展生物医学新技术临床研究和转化应用。坚持集群化、特色化发展方向,加快构建布局合理、特色鲜明的生物医药产业集群。
加快布局创新药械新赛道。集中资源发展医疗机构制剂、细胞与基因治疗、医用机器人、海洋生物医药、中医医疗器械、儿童用药、康复辅具等重点细分领域,为疑难重症治疗和健康保障提供新路径。加强新靶点、新机制、新类型放射性药物研发生产,加快发展质子治疗、重离子治疗等高端核医疗装备,谋划建设具有国际先进水平的医用同位素实验生产设施。依托合成生物等前沿技术,开展类器官、异种器官、器官芯片等核心技术攻关。充分利用生成式人工智能、深度学习等技术,开展新型药物设计和筛选、重组抗体设计和合成等多领域分析研究。重点面向慢性疾病、神经退行性疾病等患者基数较大的病种,以及医疗美容、体重管理等新兴增量市场需求,开展新型创新药物研发和产业化。
擦亮新时代南药金字招牌。发挥岭南中药特色和优势,促进中医药科技创新,提高中药质量,做强做大中医药产业。强化中药资源保护利用,加强原料药集中生产基地及中药材规范化种植养殖基地建设,全面夯实产业链上游供给能力。促进中药院内制剂研发和经典名方成果转化,推广具有临床应用优势的新剂型,扩大中医药在非中医医疗机构的应用。延伸“中药+”产业链,丰富“药食同源”等健康产品供给,满足群众多元化健康需求。推广中医药文化宣传教育,打造岭南中医药文化产品。建设国家中医药服务出口基地,推动中医药对外交流与合作。
第四节 建设高水平体育强省
统筹推进群众体育和竞技体育发展,推动体育生活与经济行为深度融合,深入实施体育促进人民健康等“六项行动”(体育促进人民健康行动、体育助力美好生活行动、体育赋能经济发展行动、体育文化软实力提升行动、粤港澳大湾区体育融合行动、“三大球”振兴行动。),推广全民健身,促进全民健康。
构建高水平全民健身公共服务体系。加强体育场地设施“嵌入式”建设和智慧化改造,推动向社会低收费或免费开放,提升综合利用效益。推动体育设施建设与城市更新有机结合,有序建设城市体育公园,加强群众身边的运动场地设施布局建设。立足城市资源禀赋,因地制宜发展户外休闲、水上运动、滨海休闲等体育项目。广泛开展“体育进村、运动下乡”,推进新时代乡村体育“四有”(有健身场地、有健身组织、有赛事活动、有健身指导。)惠民工程建设。引导优质自然资源向户外运动安全有序开放,培育一批独具自然特色、彰显岭南文化的高质量户外运动目的地。推动体卫深度融合,普及科学健身知识,促进全民健康素养提升,强化青少年健身普及,经常参加体育锻炼人数比例达44%。
大力发展体育经济。实施广东体育产业跃升行动,扩大优质体育产品和服务供给,围绕体育装备、体育用品制造等培育一批知名名牌、龙头企业,发展体育会展、体育经纪等业态,培育更多“体育+”融合模式,创新体育消费场景,推动体育消费全面升级。做大做强岭南特色体育赛事,持续提升省运会、省残运会综合影响力,高水平举办广东省城市足球、篮球联赛,擦亮“省港杯”足球赛、省龙舟锦标赛等传统品牌,做强梅州足球、东莞篮球、台山排球等地方体育优势IP。举办多彩缤纷的群众性体育活动,培育“粤美乡村”系列体育活动,重点打造南粤古驿道定向大赛、佛山“西甲”足球联赛、南海叠滘龙船漂移大赛等乡村特色标杆。推动体育彩票安全健康持续发展。
深化竞技体育改革。改革完善竞技体育管理体制和运行机制,推动粤港澳三地完善协同办赛机制,共建赛事体系,提升竞技体育的综合竞争力和国际影响力。深化体育社会组织改革,培育一批国际知名职业俱乐部。持续深化体教融合,进一步完善后备人才培养体系,畅通青少年运动员成长路径。创新竞技体育发展模式,构建竞技体育多元主体参与格局。围绕国家竞技体育项目发展布局,打造跳水、羽毛球等一批具有世界领先水平的优势项群。健全足球、篮球、排球发展体制机制,支持建设高水平青训基地,促进职业俱乐部健康稳定发展,努力推动“三大球”振兴。

第十七章 落实人口发展战略 促进人口高质量发展
把握人口少子化、老龄化、区域人口增减分化等趋势,完善人口发展战略,加强全方位生育支持力度,以“一老一小”为重点健全覆盖全人群、全生命周期的人口服务体系,促进人口长期均衡发展。
第一节 推动实现适度生育水平
完善生育支持政策体系和激励机制,有效降低生育、养育、教育成本,营造全社会尊重生育、支持生育的良好氛围,建设生育友好省。
优化生育全流程服务。坚持生育友好的政策取向,推动生育支持融入经济社会发展各项政策。落实育儿补贴和3岁以下婴幼儿照护、子女教育个人所得税专项附加扣除政策,探索建立补贴标准动态调整机制。增强生育保险保障功能,强化生育保险对参保女职工生育医疗费用、生育津贴待遇等保障作用,合理提升产前检查医疗费用保障水平,基本实现政策范围内住院分娩个人“无自付”。扩大生育保险制度覆盖面,推动有条件的地市将灵活就业人员、农民工、新就业形态人员纳入生育保险。完善生育休假制度,依法延长婚假时长,保障产假、生育奖励假、陪产假、育儿假等生育假期落实到位。深入实施早孕关爱行动、孕育和出生缺陷防治能力提升计划,到2030年,婴儿死亡率、孕产妇死亡率分别下降到3‰、8/10万以下。加强生殖健康服务,推进辅助生殖技术规范有序应用,加强医疗费用保障,提升助产机构服务水平。探索对婴儿参加基本医疗保险提供资助。
完善家庭发展政策和生育友好环境。培育新型婚育文化,倡导积极婚育观,提倡适龄婚育、优生优育和夫妻共担育儿责任,有效治理婚丧嫁娶中的陋习等问题。建立健全以家庭为单位的服务激励机制,支持多子女家庭子女同校就读,鼓励住房保障和购房政策向多子女家庭倾斜。加强产后妇女稳岗支持力度,鼓励用人单位对3岁以下婴幼儿父母职工实行弹性工作制度,营造家庭友好型工作环境。推动公共空间适儿化改造和母婴设备配备。加强家庭教育指导服务,建立完善科普体系,多渠道普及科学育儿知识与技能。健全计划生育特殊家庭全方位帮扶制度。加强出生人口性别比综合治理。完善人口监测体系和预测预警制度。
第二节 促进育幼服务发展
完善托育服务支持保障政策,降低服务成本,提升服务水平,更好满足人民群众普惠托育服务需求。
构建育幼服务体系。加快构建以托育综合服务中心为枢纽,托育机构、家庭托育点等为网络的“1+N”托育服务体系,提供方便可及、价格可接受、质量有保障的普惠托育服务。以城市为单元推进普惠托育服务发展,推动普惠机构分类分级认定,完善普惠价格政策,落实税费优惠,开展补助示范试点,研究逐步将重点人群托育服务纳入基本公共服务。实施托育服务质量提升行动,深化医育结合、人才培养、常态化监管,提升托育服务保障水平。
增加普惠托育服务供给。发挥托育综合服务中心引领、辐射带动作用,实现地市级全覆盖。充分利用街道、社区现有设施场所等公共资源,统筹建设社区嵌入式托育服务网络,提高公建托位占比。鼓励有条件的幼儿园开设托班,支持用人单位利用存量土地建设托育服务设施。支持社会力量提供多元普惠托育服务,促进民办托育服务发展,满足群众多样化服务需求。
第三节 推进老龄事业发展
加强新时代老龄工作,健全养老事业和产业协同发展政策机制,统筹推进养老服务、健康支撑、权益保障和老年人社会参与,促进老有所养、老有所为、老有所乐。
健全分级分类养老服务体系。建立常住地养老服务供给机制,推进县(市、区)、乡镇(街道)、村(社区)三级养老服务网络建设,促进养老服务扩容提质增效。推动居家、社区、机构三类养老服务形态协调衔接。健全家庭养老支持政策,依托社区发展以居家为基础的多样化养老服务。发展社区嵌入式养老服务,培育专业化、品牌化、连锁化社区养老服务机构,优化城市社区“一刻钟养老服务圈”。推进养老机构分类改革,健全公办养老机构运营机制。健全养老服务标准、评价、监管体系,完善基本养老服务清单制度,统筹养老服务设施布局。发展互助性养老服务,加快补齐农村养老服务短板。推进养老服务人员队伍职业化建设,提升养老服务综合监管质效。
完善老年健康服务体系。贯彻积极老龄观和健康老龄化理念,开展老年健康促进行动,做好老年健康管理服务,提升老年人主动健康能力。推动老年医学科建设,加强老年医学人才培养,创建一批岭南特色老年医院、老年医学中心,改善老年人看病就医体验。推行长期护理保险,健全失能失智老年人照护体系,增加养老护理型床位,扩大康复护理、安宁疗护、医康养结合服务供给,发展“候鸟式”养老服务,不断满足老年人健康需求。
营造老年友好社会环境。实施中华孝亲敬老文化传承和创新工程,开展人口老龄化国情教育,营造孝老尊老助老良好社会氛围。推进适老化和无障碍改造,深入开展“智慧助老”行动,推动涉老高频事项便捷办理和服务场景简便易用,支持城乡社区组织、社会组织为老年人提供更多便利,发展综合为老服务,促进老年友好社区、老年友好城市建设。积极开发老年人力资源,稳妥实施渐进式延迟法定退休年龄,优化就业、社保等方面年龄限制政策,拓展适合老年人的多样化工作岗位。丰富老年人教育、文化体育服务供给,推进“银龄行动”志愿服务,扩大老年人社会参与。
促进银发经济发展。谋划布局国家级高水平银发经济产业园区、银发经济集聚区,发展康复辅助器具、抗衰老、养老机器人等潜力产业,培育银发经济产业梯度和互补体系。建设养老科技创新平台,加大创投资源供给,推进科技成果转化应用,强化银发产业科技赋能。打造银发经济重点应用场景和消费体验平台,建设一批适老生活体验中心(店)。严厉打击侵害老年人权益违法犯罪行为。引导社会资本积极参与发展银发经济,培育银发经济龙头企业和知名品牌。健全银发经济行业标准,探索建立银发产品认证制度,完善银发经济统计制度。

第十八章 加大保障和改善民生力度 扎实推进全体人民共同富裕
坚持尽力而为、量力而行,加强普惠性、基础性、兜底性民生建设,深入推进“民生十大工程”,解决好人民群众急难愁盼问题,畅通社会流动渠道,提高人民生活品质,共同奋斗创造美好生活。
第一节 全力稳就业促增收
深入实施就业优先战略,健全就业促进机制,加快构建就业友好型发展方式,实施城乡居民增收计划,优化收入分配结构,稳步扩大中等收入群体规模。
促进高质量充分就业。加强产业和就业协同,聚焦产业发展、扩大消费、重大项目、民生服务等领域,加大各类经营主体岗位挖潜力度,促进就业扩容量提质量。积极培育新职业新岗位,充分挖掘服务业、新兴领域吸纳就业潜能,拓展企业就业主渠道,增加公益性就业岗位。筑牢精准高效的就业支持和公共服务体系,强化数字赋能,完善基层就业公共服务网络,建设“家门口”就业服务圈。完善高校毕业生、农民工、退役军人等重点群体就业支持体系,推动灵活就业、新就业形态健康发展。完善就业援助工作机制,加强困难群众就业帮扶,推进零就业家庭至少一人实现就业。完善人力资源供需匹配机制,强化择业和用人观念引导,健全终身职业技能培训制度,实施大规模职业技能提升培训行动,着力解决结构性就业矛盾。巩固创业带动就业保障制度,加大优秀创业项目支持力度,增强就业带动效应。完善劳动标准体系和劳动关系协商协调机制,健全灵活就业和新就业形态劳动者权益保障制度,构建和谐劳动关系。夯实根治欠薪长效机制,落实就业歧视救济机制,持续规范人力资源市场秩序。完善就业影响评估和监测预警机制,综合应对外部环境变化和人工智能等新技术发展对就业的影响。
稳步提高城乡居民收入。健全体现效率、促进公平的收入分配制度,构建三次分配协调配套的制度体系,提高居民收入在国民收入分配中的比重,推动形成橄榄型分配格局。健全各类要素由市场评价贡献、按贡献决定报酬的初次分配机制,提高劳动报酬在初次分配中的比重,促进多劳者多得、技高者多得、创新者多得。强化再分配调节机制,优化财政转移支付体系,织密社会保障网,构建科学赈灾赈济体系。更好发挥第三次分配作用,完善慈善领域法规与政策体系,探索慈善有效实现形式,推动互联网慈善创新,畅通社会力量参与慈善渠道。完善劳动者工资决定、合理增长、支付保障机制,健全最低工资标准正常调整制度,促进工资性收入平稳增长。发挥国有企业薪酬制度改革带动作用,以业绩、成果为导向,完善企业工资分配与增收机制。完善事业单位工资制度,改革完善体现岗位绩效和分级分类管理的事业单位薪酬体系。落实城乡居民增收计划。多渠道增加城乡居民财产性收入,规范财富积累机制,支持勤劳创新合法致富,鼓励先富带后富促共富。
第二节 完善多层次社会保障体系
强化社会保险在社会保障体系中的主体作用,有效扩大社会保障覆盖面,加强低收入群体兜底帮扶,增强社会保障公平性。
稳步提高社会保障水平。深入实施全民参保计划,聚焦灵活就业人员、农民工、新就业形态人员等重点群体,扩大社会保障覆盖面与保障效能。加快发展多层次、多支柱养老保险体系,扩大年金制度覆盖范围,全面推进个人养老金、各类商业养老保险等第三支柱扩面提质增效。深入推进城乡居民基本养老保险基金省级管理,健全城乡居民基本养老保险筹资和待遇确定、调整机制,逐步提高城乡居民基础养老金。健全多层次医疗保障体系,完善重特大疾病医疗保险,发展商业健康保险,优化药品和医用耗材带量采购制度,深化医保支付方式改革,完善多元医保支付体系,健全筹资分担和调整机制。扩大失业、工伤保险覆盖面,规范失业保险待遇申领发放和工伤认定,建立健全职业伤害保障制度。完善就业与失业保险、最低生活保障联动机制,更好发挥社会保障托底保障作用。
增强社会保险体系可持续性。健全社会保险精算制度,健全社保基金长效筹集、统筹调剂、保值增值和安全监管机制。优化社保关系转移接续服务和经办管理服务,促进城乡、区域、群体间保障水平合理衔接。加强参保缴费激励,鼓励有条件的集体经济组织等补助城乡居民参保缴费。落实基本养老保险全国统筹制度,推进基本医疗保险省级统筹,巩固失业工伤保险省级统筹,强化医保基金监管。
健全社会救助和福利服务体系。深入推进“物质+服务”发展型综合救助,构建资源有效整合、供需精准匹配、流程标准规范、成效可感可及的分层分类社会救助体系,加强社会救助体系与其他政策有效衔接。完善基本生活救助和专项救助制度,健全临时救助制度,动态调整社会救助标准,加强低保边缘家庭、刚性支出困难家庭救助。大力发展服务类社会救助,加强各类社会救助政策统筹衔接。强化社会救助数字赋能和动态监测,实现救助服务智能化、精准化、主动化。完善高龄独居老人、空巢老人、困境儿童等群体服务保障体系,加强和改进流浪乞讨人员救助管理。建立健全基本殡葬服务制度,强化殡葬行业公益属性。
第三节 推动房地产高质量发展
加快构建房地产发展新模式,健全多主体供给、多渠道保障,租购并举的住房制度,着力稳定房地产市场,全面提升群众居住品质。
提高住房保障水平。坚持以需定建、以需定购,加大保障性住房建设和供给。进一步完善公租房、保障性租赁住房和配售型保障性住房供应体系,鼓励收购存量商品房用作保障性住房,更好满足城镇工薪群体和各类困难家庭基本住房需求,因城施策解决新市民、青年等阶段性住房困难,将符合条件的非户籍家庭纳入住房保障范围,实现更高水平住有所居。积极探索配售型和配租型保障性住房房源有效转换、统筹使用。落实保障性住房申请、准入、轮候、配租配售、使用、退出等管理机制,加强全流程管理。持续推进城镇老旧小区、危旧房和城中村改造,支持老旧住房自主更新和原拆原建。
促进房地产市场平稳健康发展。健全完善“人、房、地、钱”要素联动机制。配套完善商品房开发、融资、销售等机制,持续提升存量房交易便利度,有力有序推进现房销售,支持房地产合理融资。合理安排房地产用地规模和布局,促进土地供应与存量住房、人口变动相协调。推动已出让未开发土地盘活利用,推进处置存量商品房和闲置商办用房,支持符合条件的商办用房兼容商业酒店、研发创新、医疗服务、养老托育、租赁住房等功能,促进商办用房功能拓展和融合发展。因城施策增加刚性和改善性住房供给,增加大户型和小户型两端住房供应,适当建设契合高净值人群需求的高品质住房,更好满足群众多样化改善性住房需求。系统推进适应人民群众新期待的好房子、好小区、好社区、好城区建设,推广使用装配式建筑和智能家居,推动住房建设绿色化、智能化发展。规范发展住房租赁市场,培育市场化专业化租赁企业。实施房屋品质提升工程和物业服务质量提升行动,加强房屋全生命周期安全管理。
第四节 稳步推进基本公共服务均等化
健全基本公共服务制度,完善基本公共服务体系,增强基本公共服务均衡性可及性,推动基本公共服务均等化水平明显提升。
建立基本公共服务均等化制度体系。制定实施基本公共服务均等化规划,构建权责清晰、财力协调、区域均衡、标准合理、保障有力、多元参与的基本公共服务体系,逐步缩小人群、城乡、区域基本公共服务差距。落实国家基本公共服务均等化评价标准,探索开展省内均等化程度评价,实施广东省81项基本公共服务标准动态调整,持续推进服务标准更新升级,适时纳入群众急需的服务项目,鼓励超大特大城市结合自身实际编制市级标准,加强城市间标准统筹。推动更多公共服务向基层下沉、向农村覆盖、向边远地区和生活困难群众倾斜。
全面推进常住地提供基本公共服务。健全按常住地登记户口提供基本公共服务制度,推进户籍准入年限同城化累计互认,健全以公民身份号码为标识,与居住年限相挂钩的非户籍人口基本公共服务提供机制。在人口集中流入城市规范实施以就业居住年限为主要条件的紧缺基本公共服务梯度供应,逐步减少梯度层次和差异。全力保障随迁子女在义务教育阶段享有公平教育机会,落实持居住证参加城乡居民基本医疗保险政策,逐步将未落户常住人口纳入常住地儿童关爱、社会救助等范围。全面深化事业单位改革,优化公共服务领域事业单位结构布局,做到保基本、补短板、兜底线。持续健全“钱随人走”财政转移支付机制,促进资金分配与人口流动挂钩。
第五节 促进各类群体共享发展
坚持男女平等基本国策,关心支持妇女儿童和青年发展,加强退役军人保障工作,完善残疾人关爱服务体系。
促进妇女全面发展。持续改善妇女发展环境,保障妇女在政治、经济、文化、社会和家庭生活中享有与男子平等的权利。保障妇女平等受教育权利,提升妇女受教育年限和科学素质水平。提升妇女卫生健康服务水平,完善宫颈癌、乳腺癌综合防治体系和救助政策。依法保障农村妇女集体经济组织成员权和土地承包经营权,支持妇女参与基层治理。建立健全贫困妇女、残疾妇女、留守妇女、老龄妇女等特殊妇女关爱服务体系。落实法规政策性别平等评估机制,完善性别统计监测制度。严厉打击侵害妇女人身权益的违法犯罪行为。
保障儿童优先发展。践行儿童友好理念,切实保障儿童生存权、发展权、受保护权和参与权。完善儿童健康服务体系,推进儿童近视、超重肥胖和孤独症等早筛早查早干预,全面实施适龄女童国家免疫规划人乳头瘤病毒(HPV)疫苗免费接种,丰富儿童用药品种。加强困境儿童分类保障,完善农村留守儿童、流动儿童、孤独症儿童关爱服务体系,健全孤儿和事实无人抚养儿童保障机制。落实未成年人监护制度,强化未成年违法犯罪预防和治理,有效防治学生欺凌,加强未成年网络保护,完善未成年人综合保护体系。高质量推进儿童友好城市建设,完善青少年综合服务平台,营造关心关爱下一代的社会环境。
支持青年成长发展。健全青少年保护地方性法规体系,加强青少年权益保障工作。建立实施促进青年身心健康长效机制,优化青年成长环境。加强广大青年的理想信念教育,深化新时代中国青年科技创新、乡村振兴青春建功等行动,支持青年在各领域各方面工作中争当排头兵和主力军。帮助青年解决求学工作、创新创业、婚恋生育、住房保障、社会融入等实际困难。完善青年群体利益表达和诉求响应机制,拓展青年有序参与基层治理渠道。推动支持青年发展理念有机融入城市规划建设、产业布局、公共服务、文化环境、社会治理,持续深化青年发展型城市建设。
强化退役军人服务保障。深化退役军人管理保障改革,完善组织管理、工作运行和政策制度体系。健全优抚待遇确定和调整机制,加强优待项目统筹管理,完善退役军人帮扶援助和法律服务体系。完善优抚保障体系,深化优抚医院、光荣院改革,完善优抚医疗康养体系。做好军休人员分类保障,优化军休机构布局,推进“区域军休中心+军休所+退役军人服务站”服务保障网络建设。完善退役军人移交安置措施办法,推进退役军人高质量安置。打造提升学历教育、强化技能培训、拓宽就业渠道、优化创业扶持“四位一体”工作格局,促进退役军人高质量充分就业。健全退役军人荣誉激励和表彰奖励制度,积极开展双拥模范创建活动。加强烈士纪念设施保护管理,大力弘扬英烈精神风尚。
提升残疾人关爱服务水平。完善残疾人社会保障制度和关爱服务制度,加强残疾人公共法律服务和司法保护,促进残疾人事业全面发展。完善残疾人社会福利制度,健全困难残疾人生活补贴和重度残疾护理补贴制度及补贴标准动态调整机制,健全残疾人辅助器具适配补贴制度。提高残疾人基本民生保障水平,强化对重度残疾、多重残疾、一户多残等群体兜底保障。扩大残疾人社会保险覆盖范围,提升残疾人职业素养和就业创业技能,拓展残疾人就业渠道,维护残疾人劳动权益,促进残疾人就业增收。健全残疾预防和健康管理工作体系,完善残疾人社区和家庭支持,推动残疾人康复、托养照护、教育、文化体育等基本公共服务均等化。

第十九章 全面推进依法治省 建设更高水平法治广东
坚持依法治省,协同推动科学立法、严格执法、公正司法、全民守法,在更高起点上推进法治政府、法治社会建设,以高质量法治保障高质量发展。
第一节 加强和改进立法工作
深入推进科学立法、民主立法、依法立法,优化重点、新兴领域立法供给,以良法推动改革、促进发展、保障善治。
完善立法工作格局。加强党对立法工作的领导,从法规制度上保证党的路线、方针、政策得到全面贯彻和有效执行。充分发挥人大在立法工作中的主导地位,健全人大牵头起草重要法规草案机制,强化立法规划计划统筹作用,完善备案审查制度,维护国家法治统一。注重发挥政府在立法工作中的依托作用,加强政府立法制度建设。践行全过程人民民主,支持和引导各方参与立法,健全立法机关和社会公众沟通机制,发挥基层立法联系点民意“直通车”作用,积极推进立法协商。
健全立法工作机制。优化立法立项、起草、论证、协调、审议机制,增强立法规划计划科学性、协同性和实施刚性。建立健全立法与改革相适应、相衔接的机制,及时把改革经验上升为法规规章制度。加强立法审查,提高地方立法质量,防止重复立法、盲目立法以及法规规章文件化。优化协同立法模式,探索区域协同立法,创新推进“小快灵”、“小切口”立法。优化行政职权调整的程序和方式,完善放权赋能长效机制。
加强重点领域新兴领域立法。有效发挥法治固根本、稳预期、利长远的保障作用,加强粤港澳大湾区、城乡区域、生态文明、民生福祉、社会治理、经济建设等重点领域和人工智能、数据、低空经济、智能网联汽车、生物医药等新兴领域立法供给,促进新质生产力发展、推动全面深化改革、维护社会大局稳定。支持深圳、珠海、汕头用足用好经济特区立法权。及时推动地方性法规和政府规章的立改废释工作。
第二节 推进依法行政和公正司法
全面建设职能科学、权责法定、执法严明、公开公正的法治政府,健全公正执法司法体制机制,加强执法司法各环节全过程有效制约监督。
推动政府依法履职尽责。推进政府机构、职能、权限、程序、责任法定化,促进政务服务标准化、规范化、便利化。严格履行重大行政决策法定程序,落实重大行政决策事项年度目录制度。加强规范性文件制定和监督管理,完善制定管理、合法性审查、备案审查和动态清理等工作机制。强化政府法律顾问制度运作机制。完善实质性化解行政争议机制,健全行政复议体制机制,推进行政裁决工作。强化法治政府建设与责任落实督察,加强领导干部依法办事监督检查,积极推动全国法治政府建设示范创建。
推进严格规范公正文明执法。健全行政执法监督、行政执法责任制等法规制度,建立省市县镇全覆盖的行政执法协调监督体制机制,完善综合执法机构与行业管理部门协同配合机制。优化行政自由裁量权基准制度,推动行政执法标准跨区域衔接。完善基层综合执法体制机制,优化赋权乡镇(街道)实施执法事项。加强执法队伍建设,提高行政执法人员素质。健全规范涉企执法长效机制,加大关系群众切身利益的重点领域执法力度,加强“粤执法”平台建设。
提升司法质效和公信力。持续深化司法体制改革,落实和完善司法责任制,规范司法权力运行,完善司法公正实现和评价机制,提高司法裁判公正性、稳定性、权威性。依法保障人身权、财产权、人格权。强化检察监督,加强公益诉讼。全面准确贯彻宽严相济刑事政策,提升刑罚执行质效。深化执行体制改革,有效解决“执行难”问题。健全行政处罚和刑事处罚双向衔接制度,探索建立行政执法与司法信息共享机制,推进政法工作数字化平台建设,强化跨部门执法司法协同和监督。加强广州知识产权法院、广州互联网法院等专门审判机构建设。
第三节 推进法治社会建设
弘扬社会主义法治精神,营造全社会崇尚法治、恪守规则、尊重契约、维护公正的良好环境,夯实全面依法治省社会基础。
加强全社会法治宣传教育。实施公共法律服务规范提升三年行动,实施公民法治素养提升行动,持续深入开展全民普法。强化宪法宣誓、宪法纪念等制度的教育功能,推动宪法宣传教育常态化长效化。深入落实“谁执法谁普法”普法责任制,推进落实领导干部应知应会党内法规和国家法律清单制度。加强青少年法治宣传教育,深化预防和治理未成年人违法犯罪,强化开展专门教育和矫治教育。运用新技术新媒体推进精准普法,增强法治宣传教育针对性实效性。深入推进社会主义法治文化建设,持续打造岭南特色法治文化品牌。
健全公共法律服务体系。完善普惠性法律公共服务,健全法律服务资源依法跨区域流动机制,推动公共法律服务便捷化、智能化、精准化。优化法律服务资源布局,鼓励社会力量参与基本公共法律服务。深化律师制度改革,健全律师行业准入、评价、监管体系,完善充分发挥律师职能作用的制度体系。深入推进公证、仲裁、调解、司法鉴定制度改革创新。推动法律援助供给更加精准有效,完善法律咨询服务机构监管制度。
第二十章 统筹高质量发展和高水平安全 建设更高水平平安广东
坚定不移贯彻总体国家安全观,把安全发展贯穿各领域全过程,有效防范化解重大风险,守住安全发展底线,坚决守牢国家安全“南大门”,以新安全格局保障新发展格局。
第一节 深入推进国家安全体系和能力建设
巩固集中统一、高效权威的国家安全领导体制,完善国家安全法治体系、战略体系、政策体系、风险防控体系,夯实国家安全基础,增强维护和塑造国家安全战略主动。推动广东国家安全重点领域和重要专项协调机制高效运转,提高应急应变效能。强化国家安全责任落实,加强各领域各要素各层面协调联动。锻造实战实用的国家安全能力,把捍卫政治安全摆在首位,坚定维护政权安全、制度安全、意识形态安全,严厉打击敌对势力渗透、破坏、颠覆、分裂活动。维护重点领域国家秘密安全。完善广东涉外国家安全相关机制,构建海外安全保障体系,加强反制裁、反干预、反“长臂管辖”斗争,维护广东居民、法人在海外合法权益。加快新兴领域战略能力建设,健全前沿科技成果“民参军”快速通道,推动新质生产力同新质战斗力高效融合、双向拉动。强化技术创新和成果转化,积极参与先进国防科技工业体系建设和布局优化。加强国防建设军地对接,推动重大基础设施全面贯彻国防要求,增强国家经略南海服务保障能力。坚持军民一体、平战一体,加快国防动员能力建设,加强后备力量建设,统筹国防动员和应急管理体系,深化力量队伍、重要设施和通用装备共建共享。深化人民防空管理体制改革,构建城市和重要目标防护并重的现代人民防空体系。推进党政军警民合力强边固防,深化“智慧边海防”建设。加大国家安全宣传教育力度,筑牢人民防线。深化全民国防教育,巩固军政军民团结。
第二节 保障经济重点领域安全
加强经济重点领域国家安全能力建设,确保粮食、能源及新兴领域安全可控,守牢不发生系统性风险底线。
保障粮食安全。严格落实耕地保护和粮食安全责任制。实施耕地质量保护与提升工程,加强粮食生产技术攻关。加强粮食购销和储备管理,保持地方政府粮食储备规模相对稳定,优化储备品种结构和区域布局,抓好粮食市场化收购和产销合作,拓展多元化粮食进口渠道。加强粤港澳大湾区和重点城市粮食应急保障中心建设,建立健全粮食紧急疏运机制、异地储备应急调运机制。优化调整粮食储备仓储设施布局,提升绿色储粮水平,全面推进仓储管理现代化。持续推动“3+5”粮食物流核心枢纽和关键节点(“3”为广州、深圳、东莞3个核心枢纽承载城市,“5”为汕头、佛山、湛江、茂名、肇庆5个关键节点城市。)建设,有效提升应急分拨集散和通道衔接能力。培育大型骨干粮食企业,形成链主引领、配套完善的粮食产业体系。推进粮食全链条节约减损。加强粮食流通监管体系建设,建立监管新模式。
保障能源安全。统筹国际、国内资源,加强煤炭、天然气等一次能源供应保障。加快提升新能源安全可靠替代能力,优化支撑性电源布局,推动油气资源增储上产,提升能源自主保障能力。加强能源储备能力建设,健全政府和企业、实物和产能多元互补、协同联动的能源储备体系。夯实能源安全稳定运行基础,健全能源保供中长期合同制度,加强能源供需形势动态监测和预测预警,强化能源需求侧管理。推动完善分层级分领域应急预案,做好能源重大基础设施和关键环节风险管控,全面提升能源行业对极端天气、尖峰负荷、能源供应短缺等情况的应急处置能力。健全能源安全生产协调机制,建立以信用为基础的能源安全生产监管机制,推动安全监管向数字化智能化转型。
保障新兴领域安全。健全网络生态治理长效机制,建设智能化网络安全监测预警平台,持续开展“清朗”系列行动。深化网络空间安全综合治理,加强个人信息保护。建立数据分类分级管理制度,健全数据全生命周期安全防护体系,推进容灾备份体系建设,完善数据跨境流动安全管理制度。推进新技术新应用安全治理,加强人工智能治理,构建人工智能安全评估、监测预警响应机制,建立人工智能伦理安全准则和监管框架,建设粤港澳大湾区生成式人工智能安全发展联合实验室。持续加强生物安全能力建设,健全生物安全监管预警防控体系,推进建设粤港澳大湾区国门生物安全公共技术服务平台。加强核、太空、深海、极地、低空等新兴领域国家安全能力建设。
第三节 提高公共安全治理水平
全面织密织牢公共安全防护网,完善公共安全体系,推动公共安全治理模式向事前预防转型,提高公共安全治理和本质安全水平。
完善社会治安整体防控体系。落实维护社会稳定责任,发展壮大群防群治力量,健全扫黑除恶常态化机制,开展社会治安重点地区和突出问题排查整治,深化教育、金融放贷、市场流通等重点行业领域整治。依法惩处违法犯罪,加大预防和打击电信网络诈骗、毒品犯罪、暴力恐怖活动等力度。加强重点人群服务管理,严防个人极端暴力等案(事)件。
完善应急管理体系。完善大安全大应急框架,提高监测预报预警水平和防灾减灾抗灾救灾能力。加快自然灾害监测预警网络建设,常态化开展隐患排查治理,强化自然灾害风险源头管控。实施防火灭火能力提升、防汛抗旱水利、地质灾害综合治理和避险搬迁等灾害防治工程。打造水陆空一体的联合救援和综合防治体系,完善公共消防安全体系,优化专业应急救援队伍建设,强化极端事件应急演练,提高强台风、群发性地质灾害、地震、桥梁隧道垮塌、高层建筑和经营性自建房火灾等灾害应急管理能力。着力提升基层应急管理和智慧应急水平,优化省、市、县三级救灾物资储备库建设,打造应急物资多元化供应网络。深化气象、海上搜救、地震风险防治、海洋灾害风险预警合作,不断完善粤港澳大湾区应急管理合作机制。
提高安全生产水平。严格落实安全生产责任制,强化党政同责、一岗双责、失职追责,完善安全生产风险排查整治和责任倒查机制。提升重要基础设施本质安全水平,加快矿山、危化学品、特种设备等领域高风险工艺和设备淘汰更新,推动工业机器人、智能装备在危险工序广泛应用。健全交通运输、建设施工、消防、特种设备等领域安全治理体系,及时调整完善新产业、新业态、新商业模式监管职责,实施安全生产治理能力提升工程,推进安全监管数字化转型,有效遏制重特大事故。
强化食品药品安全监管。健全食品药品安全全链条全过程监管机制,落实行业监管、属地管理、企业主体的食品药品安全责任体系,加大违法行为惩戒力度。推广食品安全数字化溯源体系,探索食品网络交易违法行为智能监测。深化食品抽检制度改革,全面实施特殊食品体系检查,建立完善食品安全检查员制度。强化药品全生命周期技术支撑能力建设,加强高风险药品抽检抽查和药物警戒,探索开展疫苗和血液制品等重点品种生产数字化监管。完善药品监管数据库,构建网络交易监测体系,促进粤港澳大湾区生物医药监管协同。
第四节 加强和创新社会治理
坚持系统治理、依法治理、综合治理、源头治理,健全共建共治共享的社会治理制度,推进社会治理现代化。
推动形成多元共治社会治理格局。健全社会工作体制机制,推进社会治理平台建设。加强新经济组织、新社会组织、新就业群体党的建设,夯实新兴领域党建工作基础。加强社会组织培育管理,推动行业协会商会改革发展。加强党建引领基层治理和基层政权建设,全面落实和执行乡镇(街道)履行职责事项清单,健全村(社区)工作事项准入制度,建好服务中心、邻里中心、活动中心。引导各方有序参与社会治理,有效拓展外来人口参与社会治理的途径和方式,深化“一网统管”建设,推进网上网下协同治理。搭建多元共治平台,推动社会治安综合治理工作向多部门联动融合共治转变。加强基层服务管理力量配置,完善服务设施和经费保障机制,健全编外聘用人员管理监督制度。加强新时代见义勇为工作。
夯实社会治理群众基础。改进各类社会群体服务管理,关心关爱困难、弱势群体,依法保障群众合法权益。加强社会工作者队伍建设,提高专业化服务水平,发展社会工作服务、志愿服务,进一步擦亮“志愿广东”品牌。深化12345热线平台“即接即办”改革,强化“粤省事”等公共服务平台功能,推动“民有所呼、我有所应”。发挥市民公约、村规民约等作用,加强家庭家教家风建设。
提升社会矛盾纠纷预防化解能力。完善多元化解矛盾纠纷机制,坚持和发展新时代“枫桥经验”,持续深化“1+6+N”(“1”指综治中心,“6”指法院、检察院、公安、司法以及“粤平安”云平台和综合网格,“N”指其它综治力量。)社会治安综合治理工作体系建设,深入推进综治中心规范化建设和高效运作,进一步完善“雪亮工程”。深化网格化管理,强化矛盾纠纷排查、发现、预警、化解等功能,畅通和规范群众诉求表达、利益协调、权益保障通道,推进解纷力量资源整合。充分发挥信访监督作用,推进信访工作法治化,持续开展领导干部接访下访。加强村(社区)人民调解委员会建设,推动矛盾纠纷前端防范化解。健全社会心理服务体系和危机干预机制,培育自尊自信、理性和平、积极向上的社会心态。
第二十一章 加强规划实施保障
坚持和加强党的全面领导,进一步健全全省经济社会发展规划制度体系,完善规划实施保障机制,强化重大项目支撑作用,形成推进规划实施的强大合力。
第一节 坚持和加强党的全面领导
全面贯彻新时代党的建设总要求,持之以恒推进全面从严治党,提高党领导经济社会发展能力和水平,为规划实施提供强大动力和根本保障。
强化思想政治引领。坚定拥护“两个确立”,坚决做到“两个维护”,全面贯彻落实习近平总书记对广东系列重要讲话和重要指示精神,加强党对规划实施全过程的领导,推进政治监督具体化、精准化、常态化,确保党中央决策部署不折不扣落实到位。坚持不懈用习近平新时代中国特色社会主义思想凝心铸魂,健全省、市、县、镇“四级联动”培训机制,持续用党的创新理论统一思想、统一意志、统一行动。深入实施基层党组织建设强基工程,深入推进南粤党员先锋工程,不断增强党组织政治功能和组织功能,确保上下贯通、执行有力。
坚持用改革精神和严的标准管党治党。树立重实干、重实绩、重担当的鲜明导向,选优配强各级领导班子,扎实推进公务员队伍建设基础性工程,深入实施干部现代化建设能力提升计划,健全有效防范和纠治政绩观偏差工作机制,推进领导干部能上能下常态化,打造党性过硬、视野开阔、善于创新、真抓实干的干部队伍。充分发挥全面从严治党引领保障作用,把正风肃纪反腐贯穿权力运行全过程,锲而不舍落实中央八项规定精神,深入整治形式主义为基层减负,深化整治群众身边不正之风和腐败问题,一体推进不敢腐、不能腐、不想腐,建设清廉广东。
凝聚人心汇聚力量。充分发挥党总揽全局、协调各方的领导核心作用,打造全过程人民民主省域样板,坚持和完善人民代表大会制度、中国共产党领导的多党合作和政治协商制度,健全基层民主制度。更好发挥工会、共青团、妇联等群团作用,充分发挥民主党派、工商联、无党派人士、新的社会阶层人士作用,共同推动全省“十五五”经济社会发展主要目标和战略任务顺利完成。
第二节 推进规划体系建设
加强省内各级各类规划管理,健全规划衔接协调制度,形成统一规划体系合力。
强化发展规划统领作用。省发展规划居于省级规划体系最上位,是全省其他各级各类规划的总遵循。更好发挥省发展规划战略导向作用,健全完善以省发展规划为统领,空间规划为基础,专项规划、区域规划为支撑的全省规划体系。省级专项规划、区域规划和市县规划要依据省发展规划编制,省级空间规划要根据省发展规划适时调整。
加强各级各类规划衔接。完善省级各类规划编制清单管理制度,报请省委、省政府批准的规划须与省发展规划进行衔接,确保省级各类规划与本规划在主要目标、发展方向、总体布局、重大政策、重大工程、风险防控等方面相协调。完善对市县规划的指导和衔接机制,市级发展规划须按程序报送省发展改革部门进行衔接,确保市县规划与上位规划、上级规划协同一致。统筹各级各类规划编制,精简数量、提高质量,根据地方实际建立完善市、县各类规划编制清单,避免交叉重复、增加基层负担。
第三节 健全规划实施机制
明确规划实施责任分工,做好监测评估,强化年度计划与发展规划衔接,健全规划动态调整机制。
落实规划实施责任。各市、各部门要根据职能分工,对约束性指标和公共服务、生态环保、安全保障等任务,强化责任分解落实;对预期性指标和产业发展、结构调整等任务,创造良好政策、体制和法治环境。省级国民经济和社会发展年度计划要滚动落实规划各项任务,将规划主要指标分解纳入年度计划指标体系并做好跨年度平衡。
加强规划实施监测评估和监督。开展规划实施动态监测、中期评估和总结评估,鼓励开展第三方评估,并依法向省人民代表大会常务委员会报告规划实施情况,自觉接受人大监督。发挥纪检监察机关和审计机关对推进规划实施的监督作用。强化规划权威性、严肃性,未经法定程序批准,不得随意调整更改。
第四节 强化政策和项目支撑
突出规划引领,构建各类政策与规划的协同机制,强化重大项目载体作用,有力保障规划实施。
强化政策协同保障。加强财政、货币政策协同,发挥好产业、价格、就业、消费、投资、贸易、区域、环保、监管等政策作用,确保各类政策同向发力,合理配置公共资源,积极引导社会资源。强化逆周期和跨周期调节,健全预期管理机制,强化政策实施效果评价。加强经济形势分析研判,强化政策研究储备。优化高质量发展综合绩效考核。
强化重大项目支撑。围绕国家和省的重大战略、重大生产力布局,梳理形成新质生产力发展、现代化基础设施体系、城乡融合发展、保障和改善民生、绿色低碳转型和重点领域安全保障等6个方面109个重大项目(工程包),按照接续推进、新建开工、前期工作和研究论证等四大类别推进实施。坚持项目跟着规划走、资金和要素跟着项目走、监管跟着项目和资金走,组织编制省重点项目年度计划,强化重大项目调度和协调,加快规划确定的重大工程项目审批核准,优先保障规划选址、用地用海和资金需求。
来源:南方+
广州日报新花城编辑:马俊贤