近日,番禺区教育局发布《2026年番禺区义务教育学校招生工作指引》,明确了公办、民办中小学招生报名时间、流程、注意事项等。具体内容如下:
申请入读公办小学
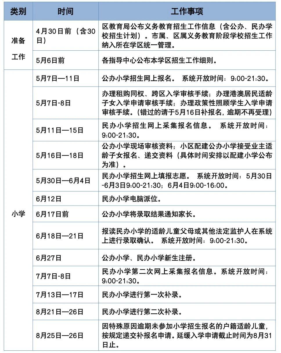
(一)5月7日—5月11日,具有广州市户籍的适龄儿童登录“广州市义务教育学校招生报名系统”网上报名,并根据报名系统提示,预约现场审核资料时间。系统每天开放时间:9:00—21:30。
(二)5月7日—5月8日,租购同权学生、跨区入学学生、广州市政策性照顾学生及港澳居民适龄子女向属地教育指导中心申请入读小学一年级(错过的请于5月16日补报名,逾期不再受理)。
(三)5月16日—5月18日,具有广州市户籍的适龄儿童按预约时间携带相关证明材料到预约学校参加现场资料审核。小区配建公办小学接受业主适龄子女现场报名(具体以配建小学公布的招生方案为准)。适龄儿童父母需提前打印夫妻名下不动产查册证明,通过手机现场查册并给审核人员查验。
(四)6月27日,公办小学注册。
申请入读民办小学
(一)5月11日—5月15日,登录“广州市义务教育学校招生报名系统”网上采集报名信息。系统开放时间:9:00—21:30。
(二)5月30日—6月4日,登录“广州市义务教育学校招生报名系统”填报志愿。系统开放时间:5月30日—6月3日9:00—21:30;6月4日9:00—16:00。
(三)6月12日,区教育局统一组织民办小学电脑抽签,抽签结果通过民办小学公布。
(四)6月18日—6月21日,登录“广州市义务教育学校招生报名系统”进行录取确认。系统开放时间:9:00—21:30。
(五)6月27日,民办小学注册。
(六)7月7日—7月8日,民办小学第二次网上采集报名信息:因特殊原因逾期未进行第一次网上采集报名信息的适龄儿童,可在系统进行第二次信息采集。系统开放时间:9:00—21:30。
(七)7月13日—7月17日、8月21日—8月26日,民办小学进行补录。
申请入读公办初中
(一)5月7日—5月8日,回番生、租购同权学生、跨区入学学生、广州市政策性照顾学生及港澳居民适龄子女向属地教育指导中心申请入读初中一年级(错过的请于5月16日补报名,逾期不再受理)。
(二)5月16日—5月18日,小区配建公办初中接受业主适龄子女现场报名(具体以配建初中公布的招生方案为准)。申请人父母需提前打印夫妻名下不动产查册证明,通过手机现场查册并给审核人员查验。
(三)6月5日前,完成公办初中电脑派位志愿填报、对口直升资料等核对工作。
(四)6月24日,公办初中学校录取学生,当天将录取结果通知家长
(五)7月4日,公办初中注册。
申请入读民办初中
(一)5月21日—5月25日,登录“广州市义务教育学校招生报名系统”网上采集报名信息。系统开放时间:9:00—21:30。
(二)6月13日—6月17日,登录“广州市义务教育学校招生报名系统”填报志愿。系统开放时间:6月13日—16日9:00—21:30;6月17日9:00—16:00。
(三)6月25日,区教育局统一组织民办初中电脑抽签,抽签结果通过民办初中公布。
(四)6月29日—7月1日,登录“广州市义务教育学校招生报名系统”进行录取确认。系统开放时间:9:00—21:30。
(五)7月4日,民办初中注册。
(六)7月15日—7月16日,民办初中第二次网上采集报名信息:因特殊原因逾期未进行第一次网上采集报名信息的小学应届毕业生,可在系统进行第二次信息采集。系统开放时间:9:00—21:30。
(七)7月17日—7月21日、8月21日—8月26日,民办初中进行补录。
积分申请入学
(一)5月8日—5月14日,番禺区积分制入学申请网上报名。系统开放时间:5月8日9:00—5月14日17:00。
(二)5月27日—5月29日,积分制审核结果确认,申请人签署、锁定积分结果。系统开放时间:5月27日9:00—5月29日17:00。
(三)6月15日—6月18日,登录网上申请系统填报拟入读学校志愿(小学、初中同步)。系统开放时间:6月15日9:00—6月18日17:00。
(四)6月23日—6月25日,如有积分剩余学位,系统接受落选的申请人第二次补填志愿。
(五)6月26日,锁定积分学位分配结果,派发拟录取通知书(小学、初中同步)。
注意事项
(一)由于特殊原因逾期未参加公办小学、公办初中招生报名的户籍适龄儿童少年,请于8月25日—8月26日到户籍地教育指导中心递交补报名申请(具体时间以教育指导中心通知为准)。适龄儿童少年因身体状况需要延迟入学的,可向户籍地教育指导中心申请延迟入学,延缓入学申请截止时间为8月31日。
(二)各义务教育阶段民办学校原则上面向本区生源进行招生,无寄宿条件的民办学校不得跨区招生。本区生源的界定依据为:穗籍学生,以其户籍,或其小学毕业学籍界定属地区;非穗籍学生,以其本人或父母(或其他法定监护人)其中一方的《广东省居住证》(或具同等功能和效力的其他有效证件)地址,或其小学毕业学籍界定属地区。
(三)适龄儿童少年家长可通过“穗好办”App查询名下不动产登记情况,查询结果教育部门予以确认。
(四)近几年,不法之徒借招生入学之机诈骗市民的案件常有发生,如培训机构承诺小孩通过参加培训班保证入读指定学校、机构或个人承诺缴纳一定财物保证入读指定学校等,导致被诈骗市民不但损失财物,而且耽误了小孩入学事宜。在此,番禺区教育局呼吁广大家长:义务教育阶段学校招生是教育行政部门负责开展的,无论是公办还是民办学校,必须遵守教育行政部门的招生政策和招生纪律,如市民发现上述利用招生入学进行诈骗的现象,请不要盲目相信,并及时报警处理。
(五)请各位家长遵纪守法,确保提供的申请入学资料真实有效。如发现申请资料弄虚作假,将取消录取资格,情节严重的将报警处理。
广州市番禺区2026年义务教育阶段
学校招生工作日程安排


备注:如需调整时间的,将另行通知,请密切关注“广州番禺教育”微信公众号发布的招生信息。
番禺区教育局及
各教育指导中心联系方式

文/广州日报新花城记者:魏丽娜 通讯员:番教宣
广州日报新花城编辑:李津