4月20日,《佛山市住房和城乡建设局关于组织开展首批商品住房“以旧换新”工作的通知》(以下简称《通知》)正式发布,推动房地产市场从“单边买卖”向“存量—增量良性循环”转变,更好地满足人民群众对改善居住条件、提升生活品质的愿望,实现市民、企业、市场的多方共赢。
引入多家房地产企业共同参与
2025年6月,广东省政府办公厅印发的《广东省促进经济持续向好服务做强国内大循环工作方案》明确提出,推进住房“以旧换新”,加快推进二手房跨行“带押过户”。佛山商品房销售面积常年位居全省前列,虽已实现“住有所居”,但许多家庭在向“住好房”升级的过程中,仍面临“卖旧买新”的困境——成交周期长、资金腾挪风险高等实际阻碍。
市场数据显示,2025年佛山二手房成交面积占比约为63.2%,标志着楼市已步入“存量时代”。
典型的置换流程通常为“先卖后买”。然而,存量房的流通效率远不及新房,若想将旧房卖出理想价格,往往需承受漫长的挂牌周期;若要快速变现,则不得不折价出售,从而削弱购买新房的资金能力。更关键的是,一旦为新房支付定金后旧房交易生变,购房者将面临资金链断裂与违约风险。
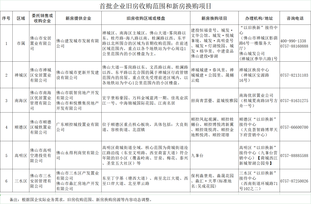
佛山“以旧换新”政策的创新之处,在于引入多家房地产企业(以下简称“房企”)共同参与:佛山安居、禅城安居、南海优居、顺德城铁、高明空港建设、三水安居等作为收购主体;佛山城发、佛山城市更新、佛山联智、和悦雅集、顺控城投、永得利商贸、三水产发、淼汇房地产等房企则提供新房房源。该模式通过协商确定旧房价值,设置“解约保护期”,避免盲目压价,从而打通“卖旧买新”闭环,发挥市场稳定器作用。
公积金上浮20%与税收补贴的叠加支持
佛山“以旧换新”政策既提升了二手房交易便利性,也为市民提供了可量化的政策红利,切实减轻了换房焦虑。
首先,直接降低购房成本。住房公积金贷款最高额度上浮20%。以原本最高可贷100万元的家庭为例,新政下最高可贷120万元,这多出的20万元低利率资金能直接减轻月供压力。
其次,减轻个人所得税负担。即日起至2027年12月31日期间,出售旧房并在一年内购买新房的家庭,符合条件者可享受个人所得税退税优惠,延续了国家现行政策。
再次,强化交易安全保障。《通知》设置了不低于90天的“解约保护期”,若旧房未售出,市民可无条件解除新房认购并拿回定金,有效规避“钱房两空”风险。
此外,《通知》也明确了对参与房企的支持。鼓励企业提供核心地段优质房源,从供需两端协同推动置换流程顺利开展。在金融政策方面,为收房企业提供专属商业贷款支持,进一步减轻企业经营压力,增强资金流动性。
三种模式,让你换得最划算
理解了红利,关键是如何落地。佛山“以旧换新”提供了多种“工具”,让市民可以根据自身对资金、时间和价格的预期,定制专属的置换方案。
模式一:委托销售。适合不急于套现、希望更高收益的市民。将旧房委托给房企或合作中介挂牌,并锁定其新房、缴纳定金。协议设有不少于90天的“解约保护期”,期内房企优先协助售房。若旧房以理想价格售出,则流程继续;否则可无条件解约、收回定金,实现零风险。该模式相当于获得一个附带销售渠道和“权益保护”的做法,以低成本锁定新房选择权。
模式二:收购转售。适合追求确定性、希望快速回笼资金的市民。房企直接协商收购旧房,房款可直接用于购买该房企或其他指定新房。此模式速度最快、确定性最强,彻底化解“卖不掉”的焦虑,快速锁定置换资金。房企充当“即时买家”和信用中介,提供确定的退出通道与资金过桥。
模式三:收购盘活。由房企收购存量旧房,改造后转为保障性租赁住房或人才房等,丰富政策多元性,扩大覆盖范围,增强市场灵活性。
行动路径:
1.确认范围。核实旧房是否在房企收购范围内(如禅城、南海主城区部分区域及地铁站周边1公里)。
2.选择路径。根据自身对资金确定性和时间的要求,选择合适的模式。
3.锁定新房。在房企提供的换购房源清单中挑选,并享受利用公积金上浮额度等政策。
通知原文▼
佛山市住房和城乡建设局关于组织开展首批商品住房“以旧换新”工作的通知
各区住房城乡建设和水务局,各有关单位、市民:
为更好地满足居民刚性和改善性住房需求,进一步促进我市房地产市场平稳健康发展,经市政府同意,现就开展首批商品住房“以旧换新”通知如下:
一、参与对象
(一)有意愿出售旧房(商品住房)并购买新建商品房的居民个人(下称“换房人”)。
(二)有意愿参加且具备住房租赁和房地产开发相关资质或业务的房地产企业(具体参与企业见附件)。
二、参与条件
(一)换房人旧房位于参与企业发布的收购范围内(具体范围见附件)。
(二)旧房原则上为2000年1月1日以后竣工备案的成套商品住宅(不含自建住房、商业、办公、公寓等非住宅性质房屋)。
(三)房屋权证齐全、产权清晰,不存在影响交易过户的任何情形,不存在除银行按揭贷款抵押以外的任何权利负担。
三、实施模式
(一)委托销售。换房人与房地产企业参照市场评估价协商确定挂牌价格,签订委托协议挂牌出售,并选购该房地产企业所开发的新房项目。换房人选定具体新房房源后签订认购协议并缴纳定金,认购协议中设定不少于90天的“解约保护期”。在“解约保护期”内旧房未成功转售的,换房人可与房地产企业解除认购协议,无需承担违约责任,房地产企业应无条件退还定金。
(二)收购转售。房地产企业按照市场化原则,参照市场评估价与换房人协商确定收购价格,收购后进行二次销售或重新装修后销售。
(三)收购盘活。房地产企业收购换房人的商品住房符合有关政策要求的,可用作保障性租赁住房、人才房,也可通过装修改造用作市场化租赁住房、旅居房、机关单位租赁房等。
四、支持措施
(一)个人所得税退税。即日起至2027年12月31日期间,对参加“以旧换新”活动的换房人,出售旧房并在1年内购买新建商品房,符合相关个人换购住房退税政策的,对其出售旧房已缴纳的个人所得税予以退税优惠。
(二)住房公积金贷款额度上浮。参与“以旧换新”活动的换房人,住房公积金贷款最高额度可上浮不超过20%。
(三)住房公积金“带押过户”。支持旧房购买人办理二手房住房公积金贷款“带押过户”业务,允许使用买方住房公积金贷款偿还卖方住房公积金贷款。
(四)优质房源及置换专属优惠。鼓励参与房地产企业提供更多优质项目及房源参与“以旧换新”活动,并为换房人提供新房购置专属优惠,具体优惠方式以各企业公布的公告为准。
(五)中介优先推介等服务。参与企业直接提供中介服务的,鼓励减免相关费用,并优先推介换房人旧房。
五、办理流程
(一)个人报名登记。换房人向参与企业进行报名登记,参与企业对置换旧房基本条件进行审核。
(二)双方洽谈房屋。参与企业实地查验旧房基本情况,与换房人洽谈确认旧房收购价格,换房人选定新房意向房源。
(三)签订有关协议。换房人与参与企业协商一致后,签订旧房收购、新房认购协议,并缴纳新房定金。
(四)办理房屋过户。换房人与旧房购买人或者参与企业签订二手房买卖合同,办理旧房过户手续,与参与企业签订新房买卖合同。
六、其他事项
(一)换房人应仔细阅读并充分理解各参与企业公布的具体实施内容、认购协议及相关法律文件,并与参与企业充分沟通,各相关企业联系电话和地址请详见附件。
(二)市、区住房城乡建设部门指导监督“以旧换新”活动实施,保障换房人合法权益,涉及有关投诉、建议,可向属地住房城乡建设部门反映。
(三)旧房收购范围、新房换购房源等内容,根据参与企业业务需求动态调整,由市住房城乡建设局统一对外发布。
(四)未尽事宜,由市住房城乡建设局负责解释。
附件:首批企业旧房收购范围和新房换购项目

佛山市住房和城乡建设局
2026年4月20日
文/广州日报新花城记者:黄健源 通讯员:佛建宣
广州日报新花城编辑:罗林