2024年初,黄埔街道面临着“捉襟见肘”的问题:辖区常住人口近7万,6至18岁未成年人逾8000人,但7所中小学仅有7名兼职心理老师。黄埔街道当即开展摸排,发现28名未成年人有较为严重的心理和情绪问题。
“必须让孩子们有个能说话、敢说话的地方!”2024年5月,在街道党工委的推动下,首个“小树洞”信箱在辖内荔园小学落地试点。这个小小的信箱,意外地成了孩子们的“解忧杂货铺”,短短数月便收到来信200余封。同年11月,借《广州市中小学生心理健康促进条例》实施的东风,在黄埔区委社会工作部、区委政法委、区教育局、区妇联等多部门指导下,“同心小树洞”项目在辖内7所中小学全面铺开,一张“家校社共育”的心理健康防护网就此织就。

为解决专业回信力量不足的难题,黄埔街道干部职工、学校校长带头认领回信任务,统筹辖内有心理资质的志愿者热心参与,同时与华南师范大学心理学院长期协作,由攸佳宁教授带队,10余名硕博研究生作为专业骨干力量参与回信,组建起约85人的回信团队,确保每一封来信都能得到专业、温暖的回复。

一项机制,一次生命托举
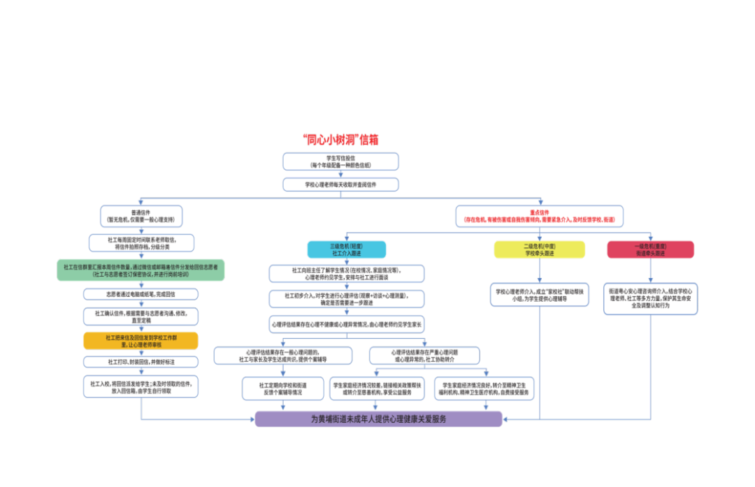
项目构建了严密的四级风险筛查机制,学校心理教师每日筛查信件,将信件风险等级分为普通、轻度、中度、紧急四类:普通信件由志愿者一周内回复,做好情绪安抚和正面引导;一旦发现涉及极端情况,当即启动紧急介入机制,由班主任、心理教师和专业社工组成“三人小组”,第一时间对接学生、开展专业疏导,后续联动家校社力量持续跟进,确保风险有效化解。

例如,小学生“小星辰”因学业压力和家庭关系等问题一度陷入情绪低谷,工作人员在收到来信后第一时间组织专业力量介入,通过持续的回信疏导、家庭访谈与面对面心理支持,帮助她逐步走出阴霾。令人欣慰的是,“小星辰”后来再次提笔,在信中写道:“我现在好多了,谢谢你们没有放弃我。”从危机初现到重回阳光,这正是“同心小树洞”为青少年心理健康筑起的一道“生命防护墙”。
一次次的托举见证了服务的成效,项目实施以来,成功干预重大心理危机39起,辖区内未发生任何1起因心理问题导致的未成年人恶性事件。截至目前,“同心小树洞”累计收信1820封,回复率100%,累计协调解决各类成长烦恼1440个,牢牢守住了青少年心理“安全底线”。
一座桥梁,一条创新路径
“同心小树洞”不仅是一个倾诉平台,更是一场政府主导下的多元共治生动实践。
守护青少年心理健康需要专业的心理辅导以及长期帮扶,面对经费缺口问题,黄埔街道积极打通合作链路,撬动社会资源广泛参与。发动爱心企业采用“一个党支部结对帮扶一个孩子”模式,由结对单位提供资金支持。链接2家专业心理咨询机构,为困难家庭子女提供优惠服务。街道“粤心安”提供兜底保障,目前辖内最需帮扶的青少年已全部得到保障。

此外,2025年开学季,黄埔街将项目升级为融合临床级AI技术的“乐元驿站”。多模态AI智能心理舱能识别焦虑、抑郁等情绪信号,通过对话、互动提供即时心理疏导;基于标准算法和ACT疗法,为高频问题生成个性化疗愈方案;发现高危个案自动转介,形成“AI筛查—人工跟进”闭环。


为从源头解决问题,黄埔街道积极构建“家庭—学校—社区”协同共育的支持体系。一方面,街道推动“同心共育”家庭教育大篷车进社区,开设“家长充电站”,邀请教育专家、心理名师为家长提供科学养育指导;另一方面,组织开展学生心理赋能团体辅导,并同步关注与疏导教师的职业压力,着力营造全员参与、全程关怀、全方位支持的育人生态。
“它不仅是一座沟通的桥梁,更是一道防线,让那些不敢发声的孩子被看见、被听见。”黄埔街道党工委主要领导表示,未来将持续深化这一模式,汇聚更多社会暖流。
从手写的纸质信笺到智能的AI交互,从被动倾听的“树洞”到主动预警的“前哨”,黄埔街道用爱与科技编织的这张心灵防护网,正稳稳托起未成年人的明天。
【记者 李龙 通讯员 魏世嵘】
【编辑 郑少山】