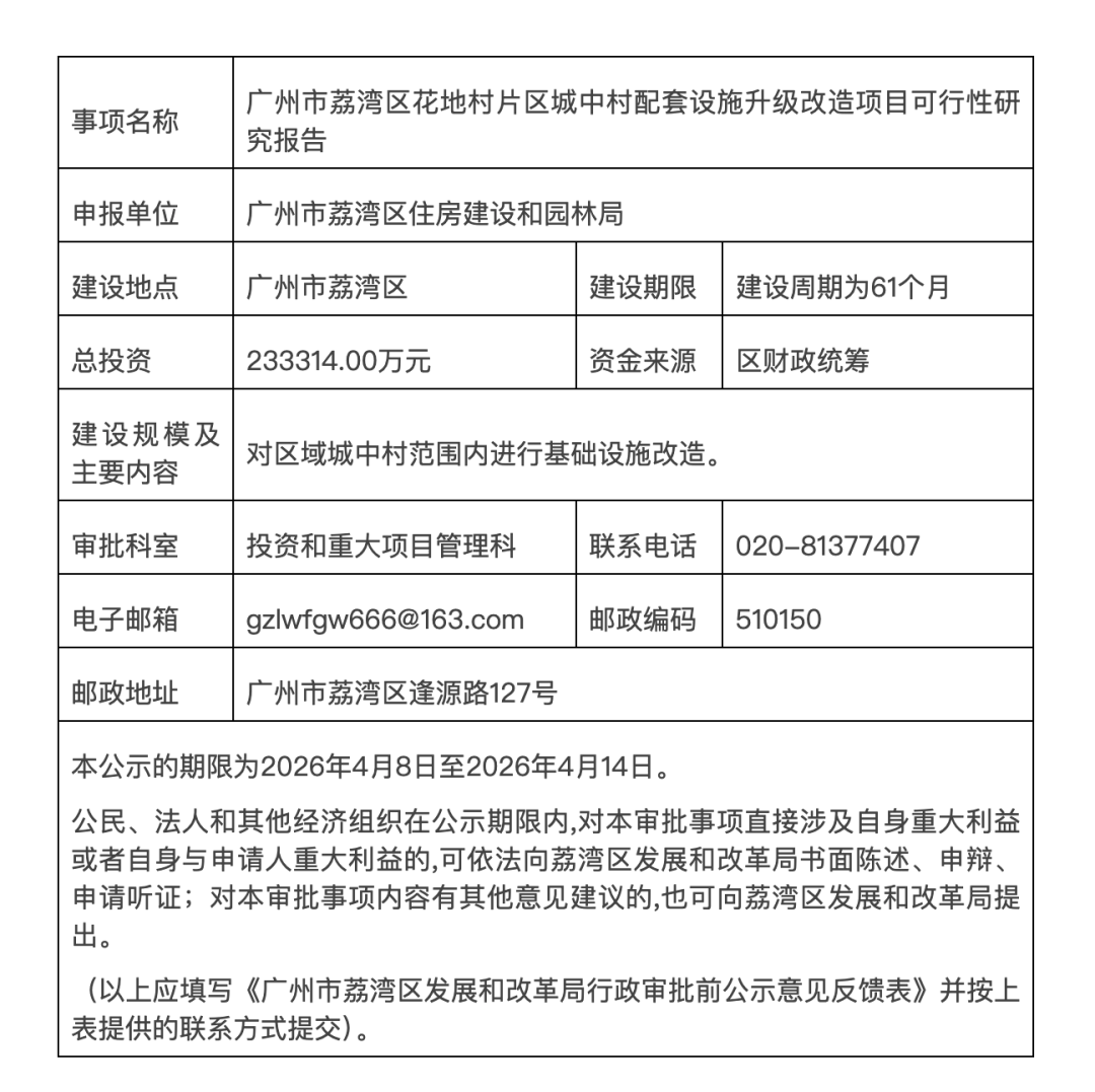
4月8日,广州荔湾区公布花地村片区城中村配套设施升级改造项目可行性研究报告审批前公示表,荔湾拟投资23.3314亿元对花地村城中村范围内进行基础设施改造,资金来源为区财政统筹,建设周期为61个月。

随后一天的4月9日,荔湾发布花地街道中市社区、民治社区两个社区微改造项目历史文化遗产调查评估工作编制服务询比公告。两则公告透露,荔湾拟投入2500万元区财政资金对中市社区项目范围进行微改造,拟投入3500万元区财政资金对民治社区项目范围进行微改造。
中市社区微改造项目改造范围为东临冲口街兄弟园社区、西临民治社区、北至芳村大道、南至花蕾东路,建筑面积7.98万平方米,建筑栋数203栋,项目改造内容包括楼道修缮、楼栋“三线”、楼栋消防设施、楼栋排水设施等基础类改造,小区公共空间、小区照明设施等完善类改造,海绵城市建设、公共服务设施等提升类改造。(具体实施范围以最终相关部门批复为准。)
民治社区微改造项目范围为南起花蕾路、北至芳村大道中,东与中市社区相邻、西靠花地大道北,建筑面积19万平方米,建筑栋数856栋,项目改造内容包括建筑本体共用部分及小区公共部分,其中基础类项目23项,完善类项目9项,提升类项目2项。改造内容包括维修或更换楼栋门、更换楼道照明、楼道修缮、规范楼道三线、维修化粪池、地面铺装、修缮围墙、“三线”整治、改造小区公共空间等。(具体实施范围以最终相关部门批复为准。)
此前,荔湾已陆续启动花地街道怡芳苑社区微改造项目及明心路社区、小策社区居住区宜居改造项目的前期工作。据了解,荔湾拟投入3139万元区财政资金开展怡芳苑社区微改造项目,改造范围为东至永乐路(不含永乐路),南至荣兴路,西至东漖北路,北至永乐路(不含永乐路),改造面积约4.3公顷,改造建筑面积约12万平方米,总户数约1046户;拟投入4999.95万元区财政资金开展明心路社区、小策社区居住区宜居改造项目,涉及明心路社区、小策社区、大策社区三个社区。
当下,荔湾白鹅潭商务区正在进行大开发、大建设。花地地处白鹅潭核心区域,仍存留旧村、旧小区、旧楼宇。截至目前,荔湾已启动花地村片区城中村配套设施升级改造项目,中市社区微改造项目,民治社区微改造项目,怡芳苑社区微改造项目,明心路社区、小策社区居住区宜居改造项目共5个项目的前期工作,5个项目拟投入区财政资金超24.7亿元。
文/广州日报新花城记者:吴多
广州日报新花城编辑:汤南