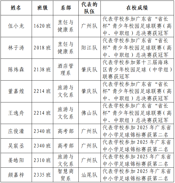
2026年广东省城市足球超级联赛(以下简称“粤超”)即将开赛。记者获悉,在这项覆盖全省21个地市的群众足球盛事中,广州市旅游商务职业学校9名学子成功入选,分别代表广州、阳江、肇庆、佛山、汕尾五支队伍出战。

这9名学生中,有往届毕业生5人、在校生4人,均为学校足球梯队培养出的优秀选手,分别来自烹饪与健康系、酒店管理系等多个专业系部,实现了跨专业、跨年级的足球人才输出。往届生伍小龙、林子涛等曾斩获广东省“省长杯”青少年校园足球联赛总决赛冠军;在校生庄俊濠、颜嘉梓等则在2025年广东省中小学足球锦标赛中夺得亚军。
据悉,该校深耕体教融合,将足球教育融入校园文化建设,搭建起“日常训练+校内联赛+省级参赛”的人才培养体系,注重学生足球技能与综合素养的双重提升,让足球运动成为学生成长的动力。学校有关负责人表示,未来,学校将持续深化足球特色教育,完善人才培养机制,为校园足球发展注入更多活力,让更多学子在绿茵赛场上跑出属于自己的精彩赛道。
文/广州日报新花城记者:曾俊 通讯员:陈启和、王丽莎
广州日报新花城编辑:何雪华