连日来,慈善家陈光标将原本计划捐赠给张雪的劳斯莱斯豪车折现为1000万元捐献给北京嫣然天使儿童医院一事引发社会高度关注。此前,北京嫣然天使儿童医院在接受本报记者采访时也曾表示,医院创始人李亚鹏会在今后的直播中做出回应。在2026年4月9日晚的直播中,李亚鹏针对陈光标向北京嫣然天使儿童医院捐赠1000万元一事作出回应。李亚鹏在直播中表示,陈光标捐赠的1000万元已实际到账,强调“标哥的钱是真金白银捐了1000万元”,并向陈光标表示感谢。“我也看到了李亚鹏在直播间中对我的捐款表示感谢,身边的人也转发给我了,我感到很开心,很欣慰。”陈光标4月9日晚间告诉本报记者。
针对网上关于捐款限定用途的传言,李亚鹏澄清,该笔款项未设限制,可用于医院运营、患儿救助、支付房租及其他非限定性支出,全力支持医院的日常运营和发展。李亚鹏对陈光标的善举表示感谢,肯定其对嫣然天使儿童医院的支持,认为这是对慈善事业的积极贡献。

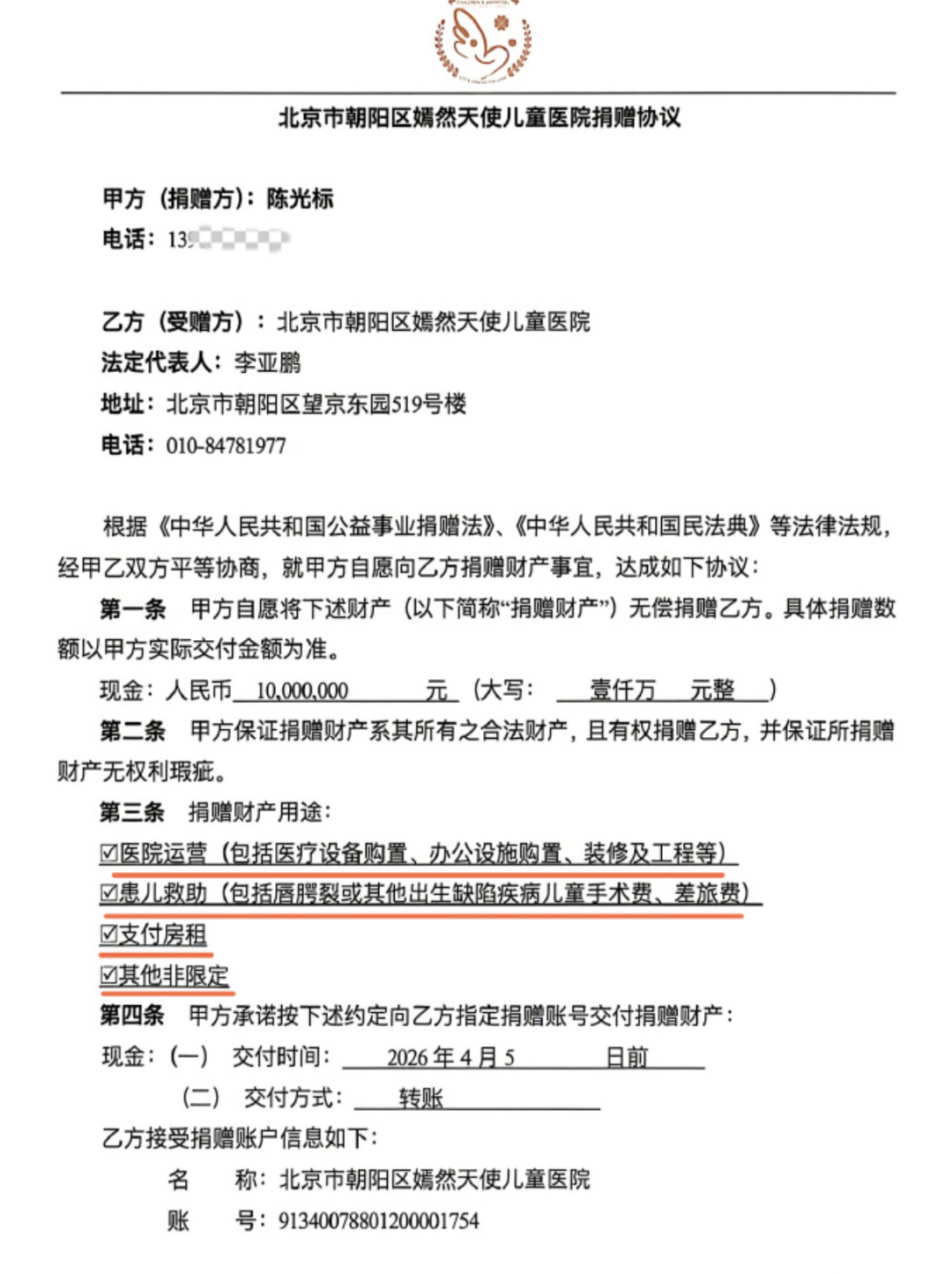
陈光标的捐款发票

“我和亚鹏说得非常清楚,这笔钱可以买设备,可以建房子,可以修病房,可以作为房租、也可以直接补贴手术费,只要确切帮助嫣然的生存和发展,怎么有效怎么用。我不需要医院在墙上挂我的名字。我需要的是,那间手术室里面能多做一些手术,多几个孩子能早一天做上手术。具体用途就让医院根据需求去安排。我不搞硬性指定。慈善不是控制。因为我无条件地信任他。”陈光标说。
与此同时,陈光标还向本报记者提供了一张其捐款1000万元的发票,陈光标表示,捐款没有限定用途。
文/广州日报新花城记者:肖欢欢
图/陈光标提供
视频/广州日报新花城记者:肖欢欢
广州日报新花城编辑:张丹