关闭引导
即日起,横琴“澳门单牌车北上”免担保!
2026-04-03 11:12:38
广州日报新花城

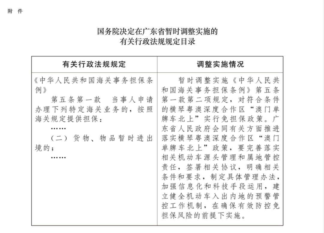
4月2日,中国政府网发布《国务院关于同意在广东省暂时调整实施有关行政法规规定的批复》。根据《批复》,即日起,对符合条件的横琴粤澳深度合作区“澳门单牌车北上”实行免担保政策。

文、图/广州日报新花城记者:陈治家、谢英君
广州日报新花城编辑:黎慧莹

@新花城 版权所有 转载需经授权