2026年广州市花都区来穗人员
随迁子女入读义务教育
阶段学校
工作指引
根据《中华人民共和国义务教育法》《居住证暂行条例》《广东省流动人口服务管理条例》《广州市人民政府关于印发广州市来穗人员积分制服务管理规定的通知》(穗府规〔2021〕7号)《广州市教育局 广州市来穗人员服务管理局关于做好来穗人员随迁子女接受义务教育工作的通知》(穗教规字〔2023〕4号)等法律法规及相关政策文件精神,为进一步做好花都区来穗人员随迁子女(以下简称“随迁子女”)入读义务教育阶段学校工作,现就其入学工作指引如下:

一、总体要求
深入推进“两为主、两纳入、以居住证为主要依据”的随迁子女义务教育入学政策,坚持以公办学校为主安排随迁子女就学,公办学校学位不足时,通过购买民办学校学位服务等方式安排随迁子女入学。

二、保障机制
区人力资源社会保障局负责受理来穗人员为其随迁子女申请积分制入学,计算得分并公示得分结果,配合区教育局分配学位。区教育局牵头制定辖区内各义务教育阶段学校的招生计划,确定购买学位的民办学校;按照积分制入学申请人的得分,以免试原则安排学位。

三、入学途径
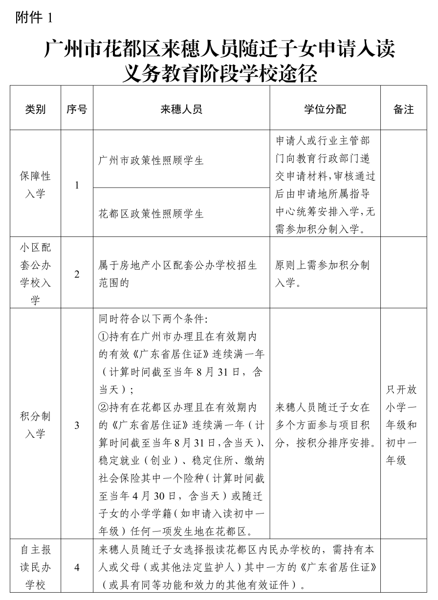
根据《中华人民共和国义务教育法》相关规定,花都区每年在保障本地户籍适龄儿童、少年入读公办义务教育学校后,做好随迁子女接受义务教育工作。随迁子女需在花都区接受义务教育的,其监护人可按照“多渠道、分步骤”的原则,依据自身实际情况选择以下适合的途径接受义务教育(见附件1):
(一)保障性入学。符合广州市义务教育阶段政策性照顾条件的随迁子女,以及符合本区保障安排学位条件的随迁子女,由区教育局以公办学校为主统筹安排学位,市、区政策性照顾具体类型和条件参照当年《广州市花都区义务教育学校招生工作方案》及相关文件。
申请人持有关材料向属地教育指导中心申请入学,报名时间、地点和其他事项详见当年发布在花都区人民政府门户网站或“广州花都教育”微信公众号的最新招生公告,审核通过后由属地教育指导中心统筹安排入读公办学校。
(二)小区配套公办学校入学。属于小区配套公办学校招生范围的,可参照《花都区小区配套公办学校学位分配办法》申请入学,但会存在供需矛盾,原则上需参加积分制入学。
(三)积分制入学。对于不符合“保障性入学”条件的随迁子女,父或母(含其他法定监护人、适龄子女本人)持有广州市有效《广东省居住证》满一年、申请积分制服务管理完成积分核定的,父、母或其他法定监护人可通过积分制入学的方式为随迁子女申请报读小学一年级或初中一年级,我区为达到当年规定分值条件者(见附件2)安排公办学位(含政府购买民办义务教育学位)。具体实施细则如下:
1.积分制入学条件
来穗人员为随迁子女申请花都区积分制入学需同时符合以下两个条件:
①持有在广州市办理且在有效期内的《广东省居住证》连续满一年(计算时间截至当年8月31日,含当天);
②持有在花都区办理且在有效期内的《广东省居住证》连续满一年(计算时间截至当年8月31日,含当天)、稳定就业(创业)、稳定住所、缴纳社会保险其中一个险种(计算时间截至当年4月30日,含当天)或随迁子女的小学学籍(如申请入读初中一年级)任何一项发生地在花都区。
根据《广州市献血管理规定》等有关文件要求,对履行社会责任积极参与防范危害公共安全人员,在同等条件下优先保障其子女入学。
2.积分制入学申请年级
随迁子女积分制入学只开放小学一年级和初中一年级的入学申请。截至当年8月31日(含当天)年满6周岁、未读过小学一年级、未建立全国学籍的来穗人员随迁子女可申请小学一年级积分制入学。当年8月31日(含当天)年满7周岁或以上的随迁子女申请入读小学一年级,监护人不需提供延缓入学材料。申请初中一年级学位的来穗人员随迁子女,应为当年的小学应届毕业生。
3.积分制入学申请时间
2026年花都区申请积分制入学流程(见附件3)如下:
(1)花都区积分制入学申请前,登录“广州市来穗人员积分制服务管理信息系统”(以下简称“信息系统”,网址:https://gzlss.rsj.gz.gov.cn/bjfpublic/#/login),提交积分申请或提出积分调整、积分异议,并到居住证所属镇街积分制窗口提交原件(见附件4)。
(2)5月22日前,登录“信息系统”进行积分确认。确认积分不等同于完成积分制入学报名。
(3)5月22日9:00—5月29日17:00,登录“信息系统”点击“积分制入学申请”模块选择花都区,跳转到“花都区来穗人员随迁子女积分制入学系统”注册花都区积分制入学账号,填报相关信息。
(4)6月15日—22日,公示积分制入学申请人积分和排名。6月26日公布可提供学位。
(5)6月27日9:00—6月29日17:00,登录“信息系统”填报志愿。
(6)7月2日,公布录取结果。7月4日,前往拟录取学校报到注册。
4.积分制入学电脑派位
区教育局公布全区当年可提供小学一年级和初中一年级学位的学校名称及学位数,供申请人填报入学志愿。申请人申请积分制入学时可选择花都城区(4个街道)或6个镇其中之一作为申请入学地,在填报志愿时仅可在选定的入学地内填报1—4个志愿学校。根据入学申请人最终所得积分高低排序安排学位。若出现入学申请人积分相同的,在我市累计(连续)办理有效居住证天数多的排前;如再相同,在本市缴纳社会医疗保险月份数多的排前。凡经两轮排名后排序相同,作并列排名处理。凡并列排名者具有同等积分制入学资格。持花都区有效《广东省居住证》连续每满一年加10分,最多加30分。排名规则的居住证天数及居住证加分年限计算时间截至当年4月30日(含当天)。
5.注意事项
(1)凡不按照本指引公布的时间进行网上报名、填报志愿、报到注册的,均视作放弃资格,区人力资源社会保障局不再接受其积分制入学申请,区教育局不再为其安排学校学位。
(2)按积分排序获得学位的,须按时前往拟录取学校报到注册,提交相关资料供学校审核;若以配偶方进行入学申请,监护人报到注册时必须提供结婚证和身份证,否则不予受理。
前往拟录取学校报到注册需提交以下材料:
①入学人和申请人身份证(若入学人未办理身份证,户口簿上有身份证号码即可)、户口簿、入学人出生证,如申请人因事不能前往报到注册,可由配偶或其他法定监护人携带身份证、户口本、结婚证等关系证明办理。
②申请入读初中一年级的,须提交目前在读小学六年级的国网学籍信息表,经在读学校盖章,现场查验审核收取。
(3)申请人需保证所填信息真实有效,报到注册时提供相关证件原件进行核验,提交证件复印件,否则申请人积分项无效。
(4)为保障招生公平有序,来穗人员申请保障性入学及积分制入学仅限择一申报。如同时申请保障性入学和积分制入学的,在积分制入学派位前将进行查重,原则上按保障性入学优先录取。
(四)自主报读民办学校。对于不符合保障性入学条件和积分制入学条件的来穗人员随迁子女,可自主申请报读民办义务教育学校。来穗人员随迁子女选择报读花都区内民办学校的,需凭本人或父母(或其他法定监护人)其中一方的《广东省居住证》(或具有同等功能和效力的其他有效证件)进行网上报名。招生报名人数大于招生计划的民办学校,由区教育局统一组织电脑派位确定录取资格。具体招生要求按本区当年义务教育学校招生方案执行。

四、重要声明
来穗人员申请积分制入学,均为个人自愿行为。可提供学位不能确保满足所有获得积分者入读义务教育学校的需求。
对于提供虚假材料、扰乱正常积分制入学秩序的,广州市花都区教育局和广州市花都区人力资源和社会保障局将其列入本区积分制入学失信名单。
本工作指引解释权属广州市花都区教育局和广州市花都区人力资源和社会保障局,如遇国家、省、市重大政策调整,根据实际评估修订。
附 件
1.广州市花都区来穗人员随迁子女申请入读义务教育阶段学校途径
2.广州市花都区积分制入学分值表
3.广州市花都区申请积分制入学流程图
4.各镇(街)积分制服务管理部门、区教育行政部门和区职能部门地址及咨询电话






扫描二维码查看附件高清版
来源:广州花都教育
编辑:花无缺