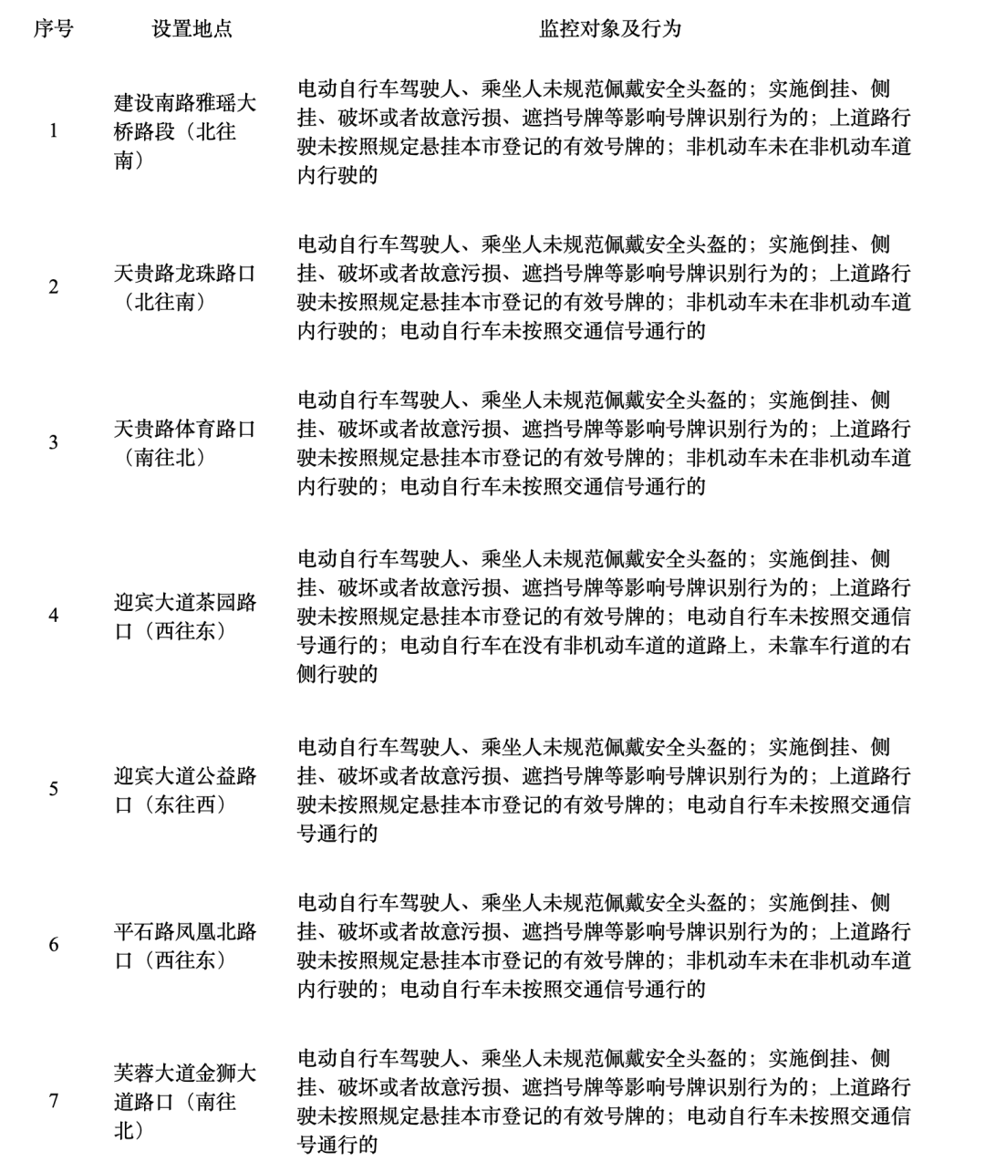
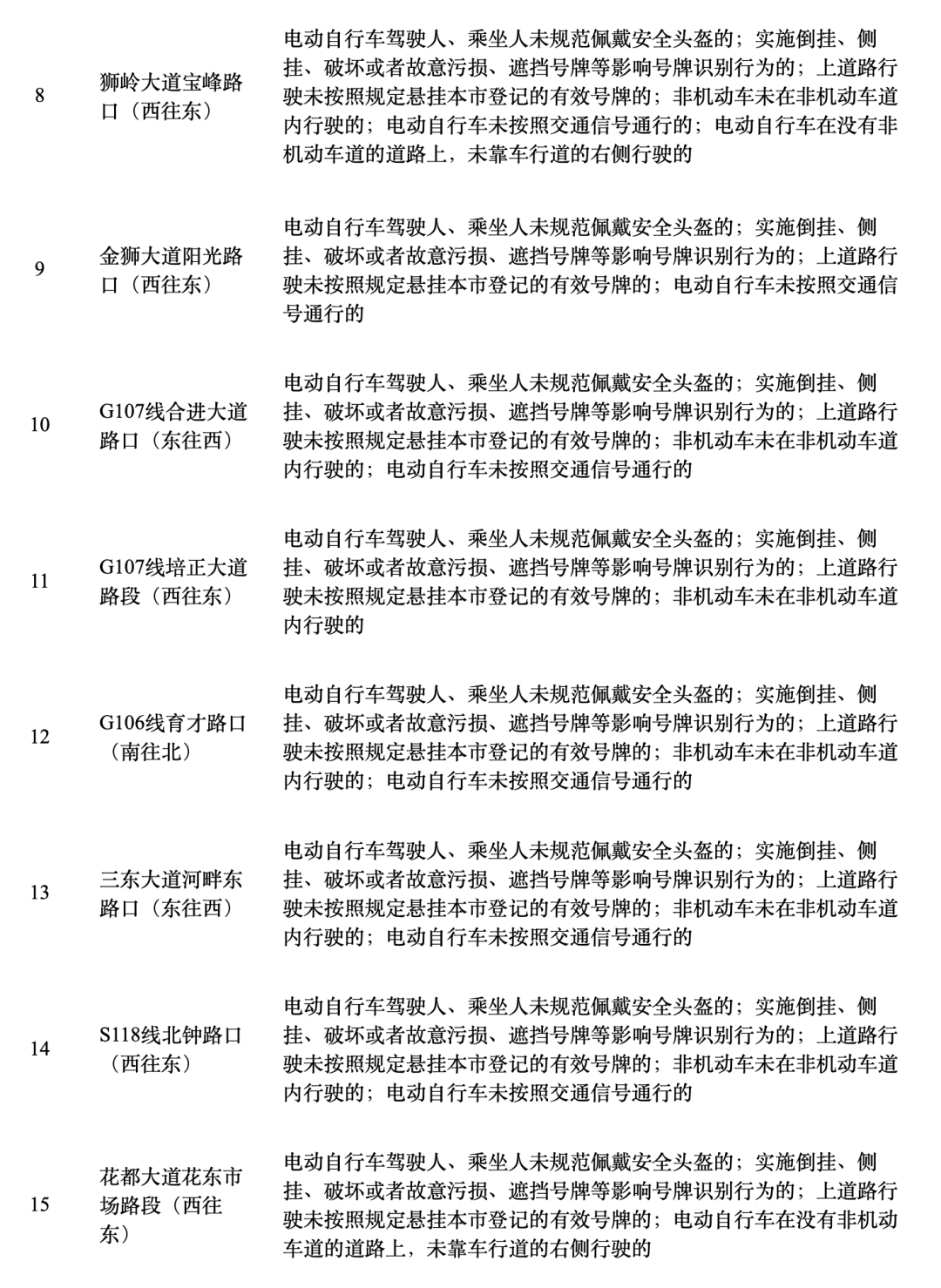
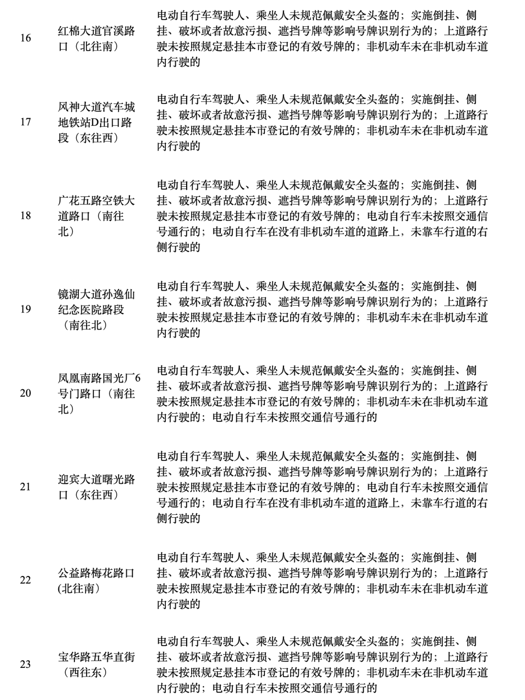
记者3月27日从广州花都警方获悉,为进一步加强辖区道路交通安全管理,规范道路交通秩序,保障人民群众的生命财产安全,交管部门新增了23套交通技术监控设备。交管部门将依法对有交通违法行为的车辆进行拍摄取证并予以执法,请广大驾驶人守法出行、安全驾驶。




文/广州日报新花城记者:张丹羊 通讯员:花公宣
图/广州日报新花城记者:邱伟荣 通讯员:交宣
广州日报新花城编辑:李琳
记者3月27日从广州花都警方获悉,为进一步加强辖区道路交通安全管理,规范道路交通秩序,保障人民群众的生命财产安全,交管部门新增了23套交通技术监控设备。交管部门将依法对有交通违法行为的车辆进行拍摄取证并予以执法,请广大驾驶人守法出行、安全驾驶。




文/广州日报新花城记者:张丹羊 通讯员:花公宣
图/广州日报新花城记者:邱伟荣 通讯员:交宣
广州日报新花城编辑:李琳