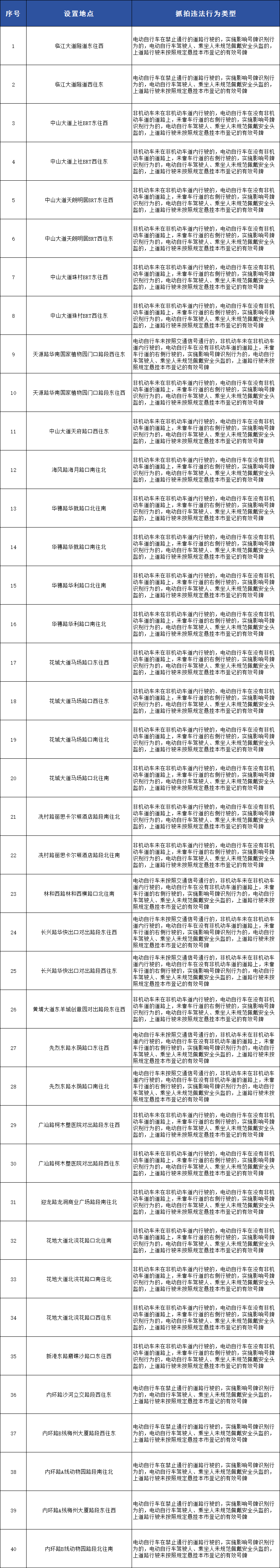
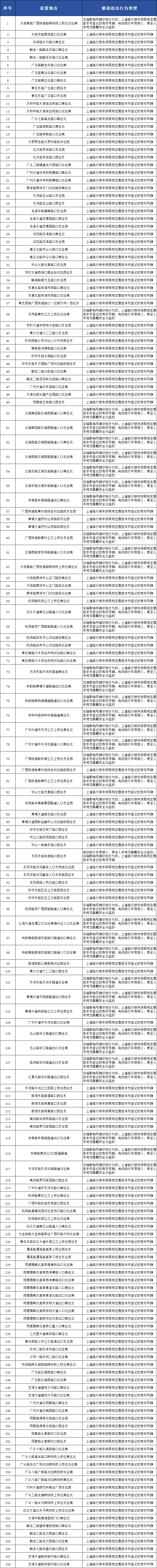
记者3月24日从公安机关交通管理部门获悉,广州交警在“临江大道隧道东往西”等路段新增电动自行车交通违法行为抓拍取证点位40个。此外,在已经公示的电动自行车交通违法行为取证执法点位中,广州交警对“大观南路广园快速路跨线桥上桥位北往南”等168个点位新增抓拍违法行为。

广州交警表示,下一步将根据实际情况对点位进行动态调整。请广大交通参与者自觉遵守道路交通法律法规,确保安全出行。
◼︎电动自行车交通违法行为抓拍取证新增点位表

◼︎电动自行车交通违法行为抓拍取证新增执法类型

文/广州日报新花城记者:张丹羊
图/广州日报新花城记者:邱伟荣 通讯员:交宣
广州日报新花城编辑:李凤荷