3月23日
广州市交通运输局发布
《关于调整公共汽车274路等线路的公示》
👇👇👇
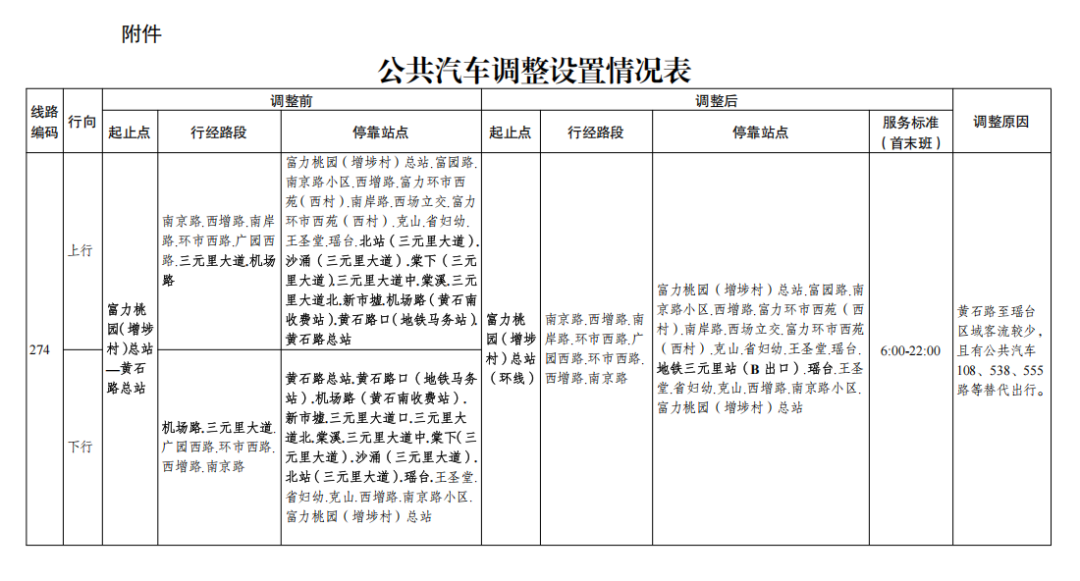
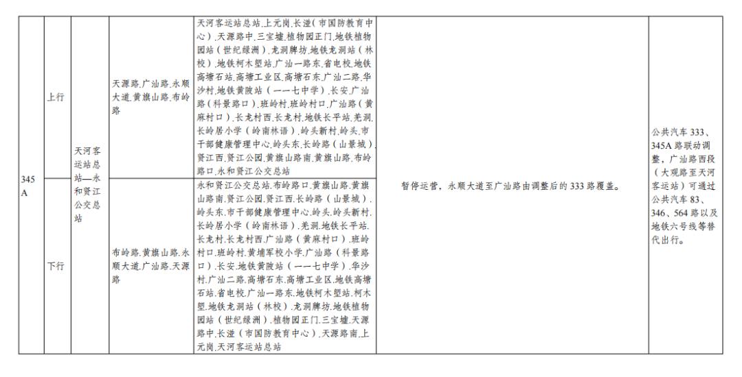
根据公交出行需求变化情况,为优化公交线网布局,提高公交资源利用效率,公共汽车274、504、333等计划优化调整,345A、高速专线2、840这三条公交线拟暂停运营。根据《广州市公共汽车电车客运管理条例》相关规定,现将上述线路调整方案进行公示征求意见,广大市民可于2026年4月22日前通过广州市交通运输局网站—互动交流—领导信箱栏目提出意见和建议。
公共汽车调整设置情况表(附件)
👇👇👇







部分公共汽车线路调整示意图
👇👇👇



另外
3月21日
白鹅潭大湾区艺术中心公交站场
正式投入运营
公交服务直抵文化地标
真正实现“出公交、进展馆”
为市民游客打造
更加便捷顺畅的公共交通出行体验

据悉,新启用的公交站场位于荔湾区下涌直街2号,紧邻白鹅潭大湾区艺术中心,邻近广州市广绣传承基地、明心书院建筑群、芳村码头及广州医科大学附属脑科医院,可精准辐射周边社区、医疗单位等,兼顾日常通勤、就医出行、文旅观光等多重需求,区位优势突出、服务覆盖广泛。
该站场占地面积5000平方米,目前同步运营782路、782A路、965路三条公交线路,其中782路贯通荔湾西部居住与商圈核心区、接驳地铁1号线花地湾站畅连越秀天河,782A路作为便民环线覆盖学区与双地铁枢纽,965路主打滨水文旅接驳、串联非遗点位与人文景点,三条线路兼顾荔湾区内部微循环与跨区换乘,全面覆盖通勤、就医、上学、文旅各类出行需求。通过接驳地铁站点高效换乘,将服务半径延伸至海珠、越秀、天河等中心城区,构建起“公交+ 地铁+ 文旅”一体化出行网络。

除此之外
3月21日起
为方便芳村片区乘客
环岛中港通运营的
广州香港往返直通巴士广州西线
新增荔湾区芳村站上落客点
及鹤洞站落客点
环岛中港通运营的香港广州西线于今年1月31日开通,初期设黄沙(领展)、西村(悦汇城)两个上落站。该路线不途经黄埔、天河、越秀市区,行经深中通道、南沙及东新高速,令行程更畅达,而且从深圳湾口岸到广州黄沙中途不停站,如黄沙(领展)往返深圳湾口岸一般只需100分钟左右车程,而西村(悦汇城)则为120分钟左右。随着芳村上落客点和鹤洞落客点的开通,居住在芳村的街坊往返香港也将更加方便。
据悉,3月份香港启德、亚洲博览馆等各大展馆演唱会密集举办,为方便大湾区乘客散场后返回,环岛中港通还在相关演唱会散场后推出散场大巴,比如3月底在启德主场馆举办的五月天《回到那一天》演唱会结束后,也将有大巴直接返回皇岗口岸。
来源:广州市交通运输局、广州日报新花城、广州荔湾发布、环岛中港通
广州日报新花城编辑:王圆媛