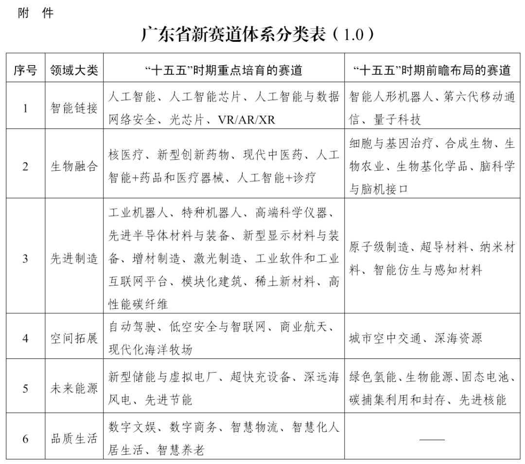
近日,《广东省加快培育发展新赛道引领现代化产业体系建设行动规划(2026—2035年)》(以下简称《行动规划》)正式发布。《行动规划》围绕智能链接、生物融合、先进制造、空间拓展、未来能源、品质生活六大领域,重点布局了53个新赛道。
《行动规划》明确,到2030年,全省新赛道培育促进机制初步形成,力争培育形成万亿元级赛道3个以上、五千亿元级赛道5个以上、千亿元级赛道10个以上,专精特新中小企业超4万家,国家专精特新“小巨人”企业超3500家,国家制造业单项冠军企业超350家。到2035年,培育产业新赛道100个以上,新赛道产业及市场规模突破10万亿元,打造成为全球新赛道发展的引领地和标杆地。

开展“机器人+”行动 深挖应用场景
何为新赛道?《行动规划》提出,新赛道是以新技术为核心驱动,以新产品、新场景、新模式为主要标志,兼具跨界融合、高增长潜力、海量市场空间等特征的细分产业领域。
“十五五”时期,广东将着力推动人工智能等34个新赛道领域“上量起势”,加速发展形成新兴支柱产业;前瞻布局智能人形机器人等19个新赛道领域,面向未来塑造发展新动能和竞争新优势。
梳理发现,《行动规划》中提到的53个新赛道,“广东特色”十分鲜明。
当前,广东正大力推动电子、机械、化工等11个传统产业提质升级,做大做强新能源、新材料、航空航天、低空经济、生物制造等新兴产业,大力发展第六代移动通信、具身智能、量子科技等重点细分未来产业。
此次重点布局培育53个新赛道,正是广东现代化产业体系的细化选择和战略延伸。这些新赛道的选取,重点考虑广东在相关领域是否具备较好的创新平台、创新型企业等基础资源,是否有较为清晰的政策引导与支持路径和目标。
值得关注的是,“智能链接”领域涵盖了人工智能、智能人形机器人、第六代移动通信、量子科技等近年来备受关注的新赛道。
聚焦“人工智能”新赛道,《行动规划》提出将部署“新一代人工智能”研发专项,加快人工智能关键核心技术攻关;大力发展生成式人工智能、多模态人工智能等通用大模型,实施人工智能全域全时全行业应用专项行动,加快建设具身智能训练场、昇腾生态适配中心、开源鸿蒙适配中心、智能体创新中心等产业创新平台,完善人工智能开源创新生态,加快消费级智能终端产品创新发展。
围绕“智能人形机器人”新赛道,广东将加快推动多模态感知与环境建模、灵巧手设计、运动控制算法等“大脑”“小脑”“肢体”领域关键技术突破,强化核心部件供给。同时还将组织开展“机器人+”行动,深入挖掘开放应用场景。
鼓励“新物种”企业 打造硬核科技
《行动规划》提出,广东将加强新赛道前沿颠覆性技术策源,推动新赛道新场景大规模应用,培育壮大新赛道创新企业群体,同时加强新赛道多元化金融赋能,开展新赛道协同联动培育,强化新赛道政策制度供给。
广东将深入实施“广东强芯”、核心软件攻关、“璀璨行动”等重大科技工程,推进汽车芯片“攀登计划”,在关键材料、器件、软件、装备等方面取得一批突破性成果,提升新赛道科技“硬核”水平。
在新赛道成果转化方面,《行动规划》提出将建设粤港澳大湾区中试服务中心,支持广州、深圳建设科技创新成果转化集聚区,引领大湾区科技创新和产业创新高质量融合发展。
为了拓宽拓深新赛道应用场景,《行动规划》明确,每年将打造不少于5个新赛道场景创新试验区,推出不少于40个新赛道应用场景,促进不少于100项新技术新产品首用首试,以场景开放招商引资不少于100家科技型企业。
此外,还将围绕新领域新赛道每年开展不少于10场省级新赛道应用场景创新供需对接活动,组织应用场景需求单位,国内外相关领域新技术、新产品供给企事业单位等共同参加。
《行动规划》还提到,要打造面向新赛道的“新物种”企业,构建“初创企业—瞪羚—潜在独角兽—独角兽—科技领军/链主企业”的梯次培育体系,在各新赛道优先挖掘、遴选、认定、储备一批颠覆式创新、爆发式成长、掌握硬核科技的“新物种”企业。对独角兽、瞪羚企业的科研项目、“种子期”项目、人才引进、资本融资等方面给予支持,加速推动其成长为科技领军企业、龙头企业和“链主”企业,鼓励“新物种”企业在细分领域开发生产具有全球技术竞争力和符合未来发展方向的新技术、新产品。
在完善发展要素保障方面,《行动规划》明确将进一步强化资金保障,统筹用好财政各类专项资金、政府投资基金、地方政府专项债、超长期特别国债等多种财政手段,支持新赛道发展。
内容来源:南方日报、广东省人民政府官网
来源/网信广东
图/广州日报新花城记者:王燕
广州日报新花城编辑:赵小满