新春佳节,莞邑大地年味浓郁,登高祈福、游园赏灯、休闲娱乐成为主流活动。东莞巴士根据广大群众春节期间的出行动向,提前布局开通“马上”系列六大主题、含40余条春节文旅专线,从森林公园到城市绿洲,从水乡古村到滨海商圈,将城市的烟火气与山水色紧密串联,为市民及游客提供贴心出行服务。

森林公园专线 接驳进山,登高祈福更从容
大年初一的大岭山森林公园人气爆棚,上午9点,景区入口的公交接驳站已有市民排起小队。带着一家老小的市民陈先生感慨:“以前春节来大岭山森林公园,要排很长的车龙才能到观音寺,现在坐上接驳车,又快又方便,老人小孩都很喜欢!”
东莞巴士在大岭山、银瓶山、水濂山三大森林公园共设置了8条园内观光线及接驳专线。大岭山森林公园更是在虎门、长安、厚街、大岭山四个入口设置了景区观光线路,从景区入口乘坐接驳车便可轻松直达观音寺。银瓶山谢岗景区专线从立体停车场直通第一停车场,水濂山森林公园专线以环线串联牛山地铁站与各景点。
城市公园专线 免费接驳,新春游园更惬意
东莞植物园新春游园会如约而至,“赏花八景”浪漫绽放——簕杜鹃满墙、鱼灯摇曳,吸引了大批游客打卡。市民张阿姨带着孙女登上了东莞植物园地铁专线1路,从西平地铁站出发15分钟便抵达植物园。“出了地铁站,转乘免费的接驳线路,就可以到植物园,过年来游园太方便了。”张阿姨笑着说。
为大力引导市民绿色出行,东莞巴士在植物园片区开通4条地铁接驳专线及3条停车场专线,专线覆盖西平、蛤地、市民中心等轨道站点,春节期间票价全免。园内还设有串联岩石园、名树名花园、百花涧等网红打卡点的观光专线,一票通8元/日,让市民从从容容游园、轻轻松松往返。

水乡民俗专线 免费穿行,水乡年味更浓郁
水乡道滘巍焕楼红灯笼高挂,兴隆街美食飘香。游客李先生一家从厚德地铁站出发,搭乘道滘文旅专线1路,一路游玩了巍焕楼、粤晖园,品尝了友谊排骨饭。“原本只是想随便逛逛,没想到专线串联了这么多好玩的地方,重点还免费。”李先生说,“友谊排骨饭吃了,粤晖园逛了,孩子说很有意思,以后还要来。”
道滘文旅专线1、2以厚德、昌平地铁站为枢纽,免费接驳市民前往巍焕楼、粤晖园、兴隆街、粤韵馆等游玩景点,沿途串联起本土美食与岭南水乡风情。莞潮灯影观灯专线则从曲海地铁站发出,经华南摩尔、可园、东莞记忆,全程免费运营至22:30,为市民夜游灯会提供便捷服务,点亮莞邑夜间经济。
商圈及滨海专线 多元覆盖,逛街看海两不误
在滨海湾新区万象滨海购物村人头攒动,从虎门高铁站搭乘滨海湾假日接驳专线前来的市民刘女士拎着购物袋,满面笑容:“专线直达购物村,逛完还能去东宝公园看海,一天的行程都安排妥当了。”
还有串联可园、鸿福路口、西平、国贸中心、33小镇的东莞制造美学公交,成为年轻人“Citybus”打卡新宠;港澳客运码头专线凭船票免费接驳虎门高铁站,为水路抵莞游客提供“最后一公里”便利。
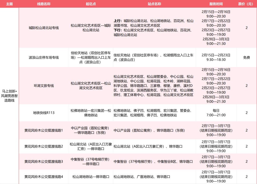
松山湖科创专线 环湖慢行,生态与科学交融
松山湖畔,冬日暖阳正好。环湖文旅专线绕湖而行,窗外科学公园草坪舒展,华为三丫坡建筑群倒映水中。来自广州的摄影爱好者王先生说:“乘坐环湖公交线走了一圈,松山湖真的好美,加上现在黄花风铃木开花了,怎么拍都很出片,美不胜收。”
城际松山湖北站专线、波浪山庄免费摆渡线及黄花风铃木公交摆渡线已开通,市民可乘专线直达黄花风铃木花海,感受科创与生态的完美交融。

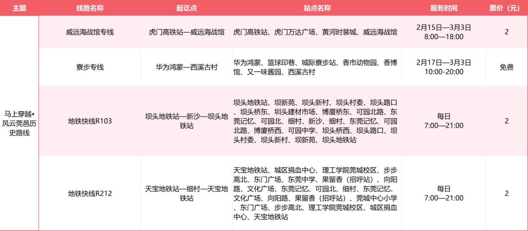
历史人文专线 一键穿越,沉浸式感受莞邑文化
公交线路就是一条流动的城市文脉。威远海战馆专线自虎门高铁站发车,一路通向鸦片战争的海防遗址;穿行莞城的地铁接驳环线则将可园的亭台水榭、东莞记忆的骑楼街区、细村的龙舟渡口、莞城中心小学的书香旧迹一一串联。车轮驶过石板路,站台衔接人文地,公交让每一位乘客与莞邑历史悄然邂逅。
为保障春节假期广大群众能够享受到更加舒适便捷的公交服务,东莞巴士将依托大数据平台,动态调整线路班次,尽最大可能满足市民旅客的出行需求,市民朋友可以通过“all on bus”小程序查看车辆实时运营信息,提前规划出行路线,轻松漫游莞邑,热闹过大年。
附:2026年春节假期东莞巴士文旅专线信息图






文/广州日报新花城记者:钟宏连、谢英君 通讯员:东莞巴士
图/通讯员提供
广州日报新花城编辑:石忠情