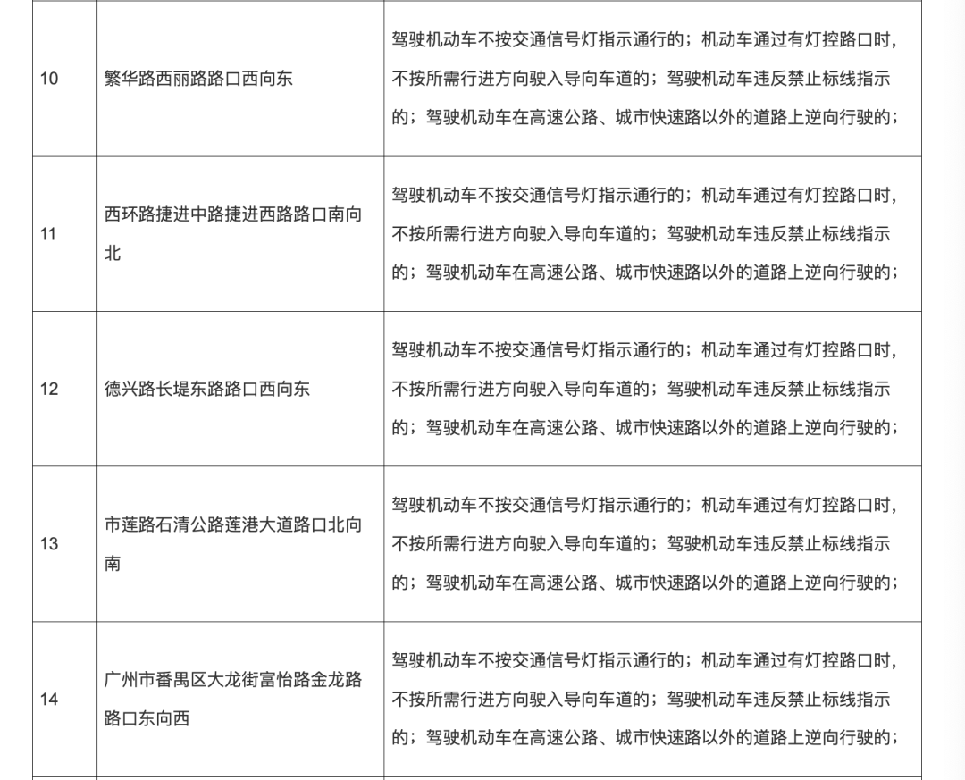
记者2月9日从广州警方获悉,交管部门将启用18套交通技术监控设备,具体点位涉及番禺区万博一路(番禺天河城)、汉溪大道东(华新汇)、金江大道(南村中学)等路段。
该批设备将于2026年2月13日起投入使用,交管部门将依法对有交通违法行为的车辆进行拍摄取证并予以执法,请广大驾驶人守法出行、安全驾驶。



文/广州日报新花城记者:张丹羊
图/广州日报新花城记者:邱伟荣
广州日报新花城编辑:李琳
记者2月9日从广州警方获悉,交管部门将启用18套交通技术监控设备,具体点位涉及番禺区万博一路(番禺天河城)、汉溪大道东(华新汇)、金江大道(南村中学)等路段。
该批设备将于2026年2月13日起投入使用,交管部门将依法对有交通违法行为的车辆进行拍摄取证并予以执法,请广大驾驶人守法出行、安全驾驶。



文/广州日报新花城记者:张丹羊
图/广州日报新花城记者:邱伟荣
广州日报新花城编辑:李琳