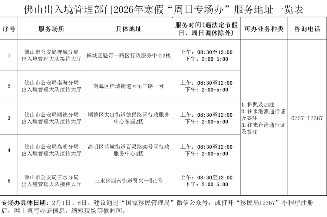
2026年寒假将至,为满足学生群体寒假办证需求,佛山公安出入境管理部门即将推出“周日专场办”办证便民措施。具体服务时间为2月1日、8日两个周日,上午8:30至12:00;下午2:00至5:00,服务地点在佛山公安出入境管理部门五区接待大厅。

佛山公安表示,本次专场服务对象主要为在佛山就读的大学、中学、小学、幼儿园在校学生及家长,可办理业务种类为护照、往来港澳台通行证及签注业务。
未满16周岁的未成年人须带齐材料证明,并由监护人陪同申请。现场须交验监护证明(如出生证或载有父母为户主的户口簿或公证书)和监护人身份证原件(监护人为外国人或者华侨的,提交护照),并提交复印件;提交近期有效符合出入境规定的数字相片回执。监护人无法陪同的,可委托他人陪同,提交监护人委托书、监护人身份证复印件;交验监护证明,陪同人身份证原件,并提交复印件。
佛山公安提醒,出国(境)前,请市民提前检查出入境证件有效期及签注,往来港澳台通行证有效期少于110天的,无法申请港澳台签注,请提前换领证件;护照有效期不满6个月的,按照国际惯例及相关规定,无法正常申请签证。建议在取得护照、往来港澳台通行证等签证件及签注后,再预订出国(境)机票、酒店等,以免出行受阻。
文/广州日报新花城记者:刘艺明
广州日报新花城编辑:黎慧莹