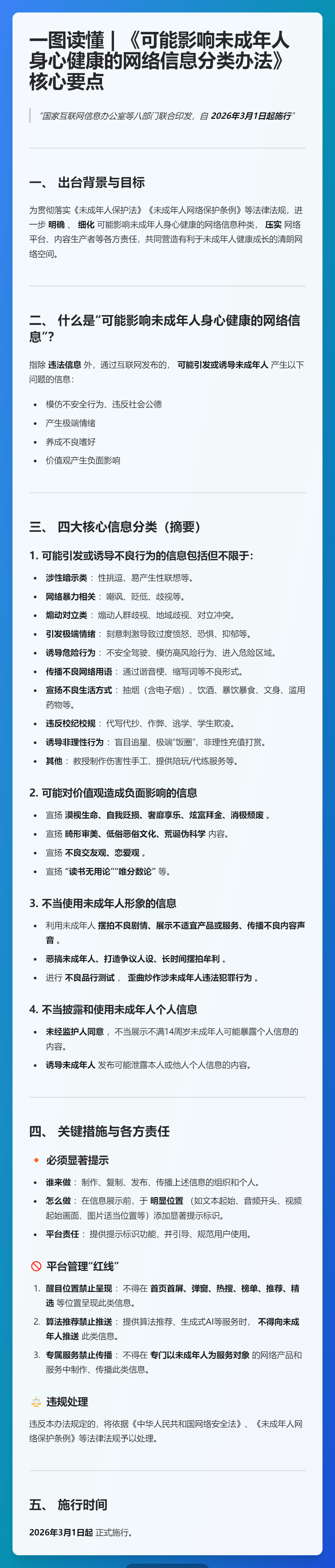
近日,国家互联网信息办公室等八部门联合印发《可能影响未成年人身心健康的网络信息分类办法》,系统性地对可能诱导未成年人不良行为、影响其价值观的网络信息作出明确分类与规范。该办法将于2026年3月1日起施行,要求相关网络信息须进行显著提示,且不得向未成年人主动推送。

文、图/广州日报新花城记者:陈庆辉
来源:网信中国
广州日报新花城编辑:杨维玲
近日,国家互联网信息办公室等八部门联合印发《可能影响未成年人身心健康的网络信息分类办法》,系统性地对可能诱导未成年人不良行为、影响其价值观的网络信息作出明确分类与规范。该办法将于2026年3月1日起施行,要求相关网络信息须进行显著提示,且不得向未成年人主动推送。

文、图/广州日报新花城记者:陈庆辉
来源:网信中国
广州日报新花城编辑:杨维玲