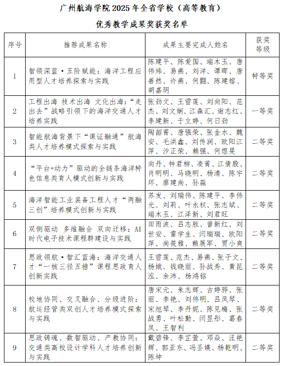
近日,广东省人力资源和社会保障厅、广东省教育厅联合发布《关于表彰全省学校(高等教育)优秀教学成果奖的决定》(粤人社发〔2025〕47号),广州航海学院9项申报成果“全中”,斩获特等奖1项、一等奖1项、二等奖7项。其中,学校首次摘得该奖项最高荣誉特等奖,实现历史性零的突破,创下获奖总数与奖项层次双新高。
广东省教学成果奖是经省委、省政府批准设立的省级教育领域权威奖项,由省人力资源和社会保障厅与省教育厅联合组织实施,旨在鼓励广大教育工作者不忘立德树人初心,牢记为党育人、为国育才使命,积极探索新时代教育教学方法,不断提高教书育人本领。

学校首次斩获的特等奖《智领深蓝・五阶赋能:海洋工程拔尖人才培养体系创新与实践》历经多年打磨,精准对接海洋强国战略,培养的海洋工程拔尖人才超给力,完美适配行业需求,凭借硬实力填补学校该奖项空白。
亮眼成绩的背后,是该校深耕海洋特色育人、深化教学改革的坚持及全体师生的共同努力。学校有关负责人表示,未来,学校将以获奖为新起点,充分发挥优秀成果的示范引领作用,持续深化教学改革,巩固海洋特色育人优势,助力海洋强国战略与区域发展。
文/广州日报新花城记者:王婧 通讯员:李雪涵、甘嘉君、韩瑞亮
广州日报新花城编辑:何雪华