今年8月,山东临沂37岁男子彭某鑫来到已离婚3年前妻家中求复合,被拒后,在11岁儿子面前将34岁的母亲来女士杀害。来女士弟弟来先生向记者表示,面对前妻的求救、孩子的阻拦、哭喊,彭某鑫并未停下刺向来女士的水果刀。根据来女士儿子小航事后描述,他责问爸爸为什么杀了妈妈时,彭某鑫一直念叨来女士又找其他人订婚了。来先生表示,彭某鑫因爱买彩票,与姐姐争吵不休,来女士2022年经法院调解离婚,3年来彭某鑫未按离婚调解书约定支付抚养费。家属表示,小航目睹父亲杀害母亲,心里蒙上巨大阴影,要求父亲杀人偿命,为母亲报仇。该案已进入公诉阶段,近期将开庭审理。

11岁的小航目睹了父亲杀害母亲
根据来女士家人向法院提交的刑附民起诉书,今年8月10日22时许,彭某鑫来到已经与其离婚三年多的前妻来女士家中,当着年仅11岁儿子的面,用水果刀捅来女士上半身。彭某鑫在客厅对来女士进行伤害时,来女士明确服软、求饶说“不敢了”“不找了”。在被彭某鑫拖拽离开客厅时,来女士求饶“别用刀行吧”。其间,来女士的求救、孩子的阻拦、哭喊均未阻止彭某鑫伤害来女士。在儿子小航责问彭某鑫为什么杀害其妈妈来女士时,彭某鑫一直念叨受害人来女士又找其他人(订婚了)。彭某鑫事发后拨打了110报警电话。起诉书中称,彭某鑫在现场对来女士并未积极采取救助措施,来女士被水果刀捅刺了二十多刀。
起诉书显示,彭某鑫在客厅对来女士实施伤害时,小航就在现场亲眼目睹其母亲被伤害。来女士被拖拽至卧室后,小航虽从卧室被推出,但在卧室门口清晰听见母亲的呼救确无能为力,在出门寻求帮助无果后,小航返回家中继续对卧室门打砸意图阻止彭某鑫的犯罪行为。彭某鑫的犯罪行为给小航造成严重的心里阴影并致使患有重度抑郁。来先生向记者展示了小航到临沂市精神卫生中心的就诊收费记录。

来女士
起诉书中称,来女士父母及小航作为原告,恳请法院判处彭某鑫死刑立即执行,要求彭某鑫杀人偿命,以体现法律的公平正义。
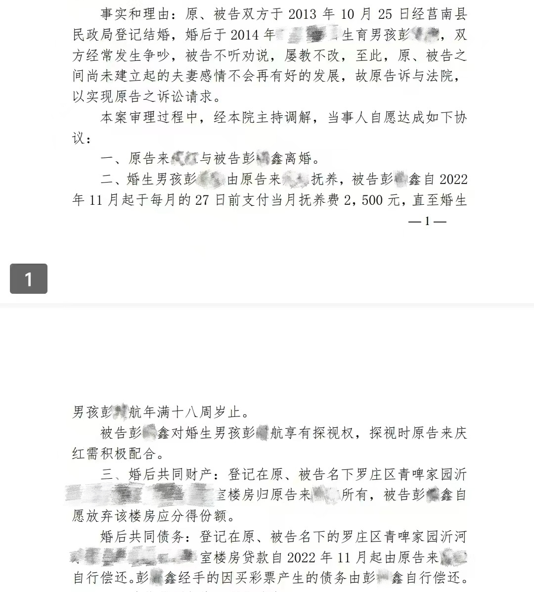
根据山东省莒南县人民法院民事调解书,来女士与彭某鑫2013年10月登记结婚,2014年生下小航。2022年,来女士起诉离婚,最终法院调解离婚,抚养权和房产及贷款归来女士,彭某鑫每月支付2500元抚养费。彭某鑫离婚时有因买彩票产生的债务,由其自行偿还。

山东省莒南县人民法院民事调解书
来先生表示,自离婚后三年多来,彭某鑫从未尽到作为父亲的责任,甚至拖欠抚养费。来先生向记者展示了来女士在微信向亲属诉说彭某鑫未支付抚养费的聊天记录。2023年9月7日,来女士在微信向亲属称:“小孩他爸都三个月没给抚养费了,问要就说月底,月底问又月初,就故意拖着不想给,要无赖这种情况起诉强制执行可以吗,他卡里又没钱可能用他妈妈身份证办的。”

来女士与亲属聊天记录
来先生说,离婚后,孩子起初常因想念爸爸而哭闹,来女士曾给过彭某鑫机会,希望他戒赌回头,但彭某鑫执迷不悟,最终彻底放弃了复婚的念头。来女士还曾在亲属的聊天中替他辩护:“他也是天天受人忽悠,才买彩票。”

来女士曾在亲属的聊天中替彭某鑫辩护

来女士与亲属的聊天记录

来先生(左一)、来女士(居中)与母亲(右一)合影
来先生称,事发当天,彭某鑫以欺骗方式让孩子开了门。“孩子见到久未露面的爸爸十分开心,没想到彭某鑫此行竟是来夺取妈妈的性命。”据小航事后描述,父亲因求复合被拒,便开始攻击母亲。“我们赶到时,姐姐已被装入裹尸袋,双眼圆睁、瞳孔发散,面容扭曲狰狞,显然生前遭受了巨大痛苦。”
来先生称,该案近期将开庭审理。
文/广州日报新花城记者:周伟良
图/受访者提供
视频/广州日报新花城记者:周伟良
(素材由受访者提供)
广州日报新花城编辑:张丹