中国疾控中心最新监测数据显示,2025年第50周(2025年12月8日至12月14日)北方省份流感病毒检测阳性率延续上一周的下降趋势;南方部分省份流感病毒检测阳性率也出现下降。专家表示,这提示全国流感活动整体已达到通常所说的“拐点”,但并不意味着流感高发期已过。
同时,还需要警惕的是,有的病菌会以流感病毒作为“开路先锋”,进入人体内“作威作福”,导致严重的后果。说的正是肺炎球菌。
肺炎球菌在自然环境中普遍存在,主要通过在咳嗽、打喷嚏、说话时的呼吸道飞沫传播。它进入人体后会定植在鼻咽部,并不一定致病。而人体一旦免疫力下降,肺炎球菌就可能趁虚而入,要么是局部播散到鼻窦或中耳导致鼻窦炎、中耳炎,要么吸入下呼吸道导致肺炎;更严重的是,当肺炎球菌侵入血液循环后可能引起的侵袭性肺炎球菌性疾病,如脑膜炎、菌血症和菌血症性肺炎等。
对于本身患有慢性疾病的人群来说,肺炎球菌还可导致原有基础疾病加重。比如血糖波动、心衰加重、心绞痛发作、呼吸衰竭、肾功能恶化等。
在今年这个特殊的流感季,还尤其需要警惕流感和肺炎球菌的协同作用——流感病毒会损伤下呼吸道上表层,使肺炎球菌更容易定植,流感病毒导致的其他病理变化,比如表面活性物质的破坏、黏液分泌增多、炎症细胞浸润等,也有利于肺炎球菌致病,同时增强流感病毒的致病力,而流感病毒又进一步促进肺炎球菌的继发感染。研究显示,在流感感染后4—6天,机体对肺炎球菌的易感性大大增加,通俗理解就是,流感病毒负责“撬门开路”,肺炎球菌负责“登堂入室”进入人体,进行“破坏性扫荡”。
免费接种肺炎球菌疫苗
广州已有37.5万老人享受福利
惠民政策进行中!

在临床治疗中,肺炎球菌性疾病主要采用抗生素治疗,多数情况下可有效控制。但近年来,肺炎球菌对常用抗菌药物产生耐药性,已成为日益严重的问题。预防胜于治疗,对于肺炎球菌性疾病来说就尤其重要。
因此在流感流行季节,对于老年人来说,强烈建议流感和肺炎球菌性疾病共防,流感病毒疫苗、肺炎球菌疫苗都要安排上!
自2023年以来,“免费为65岁以上老年人接种23价肺炎球菌疫苗”相继进入广州市政府及广州市卫生健康委十件民生实事,几年来全市已有37.5万名老人享受23价肺炎球菌疫苗免费接种。
好消息是,本年度,该免费接种项目继续实施。今年年满65周岁的老人,可以到家附近的社区卫生服务中心、镇卫生院了解详情。
Q:为什么要接种肺炎疫苗?
A:肺炎疫苗为主要预防肺炎链球菌引起的肺炎的疫苗。23价肺炎疫苗是由包含有23种最常见血清型肺炎链球菌抗原成分的疫苗,是目前覆盖最多血清型别的肺炎疫苗,对由23种常见血清型引起肺炎链球菌感染性疾病产生保护。对老年人和高危者有良好的免疫原性,接种后5-6天就可产生特异的抗荚膜多糖抗体,第3周达高峰。23价肺炎疫苗在真实世界中已使用超十年,具有良好的安全性。
Q:本次免费接种的老年人需要满足什么条件?
A:1.持有广州市户籍,或广州市居住证明。
2.接种当日需年满65周岁(以身份证为准)。
3.身体健康,无疫苗接种禁忌。
4.既往无23价肺炎疫苗接种史。
(年满65周岁的非广州常住老年人也建议自费接种)
Q:哪里可以接种免费肺炎疫苗呢?
A:请全市符合免费接种条件的老年朋友携带身份证或居住证明,就近前往或致电辖区内社区卫生服务中心(镇卫生院)等接种单位咨询(以各区具体通知和预约为准)。
接种单位信息详见一览表
荔湾区:


越秀区:


海珠区:


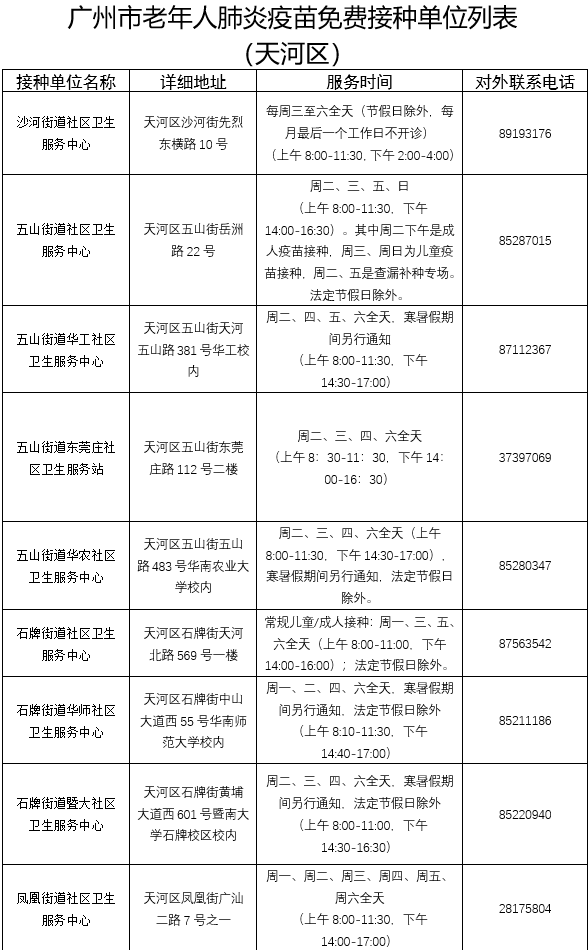
天河区:




白云区:



黄埔区:

番禺区:


花都区:
南沙区:

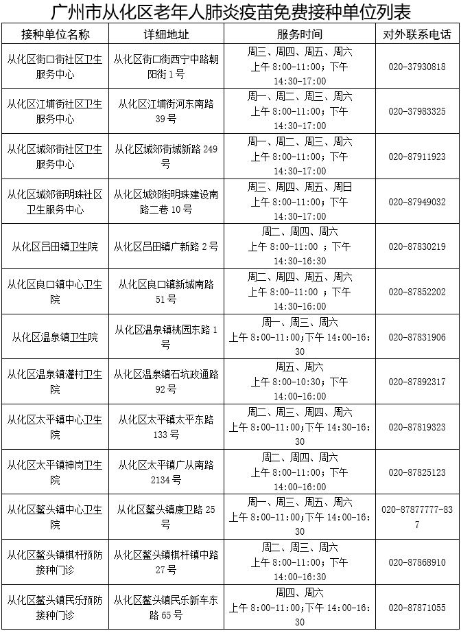
从化区:


增城区:


(资讯)