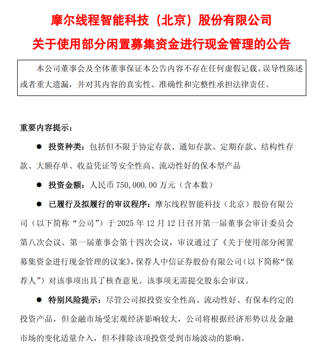
12月12日晚间,摩尔线程智能科技(北京)股份有限公司(688795.SH)发布公告,拟使用不超过 75 亿元的部分闲置募集资金进行现金管理。公告披露引起关注,一时间,“有钱理财,没钱搞研发?”“上市就躺平”等声音骤起,这份“75亿闲钱理财”的公告,将摩尔线程推上了风口浪尖。那么,事件内情如何呢?记者向摩尔线程相关负责人进行了采访。
摩尔线程相关负责人表示:“公司前期明确披露了募集资金的项目计划,所募75亿资金有分阶段、明确的研发、技术升级等一系列使用安排,也将严格按照既定募投项目计划的推进。项目实施周期为三年,资金支出将根据项目进度分阶段拨付。因为项目是分阶段投入,现阶段为提升募集资金使用效率,在确保募投项目顺利实施、不影响原有资金安排、且保障募集资金安全的前提下,当前公司拟对部分暂时闲置的募集资金进行现金管理,以合理提高资金收益,符合公司及全体股东的利益。”
同时,该负责人还表示,本次审议的 75 亿元为现金管理额度上限,并非实际现金管理金额。实际现金管理金额将明显小于上限,而且后续随着募投项目逐步推进,以及置换前期自有资金投入募投项目的金额,闲置资金规模将相应减少,现金管理额度也会随之动态下降。
该负责人进一步强调,公司将持续加大研发投入,以加速产品快速迭代、攻坚核心技术壁垒,并构建自主可控的技术与产品体系,绝不会因现金管理影响募投项目的正常实施和公司主营业务的正常发展。

◆观察◆
对于摩尔线程这样的硬科技公司,也许我们更需要的是耐心,而不是起哄。
资本市场的情绪,从来都适合“树大招风”。
摩尔线程的此次“闲钱理财”风波,其实所谓“内情”并不复杂。
首先,公告里说的现金管理数额是“不超过75亿”,也就是说,这是公司董事会批准的最高权限额度,而不是很多人理解的“75亿都要拿去理财”。也就是说,是有闲钱才会拿去做管理,与“全部家当都拿去理财”的误解相去甚远。
当然,也有人说,既然摩尔线程已经融到了资,为什么不拿去做研发?去理财是几个意思?但实际上,理财和研发并不冲突,甚至还能“打配合”。诚然,摩尔线程的核心任务当然是砸钱搞研发、供技术。但技术投入也是有规划、有步骤的,并不是一定要瞬间就将所有钱都放进研发里,在等待流片等项目启动期间,有一些暂时闲置的的钱,拿去做比较安全的现金管理,赚点稳稳的收益,这笔收益未来也可能变成额外的研发经费,形成良性循环,岂不更好?就像在一个家庭里,投资教育和投资理财并不矛盾,理财赚的钱,再拿去让孩子接受更好的教育,这不是“常规操作”吗?
实际上,摩尔线程的这一“理财”操作,在行业内相当常见,在上交所网站稍微一搜,就会发现,这公告是真不少。

对于摩尔线程这样的硬科技公司,也许我们更需要的是耐心和理性,而不是情绪和起哄。
文、图/广州日报新花城记者:钟达文
广州日报新花城编辑:杨维玲