近日,广东省发展改革委、广东省教育厅、广东省卫生健康委发布《关于进一步完善价格形成机制 支持普惠托育服务体系建设的通知》(简称《通知》)。《通知》明确,全日托保育费标准可区分不同班型,按照乳儿班(0-1岁)、托小班(1-2岁)、托大班(2-3岁)、混龄班等班型科学合理制定。全日托的服务时长一般不少于8个小时。半日托、计时托、临时托可参照全日托合理折算确定收费标准。
《通知》所称普惠托育服务机构,是指接受政府支持并经卫生健康部门认定,面向3岁以下婴幼儿提供照护服务的托育服务机构,具体包括各类公办托育服务机构,接受场地费用减免、建设运营补贴等政府支持的各类社会力量举办的普惠托育服务机构(以下简称“社会办普惠托育服务机构”),公办幼儿园、普惠性民办幼儿园按规定开设的托班。公办幼儿园、普惠性民办幼儿园托班按规定招收2-3岁幼儿,提供普惠托育服务。

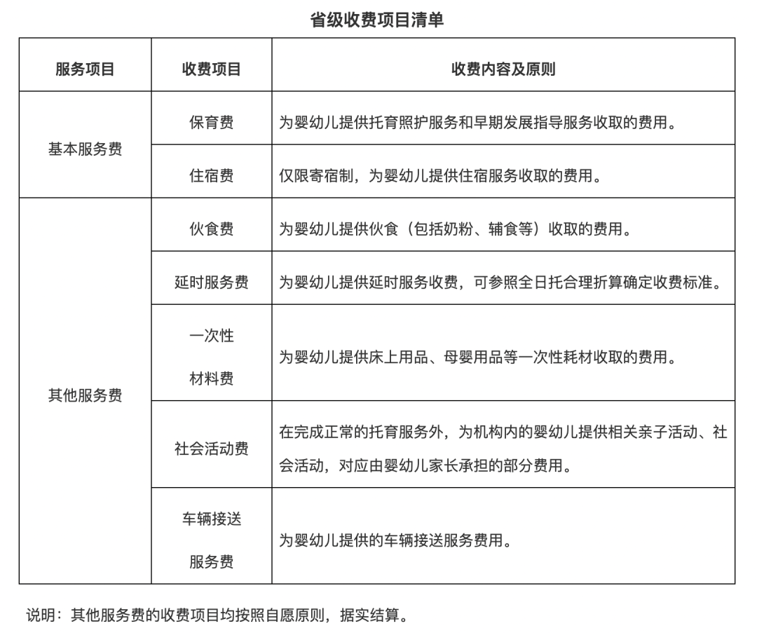
在收费方面,实行分类制定收费管理方式。普惠托育服务机构收费包括基本服务费和其他服务费。其中,基本服务费包括保育费、住宿费(仅限寄宿制);其他服务费指在基本服务费外,服务机构收取或代收的伙食费、材料费等其他费用。
具体来看,公办托育服务机构坚持非营利性原则,基本服务费实行政府指导价管理。社会办普惠托育服务机构基本服务费也实行政府指导价管理。
普惠托育服务机构的其他服务费收费标准均实行市场调节价,由服务机构依据经营成本和市场供求状况合理确定。其他类型托育服务机构收费实行市场调节价,由托育服务机构依据经营成本和市场供求状况自主制定。

在规范收(退)费行为方面,《通知》提出,基本服务费一般按月或按日收取。其中,全日托、半日托、计时托一般按月收取,婴幼儿在托育服务机构天数不超过4天(含4天),按基本服务缴费额的80%退还;超过4天但不足当月法定工作日数一半(含一半),按基本服务缴费额的50%退还;超过当月法定工作日数一半,不退还所缴基本服务费;当月未入托,不得收取费用;因托育服务机构原因造成停课的,托育服务机构按实际天数退还基本服务费。临时托一般按日收取,按天结算。
此外,托育机构用水、用电、用气原则上应分表计量,执行居民生活类价格。
《通知》自2025年12月1日起执行,有效期5年。
文/广州日报新花城记者:刘春林
图/广州日报新花城记者:陈忧子
广州日报新花城编辑:王圆媛