第十二届残特奥会举重赛将于2025年11月30日—12月3日在东莞市石龙镇举行。为保障赛事期间交通秩序井然,实现“安全有序、便捷高效”的交通保障目标。届时,东莞市石龙体育中心周边将实施交通管控。
出行指引如下:
一、外市出行指引
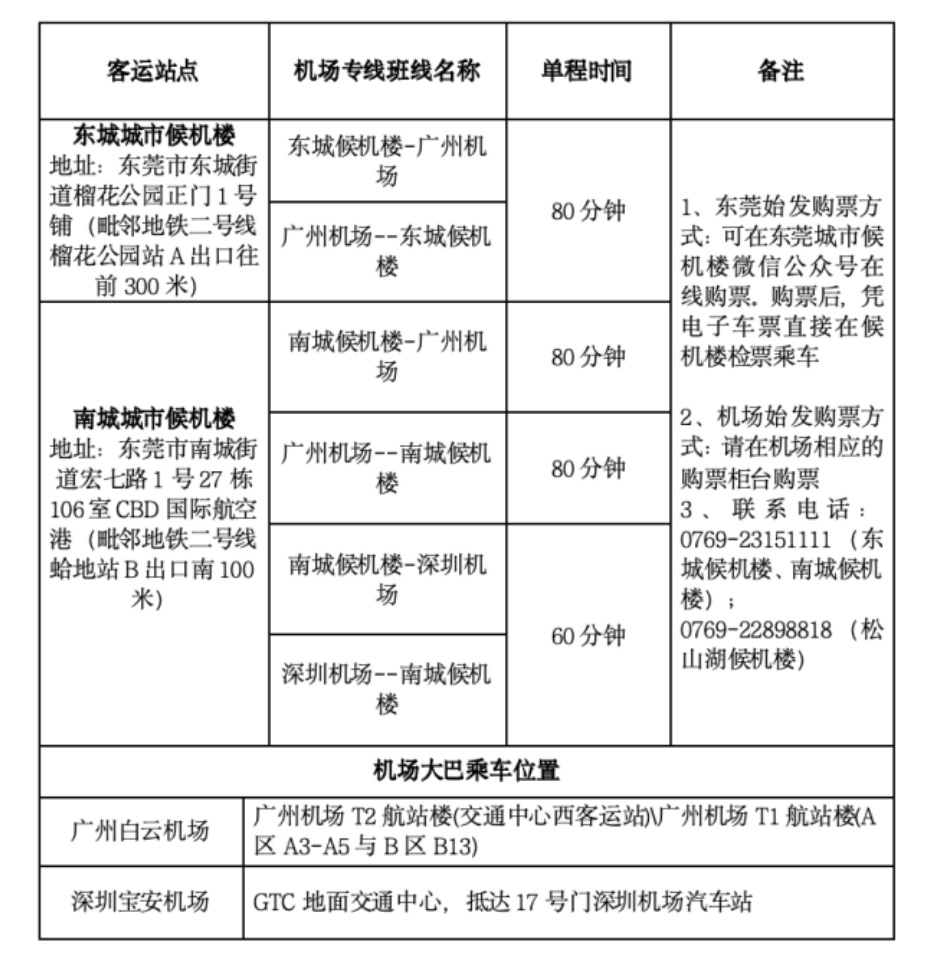
(一)飞机出行
如您选择先行抵达东莞市区,可在广州白云、深圳宝安和惠州平潭机场乘坐机场大巴直达东城、南城城市候机楼,转乘轨道交通2号线至东莞火车站。前往石龙体育中心出行请转至市内出行指引查看。


东莞城市候机楼公众号
(二)港澳出行
1.客轮出行
从香港出发的观众可乘坐香港国际机场—东莞虎门轮船客轮班线,抵达码头后凭船票免费乘坐接驳巴士前往虎门火车站,转乘轨道交通2号线到达东莞火车站,乘坐免费接驳专线直达场馆。

2.跨境巴士出行
香港市区各地,香港、澳门机场有直达东莞市区的跨境巴士,详细班车信息和乘车指引可扫描下方公众号二维码查看。

东莞城市候机楼公众号
(三)轨道交通出行
建议乘坐高铁、动车、城际列车出行的观众,比赛期间,到达以下站点后可按以下方式换乘:
虎门高铁站:出站后可乘坐轨道交通2号线到达东莞火车站。
东莞东站和常平站:出站后可乘坐705路或716路公交直达东莞火车站。
东莞南站:出站后乘坐快918路到国贸中心站下车,步行到市民中心站地铁口,乘坐轨道交通2号线到达东莞火车站。
东莞火车站:直接乘坐至东莞火车站
西平西站:转乘轨道交通2号线到达东莞火车站
以上到达东莞火车站后均可选择下方出行方式直达比赛场地。
二、市内出行指引
观众出示当日赛事门票、工作人员出示有效证件,可免费乘坐市内运营的地铁和常规公交(不含定制车、定制公交、跨市公交、随需公交等)。
(一)地面公交
1.免费接驳专线:比赛期间在东莞火车站开通免费接驳专线(中途不停车),观众可乘坐接驳专线直达会场,具体信息如下:
起讫点:东莞火车站快速接驳区—石龙体育中心;
线路长度:2.5公里;单程约7分钟;
线路走向:站前东路、西湖岭南东路、西湖温泉中路;
停靠站点:无;
运行时间:按实际比赛时间制定(当天比赛前两小时开始到比赛后两小时结束);


免费接驳专线上客点
2.常规公交:东莞火车站公交站场乘坐311路、320路、微巴532路,石龙中学站下车步行到达会场。


常规公交上客点
(二)地铁出行
您可乘坐轨道交通2号线到东莞火车站,出D口步行约10米到达东莞火车站快速接驳区,乘坐免费接驳专线或商旅快线到达会场。

(三)出租车、网约车出行
在石龙体育中心南门侧西湖岭南东路设立出租车、网约车上下客点。步行100米即可到达场馆

三、自驾出行指引
赛事期间,停车场保安在停车场出入口节点,引导车辆有序进出。各停车场对持观赛证的社会车辆实行免费停放政策,其中龙中体育馆停车场和火车头停车场仅允许持观赛证的车辆进入停放。各停车场安排专人每30分钟巡查1次,维护内部车流单向通行,守护车辆安全,保障停车秩序规范。交管大队严查停车场周边乱停乱放、占用消防通道等行为,对违规车辆及时劝导或依法拖移。
十五运会和残特奥会东莞赛区举重项目
停车场信息表


车辆应急救援服务
比赛期间,如您车辆发生故障,可通过以下途径进行紧急处理。
1、车辆发生故障(适合已投保观众)

2、普通公路发生事故
交通事故报警:122
交通服务咨询、投诉举报电话:12328
3、车辆其他应急情况
如车辆在比赛期间发生应急情况,可拨打24小时紧急电话0769-86181361进行求助。
文、图/广州日报新花城记者:刘满元、王其琪 通讯员:莞宣宣
广州日报新花城编辑:童丹