11月27日晚,广州市疾病预防控制中心(广州市卫生监督所)发布,目前,广州市已进入流感疫情季节性流行阶段,较往年(多在12月中下旬到1月初)要早,流感疫情正呈上升趋势,但整体上仍处于中流行水平,市内流感疫苗、抗病毒药供应充足,现在打疫苗还来得及抵御这个流感季。
广州主要流行亚型亦为H3N2
疾控专家介绍,目前广州市流感流行趋势与全国、全省情况一致,检出的病原体均是常见已知病原体,主要流行毒株为甲型H3N2亚型。
流感病毒感染的特点明显:一上来就高烧(常飙到39℃以上)、浑身肌肉酸痛、头痛乏力到不想动,反而鼻塞、流鼻涕这些呼吸道症状没那么突出。
人员密集的集体单位存在发生暴发疫情风险。说话、咳嗽、打喷嚏时的飞沫会近距离传染;另外摸了被病毒污染的东西(比如门把手、手机),再碰口鼻,也可能“中招”,所以洗手是十分重要的防护手段。
科学防护:疫苗接种+日常防护+健康基础
市疾控专家提醒,流感不是普通感冒,有可能发展为肺炎等严重并发症,大家千万不能掉以轻心。守护健康,需要每一位街坊的参与和支持,从自己做起,从家庭做起,共同筑牢社区免疫屏障。只要从疫苗接种、日常防护、健康基础三方面做好科学防护,就能大大降低感染风险。
疫苗接种:最有效!现在打还来得及
接种流感疫苗是降低流感感染风险、预防重症的关键,当前市面供应的“三价”“四价”疫苗,均包含当前流行的甲型H3N2亚型毒株。
市疾控专家表示,现在正是接种流感疫苗的关键期,赶紧约起来!
接种对象:所有≥6月龄且无接种禁忌的人都应接种流感疫苗。
优先接种人群:6月龄以上儿童、60岁以上老人、慢性病患者、孕妇、医务人员、托幼机构/学校人群等8类重点群体,建议尽快接种。
接种攻略:当前广州市疫苗供应充足,市民可通过“广州疾控i健康”微信公众号或前往社区卫生服务中心预约接种。
日常防护:保持良好的个人卫生习惯
勤洗手:特别是在接触公共物品、打喷嚏、饭前便后,使用肥皂和流动水洗手,或使用含酒精的免洗洗手液。
科学佩戴口罩:前往人多拥挤、通风不良的公共场所时,建议佩戴口罩。
呼吸道礼仪:打喷嚏或咳嗽时,用纸巾或手肘弯曲处遮住口鼻,避免用手直接遮挡。
多通风:每天开窗通风2—3次,每次不少于30分钟,保持室内空气流通。
健康基础:增强免疫力是根本
均衡饮食:多摄入新鲜蔬菜水果,保证蛋白质摄入。
规律作息:保证充足的睡眠,避免熬夜。
适度锻炼:每周进行适度的体育锻炼,增强体质。
症状应对:不带病上班上学,抓紧“黄金48小时”服药
市疾控专家提醒,如果不小心出现发热、肌肉酸痛等症状,记住这3点:
及时休息:做好健康管理,不带病上班或上学,避免传染他人。如果条件允许,可以让患者单独一个房间,尽量减少与家人,尤其是老人和孩子的接触,降低传播机会。
抓住“黄金48小时”:怀疑流感可尽早做快速检测,确诊后在医生指导下服用抗病毒药物(如奥司他韦、玛巴洛沙韦等),发病48小时内用药效果最好,能缩短病程、降低重症风险。
拒绝误区:不盲目囤药、不自行预防性服药;不要把流感当普通感冒硬扛,尤其是老人、儿童等,出现持续高热、呼吸困难等情况,及时就医!
广州市提供儿科诊疗服务的妇幼保健机构名单

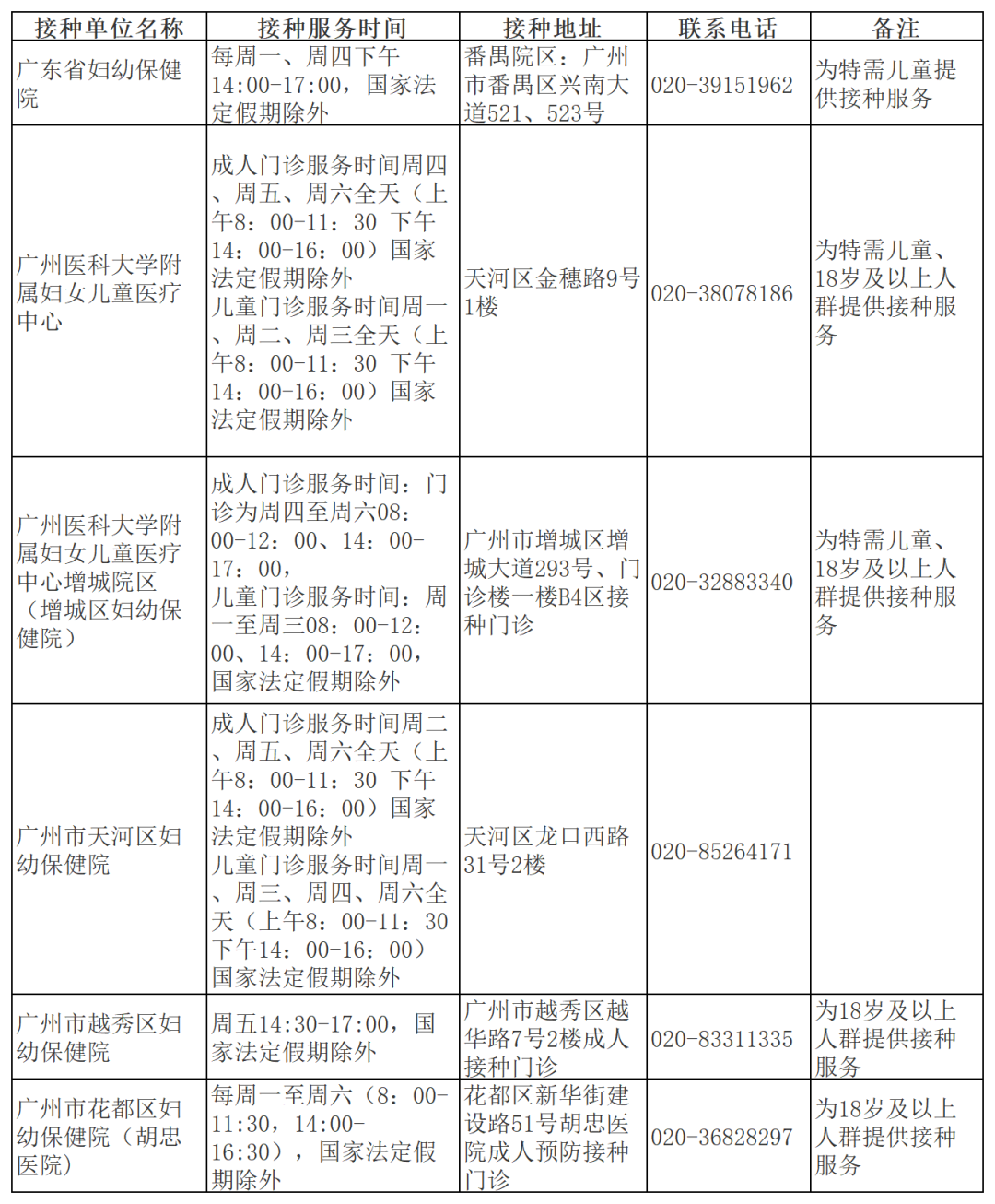
广州市提供流感等疫苗接种服务的妇幼保健机构名单

文/广州日报新花城记者:伍仞 通讯员:穗疾控
图/广州日报新花城记者:李波
广州日报·新花城编辑 : 赵小满