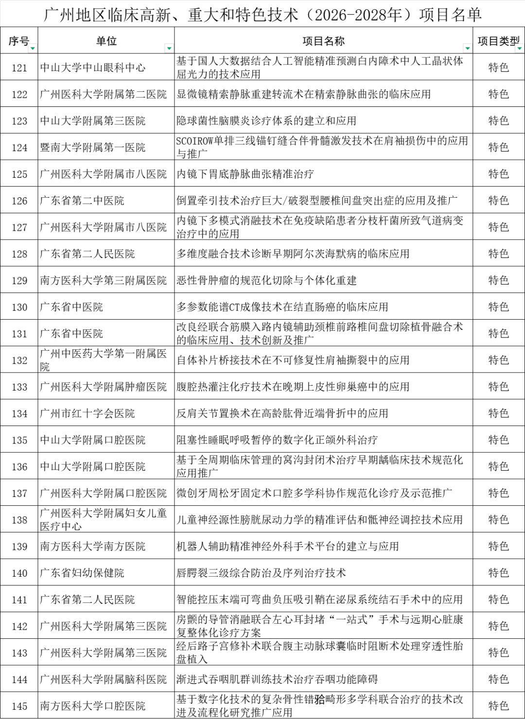
11月3日,广州市卫生健康委举办“广州市医疗高地项目建设经验交流会暨第二批重大疑难(罕见)疾病诊疗中心等项目通报授牌活动”。活动正式启动广州市第二批20项重大疑难罕见疾病诊疗中心以及170项临床高新、重大和特色技术项目建设,并为35项重大临床医疗成果以及38家项目单位代表颁发牌匾。
本次启动的170项临床高新、重大和特色技术项目建设,建设周期为2026—2028年。据了解,三个技术项目类别各有侧重:高新技术要求国内首创、国际最新,在省内填补空白;重大技术则是国内先进,能解决本领域的重大疑难临床问题;特色技术要求在区域内领先,特色鲜明、成效显著。
2020年以来,广州市卫生健康委已建设了四批临床高新、重大和特色技术项目。自2023年第二批开始,评审范围扩大到了广州地区所有三级医疗机构,既有市属、区属医院,也有省部属医院以及民营医院,充分体现了广州卫健事业“全市一盘棋”的发展理念。
在今天的活动上,中山大学肿瘤防治中心以”应用个体化调强放射治疗技术联合放疗前“吉西他滨+顺铂”化疗治疗晚期鼻咽癌的新方案”为题、广东省人民医院以“微创胸腔镜心脏手术的应用与推广”为题、广州市妇女儿童医疗中心以“多元化改良尿道重建手术在儿童尿道下裂治疗中的应用”为题,对广州地区临床高新、重大和特色技术(2023—2025年)项目管理进行了经验分享。







文/广州日报新花城记者:伍仞 通讯员:穗卫健宣
广州日报新花城编辑:李津