10月28日,广州市招生考试委员会办公室发布《广州市2026年普通高考报名问答(一)》。据悉,2026年普通高考报名时间为2025年11月1日至10日,考生原则上在学籍学校报考,所有学生都需要准备身份证、户口簿原件和复印件等材料。根据广东省高考报名政策,随迁子女考生和户籍从外省迁入广东省的考生,须进行相关审核。其他问答具体如下——

1. 2026年普通高考报名在什么时间?
答:2026年普通高考报名时间为2025年11月1日至10日。各报名点可根据实际情况,提前安排资格审核和考生基本信息采集等工作。
2.广州市高中阶段学校应届毕业生在哪里报考?
答:考生原则上在学籍学校报考,如学籍学校不设报名点,应在户籍所在区(随迁子女在其父母居住证所在区)的社会报名点报考。
未按要求设置高考报名点的中职技工学校,其考生如需在广州市报考,须由学校提供入学当年录取名册复印件,并加盖学校及上级主管部门公章,向学校所在地的区招考办申请报考。
3.外市高中阶段学校应届毕业生可以在广州市报考吗?
答:外市高中阶段学校应届毕业生原则上应在学籍所在地报考。如确需在广州市报考的,户籍在广州市的考生(含父母持有广州市居住证的随迁子女),可返回户籍(或父母居住证)所在区的社会报名点报考;外市高中阶段学校应届毕业生,户籍(或父母居住证)不在广州市的考生,不能在广州市报考。
4.往届毕业生在哪里报考?
答:广州市户籍往届毕业生,或从广州市高中阶段学校(含中职、职高、技校)毕业的外省户籍随迁子女,可在广州市报考。其他考生不能在广州市报考。具体报考点如下:
(1)广州市户籍考生,应在户籍所在区的社会报名点报考。
(2)外省户籍随迁子女,原则上在原毕业学校所在区的社会报名点报考;如父母一方持有广州市办理的有效期内的居住证,也可以申请在居住证所在区报考。
(3)在广州市社会培训机构复读并符合广州市报名条件的考生,可由机构集体安排到就近指定的社会报名点报考,也可以按上述(1)、(2)规定自行选择报考地点。
(4)省内外市户籍的往届毕业生,应返回户籍地报考;非广州市高中阶段学校毕业的外省户籍随迁子女,应返回毕业学校所在地报考。
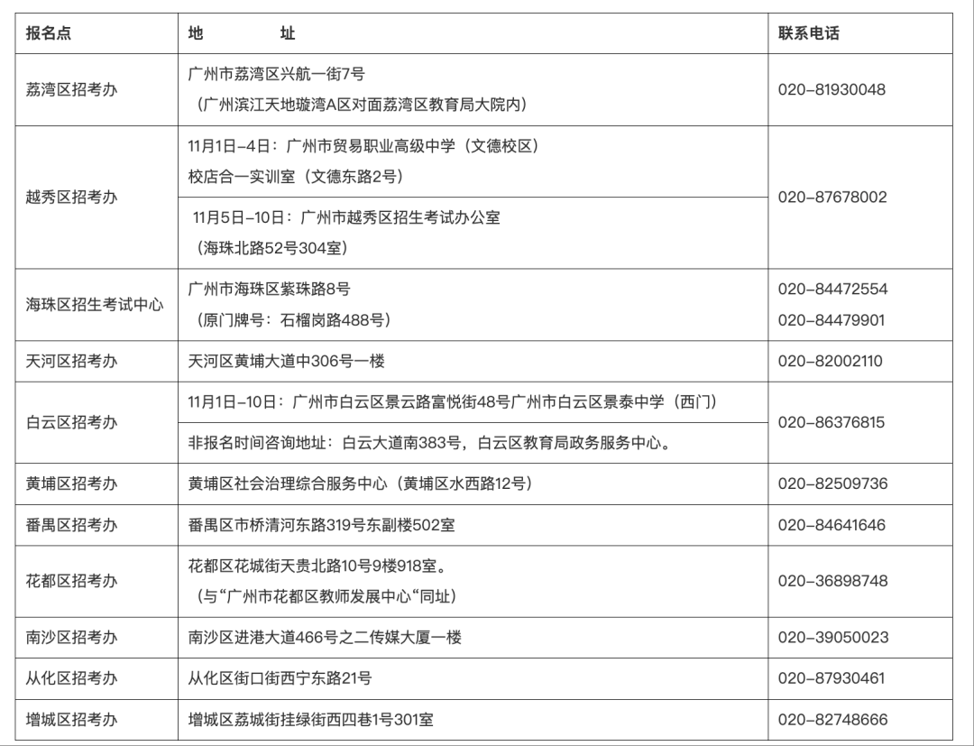
5.广州市各区的社会报名点在哪里?
答:广州市各区社会报名点的地址和联系方式见下表。

6. 哪些中职学校(职高、技工、技师)的考生可以在本校报名?
答:广州市大部分中职学校(职高、技工、技师)都开设了高考报名点,可为本校应届毕业生报名。具体名单如下:

7.考生报考需要准备什么材料?
答:所有学生都需要准备身份证、户口簿原件和复印件。除此以外,在社会报名点报考的应届生需要提交就读学校开具的应届毕业生证明,往届生需要提交高中(中职、技校)毕业证或高中同等学力证明。报名点根据学籍审核需要,可要求考生提交学籍证明、转学证明、录取名册等补充材料。随迁子女考生还需另行提交有关证件和证明材料,详见第13问。
8.身份证丢失的考生如何报名?
答:身份证丢失的考生,应第一时间补办身份证,凭办理回执或临时身份证报考。考生基本信息(包括姓名、性别、民族、身份证号码、出生日期、户籍地等)原则上应直接使用身份证读取的数据。未读取身份证的考生,请务必仔细核对报名信息准确无误之后再确认报名,避免因信息采集错误引发严重后果。
9.集体户口的考生如何报名?
答:集体户口和个人户口具有同等效力,考生应按第7问的要求准备报考材料。如确无法借出户主页原件,可凭复印件报考,复印件须由户主所属单位标注“与原件一致”并加盖公章,方可作为有效报名材料。
10.如何领取考生号?
答:考生应先进入广东省普通高考报名系统(网址为:https://pg.eeagd.edu.cn/ks),凭姓名、证件号注册考生账号,设置密码,采集照片,并绑定手机号。考生完成注册后,经报名点刷卡采集身份证信息并完成相关资格审核,即可获得考生号,进行网上报名。
11.领取考生号必须考生本人到场吗?
答:应届在校考生,由就读学校负责派发考生号;在培训机构参加集体报名的考生,由指定的社会报名点负责派发考生号。上述两类考生在报考材料齐全的前提下,考生本人可以不到报名点现场。
由于考生号和考试科目密切相关,他人代办报考手续容易错领考生号,导致错报、漏报考试科目。此外,高考报名后续涉及体检、建档等若干手续环节,若无法顺利联系考生本人,可能影响高考考试甚至最终录取。因此,自行报考的社会考生原则上应本人到场领取考生号。
12.考生相片采集不成功怎么办?
答:考生相片采集不成功的,可联系报名点处理。
13.哪些考生需要进行报名资格审核?
答:根据广东省高考报名政策,随迁子女考生和户籍从外省迁入广东省的考生,须进行相关审核。广州市的审核工作安排在领取考生号之前进行,通过审核的考生才能获取考生号进行网上报名。因审核工作量较大,部分考生获取考生号的时间可能稍有滞后,但不会耽误正常报名,请考生和家长谅解。如需了解审核进度和审核结果,可直接在报名点咨询,如有特殊情况可通过报名点书面向上级部门反映。通过其他途径咨询或反映问题,可能无法获得及时反馈和解决。
14.随迁子女报名资格审核需要自行到有关部门盖章吗?
答:为减轻群众负担,避免家长跑腿,广州市随迁子女考生一般不需要专门准备纸质审核材料。考生提交有效的亲子关系证明(户口簿、出生证等)和监护人的身份证、社保卡、医保卡、居住证等证件,以便报名点进行信息采集。后续的审核工作由相关部门通过数据共享方式进行认定,审核结果由报名点向考生反馈。个别考生无法通过数据共享方式进行认定的,由报名点指引,按要求补充提交电子或纸质证明材料。
建议随迁子女考生尽快登录广东省普通高考报名系统注册填报有关审核信息(详见第10问),有助于加快审核数据流转,提高审核工作效率。注册时请注意,不管父母的社保和居住证在哪个地市办理,“审核地市县区”请务必选择“广州市”。
15.为方便考生查阅,市招考办将近期重要文件获取方式汇总如下。
(1)《关于做好广东省2026年普通高校招生统一考试报名工作的通知》
(2)《关于做好广东省2026年高职院校依据普通高中学业水平考试成绩招生录取工作的通知》
(3)《关于做好广东省2026年普通高校招收中等职业学校毕业生统一考试招生工作的通知》
(4)《广东省2026年普通高校体育类专业招生报名及考试办法》
(6)《关于做好广东省2026年普通高校招生体检工作的通知》
(7)《广东省2026年普通高校招生艺术类专业省统考科目考试要求》
(12)《广东省2026年普通高校招生体育类专业省统考科目和要求》
16.考生可以在哪里了解2026年的高考政策?
答:考生可通过“广东省教育考试院”官网官微、广州招考网、“广州招考”官微了解有关信息。
文/广州日报新花城记者:林欣潼 通讯员 穗考宣
广州日报新花城编辑:吴婉虹