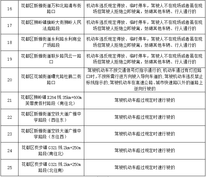
记者从广州花都警方获悉,交管部门新增了25套交通技术监控设备,并将于2025年10月21日开始投入使用。届时,交管部门将依法对有交通违法行为的车辆进行拍摄取证并予以执法,请广大驾驶人守法出行、安全驾驶。
◼︎ 交通技术监控设备设置地点公示表


文/广州日报新花城记者:张丹羊 通讯员:花公宣
图/广州日报新花城记者:邱伟荣
广州日报新花城编辑:李琳
记者从广州花都警方获悉,交管部门新增了25套交通技术监控设备,并将于2025年10月21日开始投入使用。届时,交管部门将依法对有交通违法行为的车辆进行拍摄取证并予以执法,请广大驾驶人守法出行、安全驾驶。
◼︎ 交通技术监控设备设置地点公示表


文/广州日报新花城记者:张丹羊 通讯员:花公宣
图/广州日报新花城记者:邱伟荣
广州日报新花城编辑:李琳