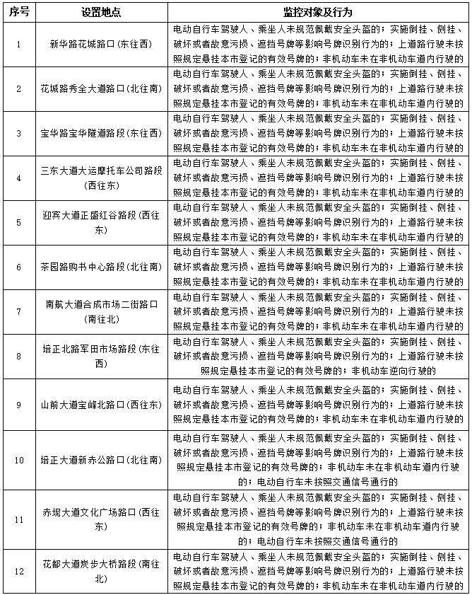
记者从公安机关交通管理部门获悉,为进一步加强道路交通安全管理,保障道路交通安全、畅通、有序,交管部门近日公布广州市花都区22个电动自行车交通违法行为抓拍取证点位,将依法对有交通违法行为的电动自行车进行拍摄取证并予以执法,请广大电动自行车驾驶人守法出行、安全驾驶。

电动自行车交通违法行为抓拍取证点位公示表


文/广州日报新花城记者:张丹羊 通讯员:花公宣
图/广州日报新花城记者:邱伟荣 通讯员:花公宣
广州日报新花城编辑:林传凌
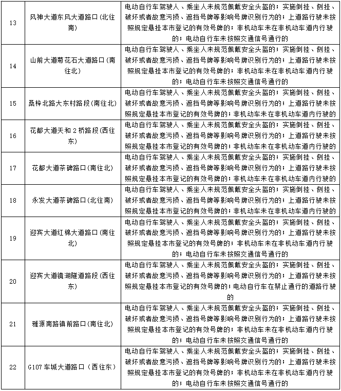
记者从公安机关交通管理部门获悉,为进一步加强道路交通安全管理,保障道路交通安全、畅通、有序,交管部门近日公布广州市花都区22个电动自行车交通违法行为抓拍取证点位,将依法对有交通违法行为的电动自行车进行拍摄取证并予以执法,请广大电动自行车驾驶人守法出行、安全驾驶。

电动自行车交通违法行为抓拍取证点位公示表


文/广州日报新花城记者:张丹羊 通讯员:花公宣
图/广州日报新花城记者:邱伟荣 通讯员:花公宣
广州日报新花城编辑:林传凌