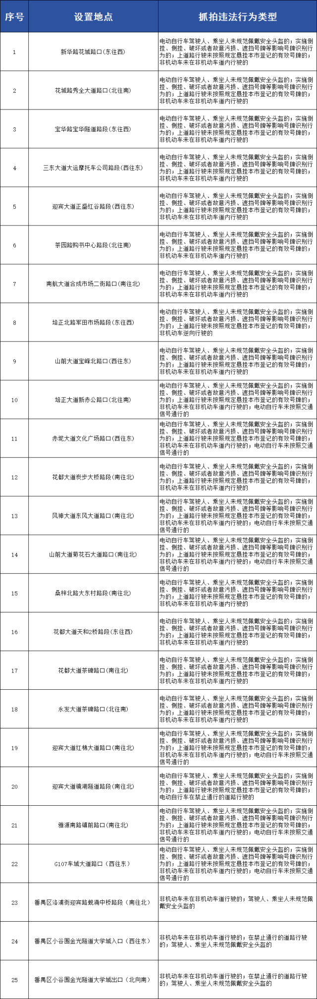
记者9月18日从公安机关交通管理部门获悉,广州交警在新华路花城路口等路段新增电动自行车交通违法行为抓拍取证点位25个,对广州大桥北往南上桥位等47个点位新增非机动车未在非机动车道内行驶的、未规范佩戴安全头盔的违法行为抓拍类型。
未来,广州交警将根据实际情况对点位进行动态调整。请广大交通参与者自觉遵守道路交通法律法规,确保安全出行。

◼︎电动自行车交通违法行为抓拍取证新增点位25个:

◼︎抓拍取证类型变更的点位47个:

文/广州日报新花城记者:张丹羊 通讯员:交宣
图/广州日报新花城记者:邱伟荣 通讯员:交宣
广州日报新花城编辑:李凤荷