杭州女子误踩“化骨水”后去世一事发生后,广州日报新花城记者持续追踪“危险化学品”相关话题。根据目前官方警情通报,经公安机关调查侦查,其在事发废墟处,发掘出另有两个同类型塑料桶(一桶满装、一桶剩半桶,均密封)和一外包装纸箱残片(上有生产企业名称和生产许可证编号)。
经调查,该三桶氢氟酸系从事外墙清洗工作的艾某槟(男,1973年出生)放置,2015年搬离时遗弃。目前,涉案人员已被控制,案件正在进一步侦办中。
10年前“随意”遗弃的氢氟酸,却酿成他人的人身安全祸患。这也为危险品的处置问题敲响警钟。
乱处置危险废物或违反刑法
事实上,我国对于“危险废物”的处置有着严格要求。自2025年1月1日起,我国新版《国家危险废物名录(2025年版)》(以下简称“新《名录》”)开始施行,其中有提及,废物代码“900-026-32”“261-057-34”,即“使用氢氟酸进行蚀刻产生的废蚀刻液“以及硫酸和亚硫酸、盐酸、氢氟酸、磷酸和亚磷酸、硝酸和亚硝酸等的生产、配制过程中产生的废酸及酸渣”均为“危险废物”,需按照规定进行排放、倾倒和处置。
而依据《中华人民共和国刑法》第三百三十八条——违反国家规定,排放、倾倒或者处置有放射性的废物、含传染病病原体的废物、有毒物质或者其他有害物质,严重污染环境的,处三年以下有期徒刑或者拘役,并处或者单处罚金。
注意!这些东西不能乱丢
事故中,艾某从事的是外墙清洗工作,事实上,在不少生产生活领域,产生的这些“废物垃圾”都不能乱丢。
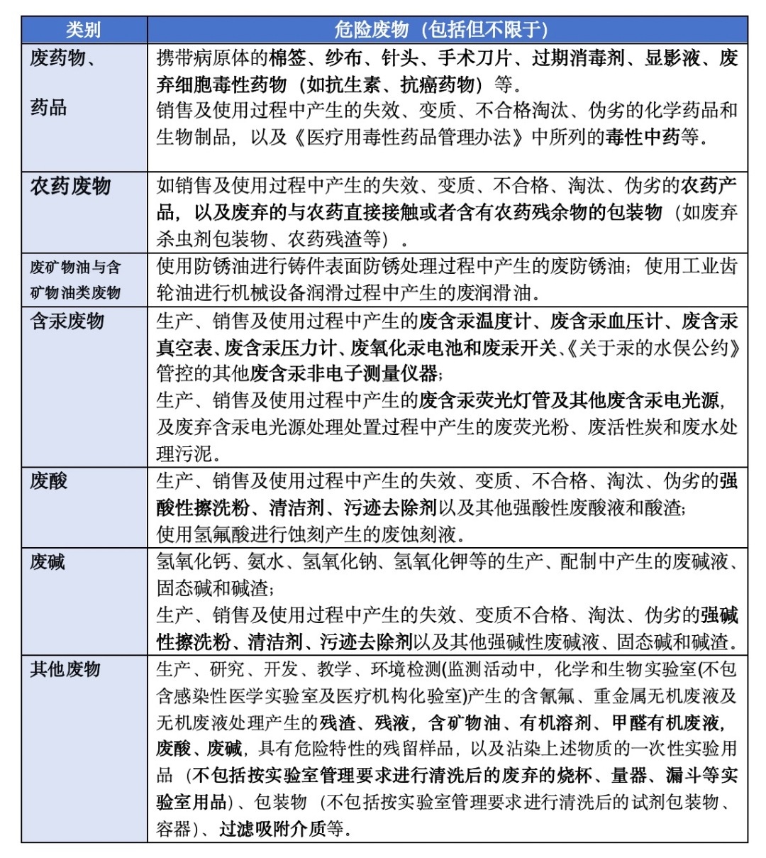
记者查询“新《名录》”,其中包括医疗废物、医药废物、农药废物、木材防腐剂废物、废矿物油与含矿物油废物、废酸、爆炸性废物等多种“危险废物”。
以下几种最为常见——

文、图/广州日报新花城记者:程依伦
广州日报新花城编辑:蔡凌跃