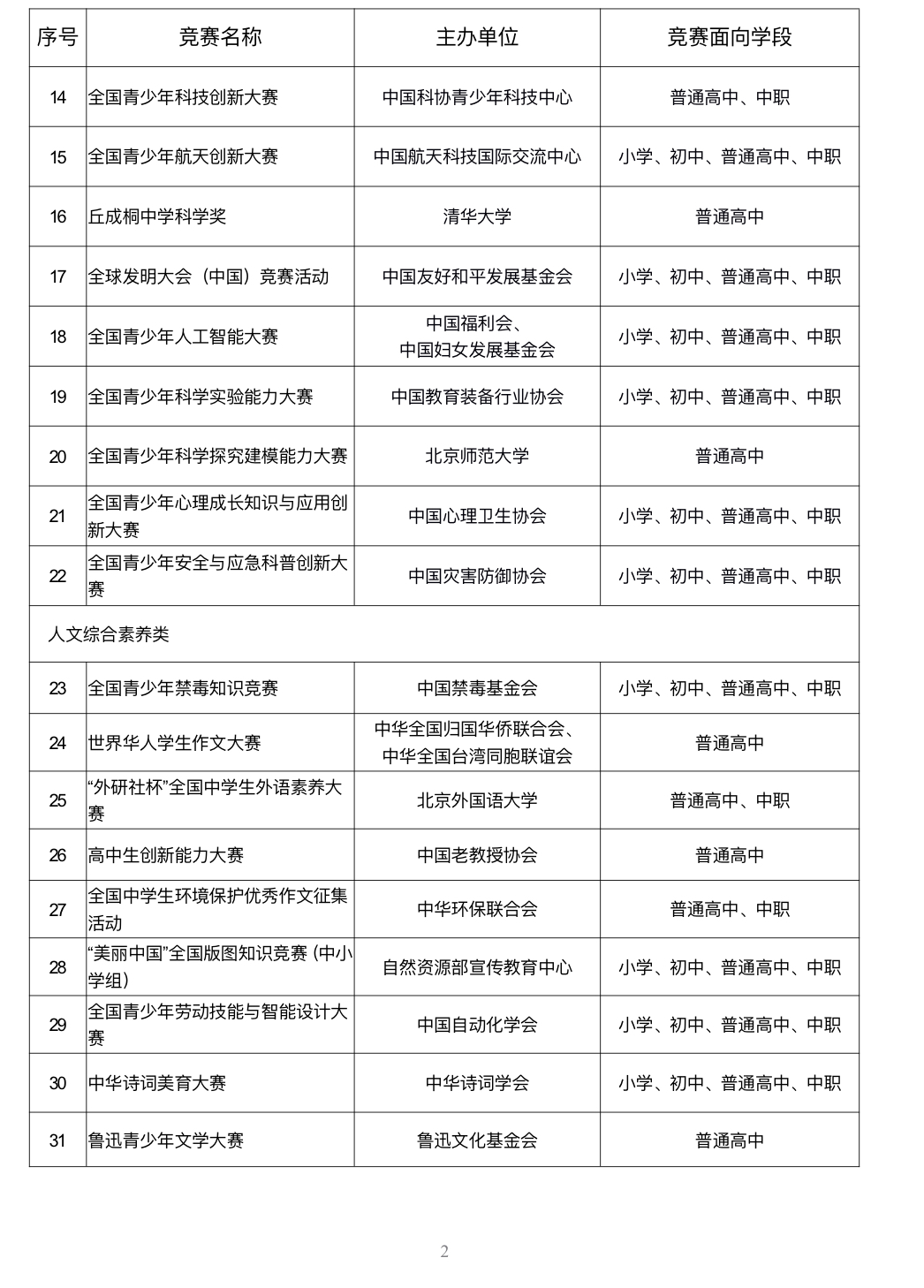
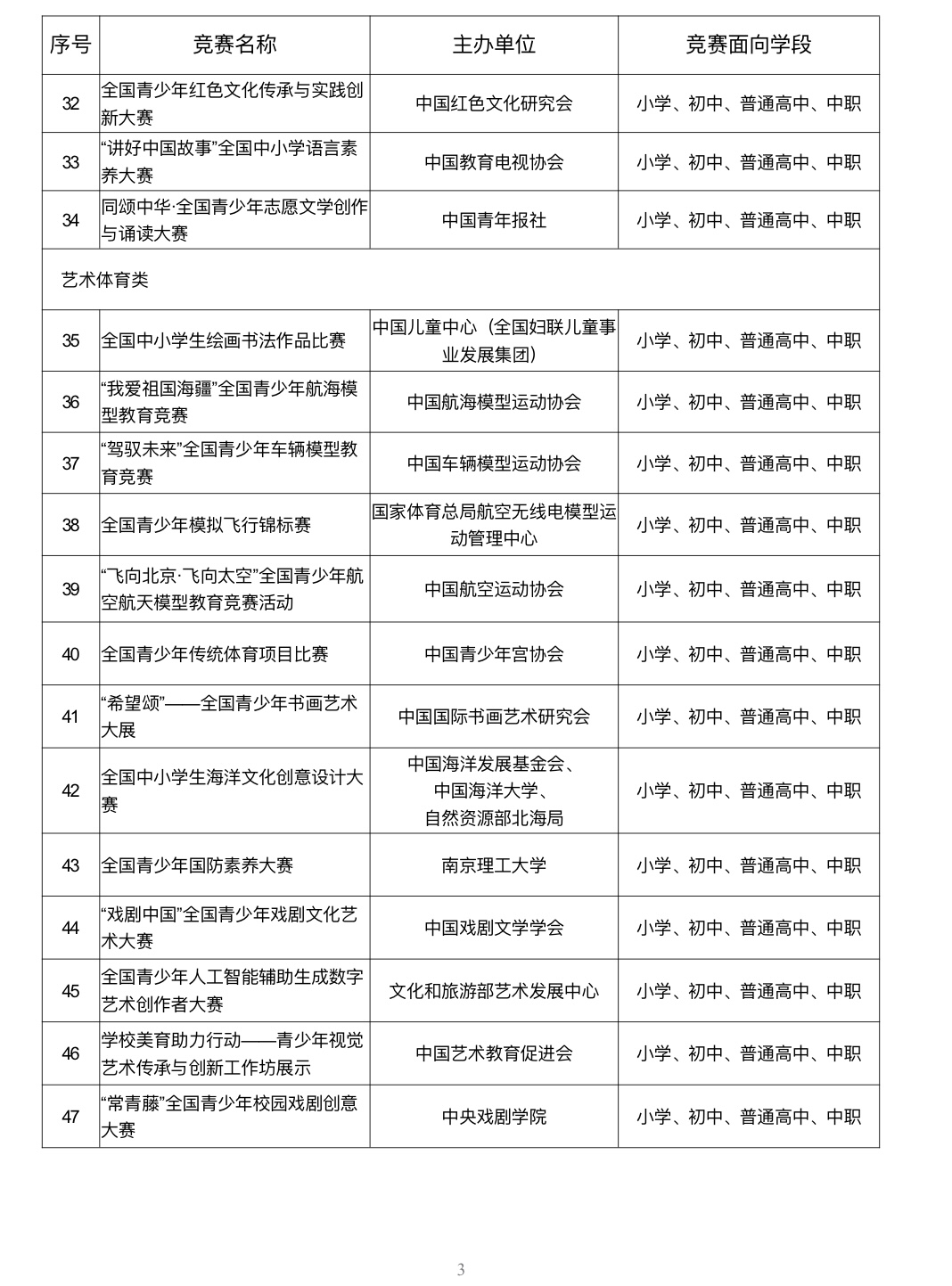
9月11日,教育部官网公告称,根据《教育部办公厅等四部门关于印发<面向中小学生的全国性竞赛活动管理办法>的通知》(教监管厅函〔2022〕4号)精神,由主办单位自主申报,经组织专家进行严格评审把关,拟确定全国青少年人工智能创新挑战赛等47项竞赛为2025—2028学年面向中小学生开展的全国性竞赛活动,举办时间原则上为2025年9月至2028年8月,在此期间每学年举办不得超过1次,累计不超过3次。现就相关信息予以公示,公示期为2025年9月11日至17日。
记者发现,竞赛总数比上一次(2022—2025学年)公布的名单增加了3项,具体项目也有较多变化。




文、图/广州日报新花城记者:曾俊
广州日报新花城编辑:李慧婷