广州又“加冕”一个新头衔——世界智慧城市!
9月4日,在上海举行的世界智慧城市大会中国&区域颁奖典礼上,广州荣获2025世界智慧城市大奖·中国最高荣誉“城市大奖”和“能源与环境大奖”。
此次从47个参评城市、152份申报案例中脱颖而出,凸显了广州数字化建设的国际领先地位。

这个奖是如何评选出来的?
遵循哪些标准?
广州日报整理四问四答,
带你快速了解。
↓↓↓
Q:世界智慧城市大奖是什么?
A:被誉为行业领域的“奥斯卡”
据了解,全球智慧城市大会(Smart City Expo World Congress)是全球规模最大、专注于城市和社会智慧化发展及转型的主题展会,自2011年以来已连续举办十四届。大会设立了世界智慧城市大奖,包括“城市大奖”“创新大奖”“行业项目类大奖”和“领导力大奖”4大类别奖项。其中,“城市大奖”每年全球只能有一座城市获得,是大会设立的最高荣誉,被誉为智慧城市行业领域的“奥斯卡”,分量之重不言而喻。
2019年,该大会在中国区域设立“世界智慧城市大奖·中国”,旨在表彰中国智慧城市建设中具有创新性、影响力和示范价值的优秀案例与实践。
作为世界智慧城市大奖的重要区域分支,该奖项不仅是对项目成就的高度认可,更是促进城市间经验交流、推动政企协同创新的关键平台,助力实现城市的数字化、绿色低碳与可持续发展目标。
该奖项旨在表彰中国地区在智慧城市建设中的杰出实践,发掘具有国际影响力和示范价值的“中国智慧城市样本”,在全球讲好中国城市转型与创新的故事。

Q:评选有什么标准?
A:认可和推广智慧城市领域的创新成果
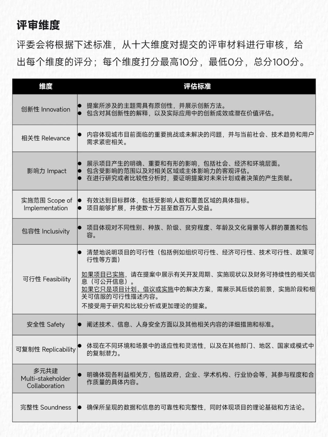
“世界智慧城市大奖”专注于挖掘和表彰在创新性、相关性、影响力、实施范围、公民参与度、共同创造、包容性、可行性、安全性、可复制性、多利益相关方合作等方面表现卓越的智慧城市项目,对在智慧城市建设和发展中取得显著成就的案例和实践给予表彰,以认可和推广智慧城市领域的创新成果,鼓励更多城市和组织采纳先进的智慧城市解决方案。

Q:怎么评?
A:评选通常会经历以下环节
1.申报征集:组委会开启线上申报平台,公布奖项类别、评选标准和截止日期。
2.材料评审:评审委员会对所有提交的申报材料进行初步审阅。
3.答疑与评估:评审委员会可能会与申报方进行沟通答疑,或进行实地考察(部分年份或案例),进一步评估项目的实际情况。
4.入围名单公布:评审后确定入围名单,并通知申报方。
5.路演展示(部分年份):部分年份会邀请入围项目进行现场路演展示,供评审专家进一步考察。
6.最终评审与颁奖:综合各项评估后,评出最终获奖名单,并在全球智慧城市大会·中国期间的颁奖典礼上公布结果。
2025世界智慧城市大奖•中国自2025年3月启动申报以来,全国各省市优秀项目踊跃参与,申报内容涵盖数字基础设施建设、AI赋能城市治理、智能交通体系、绿色社区更新、公共服务数字化转型等多个领域。历时四个月时间的申报与评审,2025年7月,部分奖项的入围名单已陆续公布。
所有入围单位将受邀深入参与于2025年9月2日至6日在上海举办的「2025明日城市·上海」活动,与来自政府、企业、学术机构及各行业组织的关键决策者共襄盛举,最终入围和获奖的单位及其团队将荣获象征智慧城市卓越荣誉的奖杯和证书,其优秀案例也将被收录进线上案例库,供全球共享和借鉴。

Q:大奖+1!广州凭什么?
A:超大城市“智”理有方
谈及广州智慧城市建设亮点,广州市政务服务和数据管理局负责人介绍,为解码老城市新活力的时代命题,作为统筹全市智慧城市建设的主导部门,该局以打造数字经济引领型城市和国际一流智慧城市为目标,加快推动全域数字化转型,构筑韧性智慧城市的数字化新引擎。本次大会重点展示了将智慧城市建设与人民城市理念深度融合的“广州方案”,以及以电网数智化、绿色化转型构建绿色低碳生态圈的“广州案例”。
加“数”前行,激活数字经济“源头活水”。数据要素是数字经济深化发展的核心引擎。为激活数据要素潜能,广州积极投身数据要素市场化配置改革,构建了制度完善、设施健全、生态活跃的发展格局。公共数据运营创新实践写入《公共数据资源授权运营实施指南》,作为示范推广。2024年广州数字经济核心产业增加值达4400亿元,占GDP比重14.4%,综合实力居全国第一梯队。数字贸易遍及全球200多个国家和地区,跨境电商进口规模连续10年全国第一。

践行“办赛事就是办城市”理念,打造“数字全运”盛会。十五运会将于2025年11月9日至21日在广东、香港、澳门举行,广州市承办开幕式。广州以实现“办好一个会、提升一座城、彰显一座城、幸福一座城”为目标,既用城市已有的“穗智管”城市数字底座、市智慧城市智感云平台等核心公共平台的能力,又用赛事产生的系统、数据、能力反哺城市治理,实现绿色办赛。“穗智管”城市管理中枢已构建“卫星+低空无人机+视频”的空天地一体全域感知网,实现对城市运行状态的实时、动态、精细化监测与信息获取,为城市治理提供“千里眼”和“顺风耳”。
数据畅达,智慧政务“全龄友好”。广州依托“穗好办”政务服务总门户,建成“线上一网”“线下一窗”“热线一号”互联互通服务矩阵,实现政务服务高效协同、数据共享、标准统一,提供全龄友好、普惠便捷的城市服务。在政务服务领域,迭代升级“穗@i企”数字化企业服务平台,推出“政策智算器”,推出“政务AI智办”模式,企业开业当天审结,惠企政策“免申即享”“直达快享”。

在社会服务领域,基于政务区块链平台,实现超300家市内医疗机构、省内外市570家医疗机构“医检互认”,广州12345热线率先成立人工智能实验室,引入生成式人工智能等新技术辅助话务人员更加精准高效解答市民诉求。在数字湾区领域,“云窗口”为全市及15省39市1.4万个“跨域通办”事项提供远程导办服务,在政务服务大厅部署香港“跨境通办”自助服务机和“澳政易”自助服务机,方便港澳居民就近办事。
未来,广州力争建成数字中国标杆城市和数字经济引领型城市。发挥城市产业集聚、人才集中、场景丰富等优势,深化数据要素市场化配置改革,助力数字经济创新发展,形成智慧城市建设合力,提升广州市超大城市治理体系和治理能力现代化水平。
统筹:史勇
综合自:南方日报、广州日报、解放日报、世界智慧城市大奖·中国
图/广州日报新花城记者:苏俊杰
广州日报新花城编辑:李琳