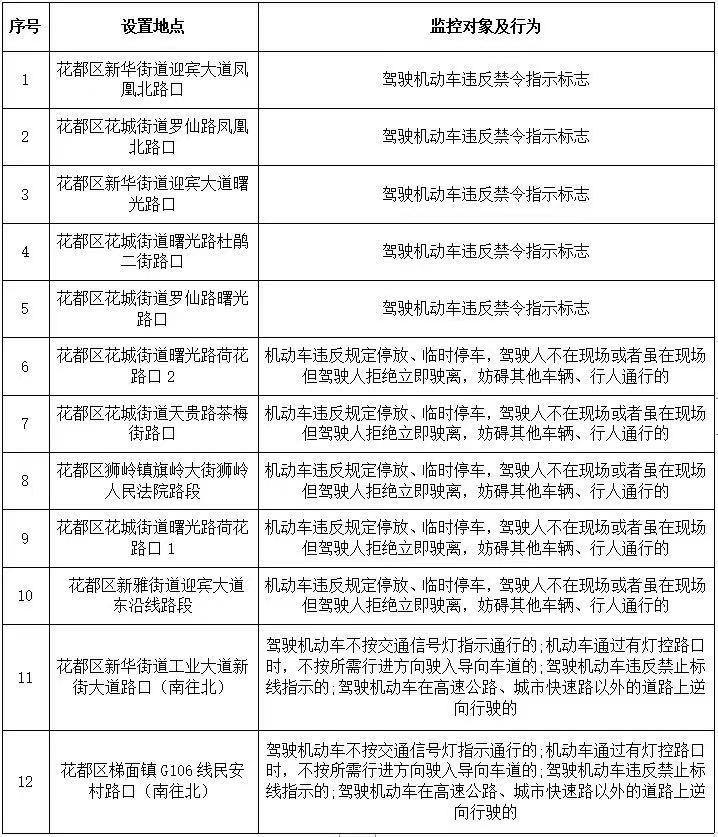
记者8月5日从广州花都警方获悉,交警部门新增了12套交通技术监控设备,执法类别涉及“驾驶机动车违反禁令指示标志”“机动车违反规定停放、临时停车,驾驶人不在现场或者虽在现场但驾驶人拒绝立即驶离,妨碍其他车辆、行人通行的”等。
该批新增的设备将于2025年8月7日开始投入使用,交警部门将依法对有交通违法行为的车辆进行拍摄取证并予以执法,请广大驾驶人守法出行、安全驾驶。

◼︎具体点位:

文/广州日报新花城记者:张丹羊 通讯员:花公宣
图/广州日报新花城记者:邱伟荣
广州日报新花城编辑:苏琬茜
记者8月5日从广州花都警方获悉,交警部门新增了12套交通技术监控设备,执法类别涉及“驾驶机动车违反禁令指示标志”“机动车违反规定停放、临时停车,驾驶人不在现场或者虽在现场但驾驶人拒绝立即驶离,妨碍其他车辆、行人通行的”等。
该批新增的设备将于2025年8月7日开始投入使用,交警部门将依法对有交通违法行为的车辆进行拍摄取证并予以执法,请广大驾驶人守法出行、安全驾驶。

◼︎具体点位:

文/广州日报新花城记者:张丹羊 通讯员:花公宣
图/广州日报新花城记者:邱伟荣
广州日报新花城编辑:苏琬茜