根据中国证监会官网披露,杭州宇树科技股份有限公司(简称:宇树科技)于2025年7月18日在浙江证监局办理辅导备案,并披露了首次公开发行股票并上市辅导备案报告。这一动作标志着宇树科技成为继智元机器人“借壳”上纬新材后,成为又一家冲击资本市场的“新势力”头部人形机器人企业,使得“A股人形机器人第一股”的争夺战进入白热化阶段。
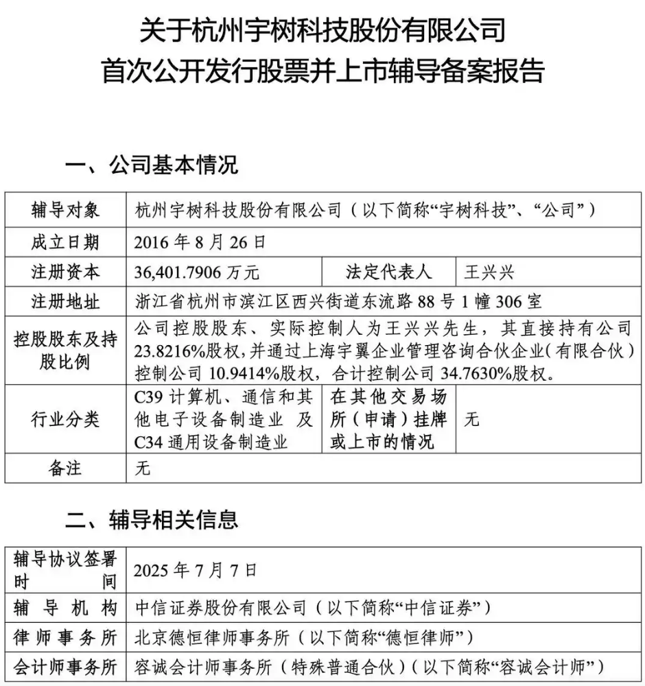
辅导备案报告显示,宇树科技控股股东、实际控制人为王兴兴,王兴兴直接持有公司23.8216%股权,并通过上海宇翼企业管理咨询合伙企业(有限合伙)控制公司10.9414%股权,合计控制公司34.7630%股权,保持对公司的绝对控制权。

根据辅导工作安排,辅导机构最早将于2025年10月,对宇树科技是否达到发行上市条件进行综合评估,并协助公司按相关规定准备首次公开发行股票并上市申请文件。根据证监会《首次公开发行股票并上市辅导监管规定》第十二条,自完成辅导备案之日起算,至辅导机构向验收机构提交齐备的辅导验收材料之日截止,辅导期原则上不少于三个月。这意味着,宇树科技最快或在今年10月提交上市申请文件。
宇树科技的资本化进程具有行业标杆意义。王兴兴在夏季达沃斯论坛上公开透露,宇树科技从2016年初创时的1名员工,已发展有1000多名员工,公司年营收已超10亿元人民币。

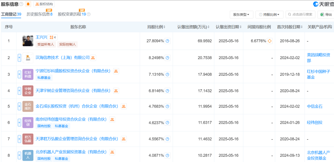
(天眼查7月19日截图)
作为少数实现连续盈利(2020年起每年盈利)的机器人企业,这种持续盈利能力在普遍亏损的人形机器人企业中可谓凤毛麟角,展现出了强悍的商业化能力,最新C+轮融资后估值达120亿元,跻身行业“独角兽”阵营。与普遍依赖融资的同行不同,宇树通过消费级产品,如9.9万元的G1人形机器人,快速打开市场,全球四足机器人市占率60%-70%,与智元机器人联合中标1.24亿元(达成单价40万元/台)中国移动大额订单,验证了其规模化落地潜力
差异化发展策略:
持续通过技术护城河扩大竞争优势
宇树科技的核心竞争力体现在全产业链整合能力上:其自研电机成本仅为国际同类产品的1/3,谐波减速器较日本品牌低60%,实现了核心部件100%国产化。截至2025年,公司累计申请国内外专利超280项,覆盖运动控制算法、关节模组等关键技术,近期更荣获2025年WIPO全球奖,成为该奖项设立以来首家获奖的中国机器人企业,凸显国际知识产权领域的认可。

(宇树机器人侧空翻)
这种技术优势转化为市场表现。2024年宇树四足机器人全球销量占比约7成,G1人形机器人订单已排至2025年四季度,二手租赁市场日租金达数千元。与特斯拉Optimus聚焦工业场景不同,宇树采取“硬件降本+消费破圈”策略,不但在开发者、科研等B端领域巩固地位,也持续通过教育、娱乐等C端应用建立先发优势,形成差异化竞争格局。
行业竞合态势:
“A股人形第一股”争夺背后,产业已处爆发前夜
当前在资本市场,人形机器人行业呈现“新势力群雄争霸”局面。仅在A股市场,宇树科技选择传统IPO路径,依托盈利能力冲击科创板,募资拟用于人形机器人智能训练中心建设和产能扩张;智元机器人则拟通过收购上纬新材66.99%股份“曲线上市”,估值150亿元,引发资本市场热烈反响。

(上纬新材近日股价暴涨)
业界分析认为,这种分化反映了两类发展模式:宇树代表“技术沉淀-产品迭代-规模盈利”的稳健路径,而智元更侧重“资本驱动-快速扩张”的激进策略。东方证券研报指出,国产人形主机厂已形成“算法+品牌”的双重壁垒,在政策支持和供应链成本优势下,有望引领全球产业格局
尽管“A股人形第一股”称号具有象征意义,但市场更关注企业是否构建了技术验证、场景验证、量产能力和生态构建等实质竞争力。
最新发布的《2025人形机器人与具身智能产业研究报告》显示,2025年,中国具身智能市场规模预计达52.95亿元,占全球约27%;人形机器人市场规模预计达82.39亿元,占全球约50%。行业机构预测,到2030年全球人形机器人市场销量将接近34万台,市场规模将超过640亿元。IDC预测,到2030年中国人形机器人商用销售出货量预计近6万台,复合增长率达95.3%。
行业分析师认为,2025-2030年全球人形机器人市场将迎来爆发期,但当前仍处“百花齐放”的早期阶段。宇树若能成功上市,不仅将为行业提供“技术+资本”双轮驱动的范本,更可能重塑国产高端装备的全球竞争格局。不过,技术商业化、场景落地等行业共性的风险和挑战,仍需行业上下游生态协同探索解决。

(受访单位供图)
联系作者:juliaryy@163.com
文/广州日报新花城记者:阮元元
广州日报新花城编辑:童丹