根据党中央关于巡视工作的统一部署,近日,二十届中央第六轮巡视的16个巡视组陆续开始进驻被巡视地区,并公布了联系方式。
本轮巡视对象有哪些?
经党中央批准,二十届中央第六轮巡视将对北京市、天津市、辽宁省、黑龙江省、上海市、江苏省、福建省、山东省、广东省、广西壮族自治区、重庆市、贵州省、西藏自治区、陕西省、青海省、新疆维吾尔自治区等16个省(自治区、直辖市)开展常规巡视,并会同有关省委巡视机构对沈阳市、大连市、哈尔滨市、南京市、厦门市、济南市、青岛市、广州市、深圳市、西安市等10个副省级城市开展联动巡视。
哪些问题可以向中央巡视组反映?
根据巡视工作条例规定,中央巡视组主要受理反映被巡视党组织领导班子及其成员、下一级党组织主要负责人和重点岗位人员问题的来信来电来访,重点是关于违反政治纪律、组织纪律、廉洁纪律、群众纪律、工作纪律、生活纪律等方面的举报和反映。其他不属于巡视受理范围的信访问题,将按规定由有关部门认真处理。
哪些途径可以向中央巡视组反映问题?
巡视期间,各中央巡视组均设立专门值班电话、专门邮政信箱,受理群众来信来电来访。
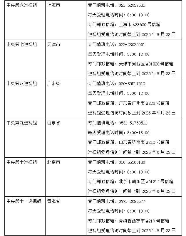
已进驻中央巡视组联络方式:
来源:央视新闻
广州日报新花城编辑:马俊贤


