关闭引导
筑牢儿童用品安全防线,广东省市场监管局举办童鞋强制性国家标准宣贯会
2025-07-11 09:39:20
广州日报新花城

为切实保障儿童用品质量安全,7月8日,广东省市场监督管理局组织召开童鞋安全技术规范国家强制性标准宣贯会,全省鞋类生产经营企业、检测机构等单位近700名代表通过线上线下相结合的形式参会。

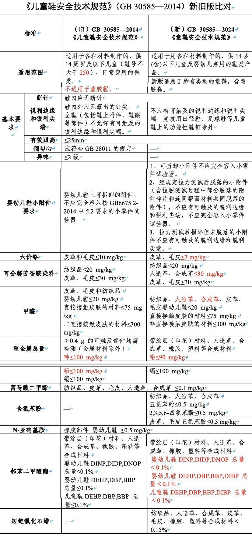
会上,技术专家对《童鞋安全技术规范》(GB 30585—2024)、《鞋类通用安全要求》(GB 25038—2024)进行了解读,通过列举常见不合格项目、专家现场问答等方式,结合典型案例,重点解读《童鞋安全技术规范》(GB 30585—2024)新旧标准主要技术内容变化,包括:扩大了适用范围、提高了婴幼儿鞋小附件要求、增加了含氯苯酚、短链氯化石蜡限量物质要求、修改了部分化学项目技术要求及试验方法等,帮助相关企业、机构更好地理解标准要求。

据介绍,此次宣贯会的举办,有助于推动相关标准的贯彻实施,提升鞋类企业对强制性标准的执行能力,维护消费者合法权益,筑牢童鞋安全防线。

文、图/广州日报新花城记者:卢梦谦 通讯员:粤市监
广州日报新花城编辑:张宇

浏览量:
@新花城 版权所有 转载需经授权