6月24日,由广州市财政局主办、广州交易集团承办的“汇资融新·聚势共赢”国有“三资”(即:国有资源资产资金)盘活项目推介会在广州越秀国际会议中心举办。推介会搭建政企高效对接平台,集中推介首批优质国有资产项目,总规模超176万平方米,吸引政府部门、国有企业、专业投资机构及第三方服务机构代表约200人参会。市政府有关领导出席会议并致辞。
▌南站核心区释放超8万平方米优质地块
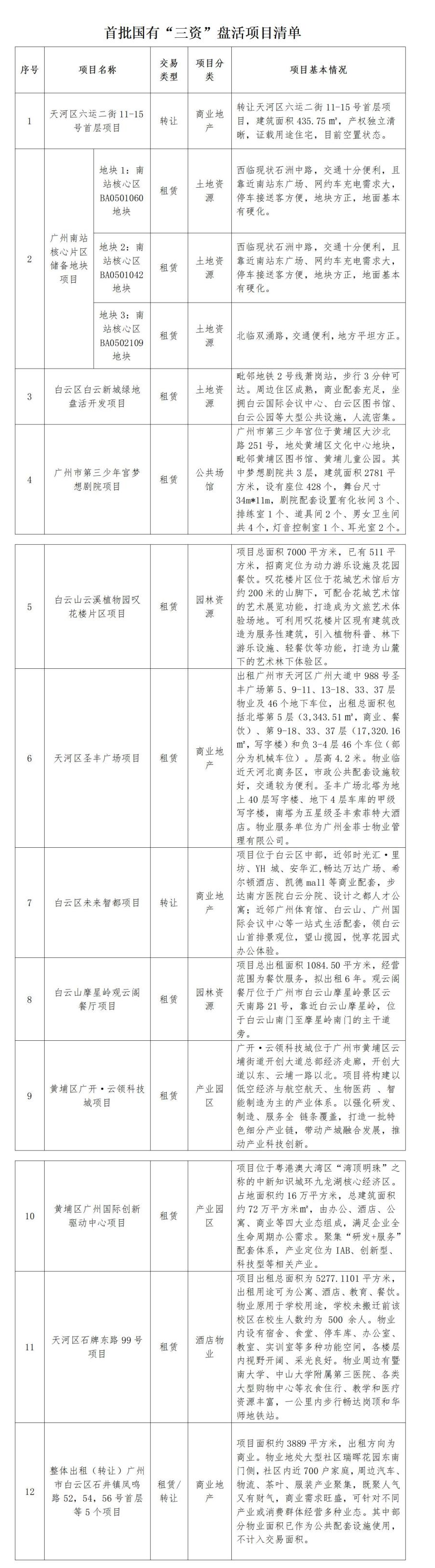
记者从现场了解到,推介会筛选的首批12个优质项目,业态丰富、特色鲜明,既有行政事业性资产,也有国有企业经营性资产,精准聚焦交通枢纽能级跃升、科创产业加速集聚、文旅消费深度融合、公共服务优化升级等高成长性领域,充分释放国有“三资”潜力,全面赋能城市核心功能提升与高质量发展新动能培育。

其中,广州南站核心区释放超8万平方米优质地块,着力升级网约车充电与停车接驳功能,以完善配套深度释放枢纽经济活力;黄埔云领科技城锚定低空经济与航空航天产业前沿,全力打造集研发、制造于一体的全链条产业基地,加速推动高端产业集群化发展;白云山叹花楼片区依托得天独厚的自然景观,创新构建融合游乐、餐饮与艺术氛围的山麓艺术体验区,匠心打造引领潮流的新文旅消费场景;少年宫剧院活化运营项目则通过对城市文化空间的焕新升级,为市民提供更加丰富多元的精神文化生活选择,生动诠释以人民为中心的发展理念。这批项目精准匹配广州现代化产业体系构建与城市能级提升的战略方向,是挖掘存量价值、激发市场活力、共创湾区未来的重要载体。
“根据我们调研数据,圣丰广场保持约80%的稳定出租率,里面国内500强、行业百强的企业租户聚集。它是三大商圈的交界处,值得一提的是具有圣丰索菲特酒店的配套。”仲量联行专家对推介的项目进行点评,她指出,部分项目还属于典型的非标商业资产,其核心价值正是其独特性,需要突破常规的运营思维,精准把握消费市场新趋势,通过业态创新打造差异化竞争力,网红餐饮、高端儿童素质教育基地、文化创意聚落、亲子游乐与运动场馆等是值得关注的四个方向。
项目显著的区位价值与清晰的规划定位有效激发了市场关注。推介会现场交流热烈,与会嘉宾围绕项目前景与合作模式深入探讨,多家投资机构与项目业主方达成初步合作意向,市场化配置效率显著,充分印证了广州国有“三资”盘活路径的创新性与市场认可度。
点击查看
部分项目的推介视频
↓↓
▌创新审视资产资源价值 重新定位功能用途
当前,全国上下都在铆足劲拼经济,广州坚决扛起经济大市挑大梁的责任担当,将国有“三资”盘活工作摆在突出位置,视为深化要素市场化配置改革、加速构建“12218”现代化产业体系、提升城市核心功能的关键抓手。专门成立由市长亲自挂帅的实体化工作专班,系统推进资源整合与价值释放。
牵头部门市财政局有关负责人介绍,国有“三资”盘活,是从原来的闲置物业盘活转变为系统性资产资源的统筹盘活。通过市场化专业化运作,一方面推动行政事业性资产市场化运营和处置,另一方面推动国有资产提升管理效能,加快国有资本从非主业非优势领域有序退出。广州市突破传统领域局限,以创新视角审视资产资源价值,重新定位功能用途,实现资源价值的创造性转化。比如,广州境内一些矿坑资源枯竭后,遗留的生态环境问题不仅威胁城市安全,更造成土地资源闲置浪费。广州创新构建“政府主导、部门监管、业主租让、企业参与、辖区配合”的协同治理机制,明确业主方以用地出租形式将矿坑租赁给企业,承租方负责基础设施建设与运营,并按约定缴纳土地租金充实国库;同时,科学测算投资回收期确定出租年限,既保障企业合理收益,又实现国有资产保值增值。
“本次推介的项目仅仅是首块‘试验田’,欢迎社会各投资主体持续关注广州市国有‘三资’盘活工作,建言献策、积极参与,大家共同努力共同创造广州资产资源‘价值高地’”。该负责人说道。

广州交易集团负责人表示,集团作为服务要素资源市场化配置的核心平台,积极构建“全域宣传、交易智联、长效赋能”模式,助力广州国有“三资”盘活。该模式通过线上线下融合的宣传矩阵精准对接投资者,以专业团队提供全流程交易服务保障规范高效,借助动态项目储备库推动资产持续优化升级。旗下广州产权交易所,是承担“三资”盘活核心价值转化功能的主要平台,在价值发现、创新服务、科技赋能等方面优势显著,近3年累计实现国有资产增值和财政资金增收节支近140亿元。
市财政局表示,下一步将通过产权交易所平台持续推出国有“三资”盘活项目,并建立动态项目储备库。广州将持续深化机制创新,携手国有企业、社会投资机构、金融机构及资产评估、法律等第三方专业服务机构,加速项目落地,为广州城市能级的提升与经济高质量发展注入更强劲动力。

文、图/广州日报新花城记者:何颖思 通讯员:穗财宣
视频/广州日报新花城记者:何颖思 通讯员:穗财宣
广州日报新花城编辑:张映武