邓紫棋重制版专辑《I AM GLORIA》上线6天后再陷版权纷争。
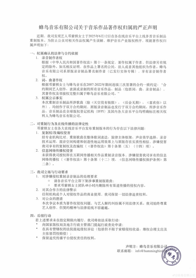
6月18日,蜂鸟音乐有限公司(以下简称“蜂鸟音乐”)发布声明称,该专辑未获得蜂鸟音乐授权即在互联网传播相关作品重制录音版,涉嫌侵害公司享有的信息网络传播权。蜂鸟音乐要求各音乐平台立即下架邓紫棋重制版歌曲,并要求邓紫棋团队48小时内删除所有渠道传播的侵权内容。
声明中,蜂鸟音乐强调其拥有相关歌曲的录音制作者权、词曲著作权。其中提到,邓紫棋与蜂鸟音乐在2007-2022年期间连续三次签署的合约一致约定:“合约期间艺人创作、表演或录制的所有音乐作品、制品(包括词、曲、录音制品),其著作权及邻接权完整归属于蜂鸟音乐有限公司。”

蜂鸟音乐方面发布的相关声明
随后,邓紫棋在个人社交平台也发布声明,称重录的法律依据非常充足,是严格依据我国的法定许可重录的,并依法支付报酬,“所以我不会下架歌曲。”



此前,6月12日,邓紫棋曾发长文讲述与前公司蜂鸟音乐的版税纠纷,称与前公司的官司已持续超6年,在此期间她未收到自己旧歌的任何版税。同时,邓紫棋宣布重录旧作,其重制版专辑《I AM GLORIA》于当日全网上线。该专辑包含《泡沫》《光年之外》等多首邓紫棋经典代表作的重新录制版本,引发歌迷广泛关注与支持,多个相关话题登上热搜。
综合@邓紫棋、红星新闻
广州日报新花城编辑:马俊贤