每年春夏之交到秋季,蛇、蜘蛛、蜈蚣、蜂类、蚤螨、隐翅虫等“隐秘威胁”开始活跃。如果不慎被其伤及,轻则红肿疼痛,重则呼吸困难、意识模糊,甚至危及生命。中山大学孙逸仙纪念医院急诊科副主任杨正飞教授提醒,被蛇虫咬伤后第一时间正确处理、尽快获取特效药物(如抗蛇毒血清)是救命关键。
被蛇咬伤后自救要“准”、急救要快
作为一种极度危险的急症,毒蛇咬伤发病急、恶化快,不及时救治可能导致严重出血、呼吸困难、肾衰竭、多器官衰竭,肢体坏死甚至需要截肢,严重者心跳呼吸骤停,危及生命!令人痛心的是,只有约30%的患者能在黄金2小时内赶到医院,近一半患者会留下后遗症。
“有两大延误治疗的重要原因:一是现场自救方法错误。二是对蛇咬伤的极端危险性认识不足,送医不及时。”杨正飞说。我国毒蛇超百种,剧毒蛇就有80多种,最常见的是眼镜蛇科和蝰科毒蛇。在各类毒蛇中,银环蛇毒性最强,咬伤后伤口可能不痛不肿,但几小时后会出现全身无力、麻木、呼吸困难。眼镜王蛇体型大、排毒量大,攻击性强,同样致命。其他常见的毒蛇还包括青环海蛇、舟山眼镜蛇、圆斑蝰(泰国圆斑蝰)、竹叶青、短尾蝮(土蝮蛇)、金环蛇、烙铁头、五步蛇等。
我们可以通过外形特点及咬伤后症状来区别有毒蛇与非毒蛇:

如市民遭毒蛇咬伤,应立即脱险,尽量记住蛇的特征,包括颜色、花纹和头部形状,并保持冷静,减少活动或者跑动,尽可能做好应急处理后,尽快赶到就近医院就医,如果能在2小时内送达医院,并及时注射抗蛇毒血清,绝大多数伤者可以得到有效的救治。
如身处户外,一时半会到不了医院,在这种情况下该如何自救“保命”?杨正飞提出了10个自救要点:
1.立即制动,保持冷静:停止一切活动,静坐或平躺,避免奔跑或激动加速毒素扩散;
2.远离蛇活动区:缓慢后退至安全位置,避免二次咬伤,切勿尝试捕捉或追打蛇;
3.记录蛇特征:迅速拍照或记住蛇的头部形状和体纹,尤其是要记住颜色,便于医生精准用药;
4.摘除肢体束缚物:取下戒指、手镯、手表等,防止肿胀后压迫肢体;
5.固定伤肢,保持低位:用树枝或绷带固定伤肢,减少活动;保持伤口低于心脏水平,减缓毒素回流;
6.轻柔冲洗伤口:用大量清水持续冲洗伤口表面,减少毒液残留;
7.适度绑扎近心端:在伤口上方10到15厘米处用布带松紧适中绑扎,松紧以可插入一指为宜,每30分钟松开2到3分钟;
8.拒绝危险土法:禁止用嘴吸毒、切伤口、冰敷、火烧或饮酒,只会加重伤害且无效;
9.立即呼救并明确需求:拨打120时强调“毒蛇咬伤”,要求送往有抗蛇毒血清的医院;
10.持续观察症状:即使初期无症状,也需保持警惕,记录出现麻木、呼吸困难等时间点。
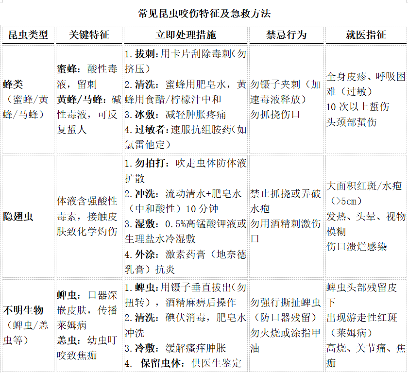
常见虫咬各有特点,明确品种、对症下药
除了蛇类咬伤,昆虫咬伤也是夏季常见的威胁。昆虫咬伤的特点主要由其毒性机制决定。包括毒液成分,如蜂类的碱性毒素、蜘蛛的神经毒素;唾液致敏物,如蚊虫的异种蛋白;机械损伤,如蜱虫口器残留,来共同引发局部或全身反应。
昆虫咬伤的典型表现有三种。一是速发型炎症:红肿、灼痛(蜂、蚁)或瘙痒性风团(蚊、蠓);二是迟发性皮损:水疱、坏死(蜘蛛、隐翅虫体液腐蚀);三是系统中毒:肌肉麻痹(黑寡妇蜘蛛)、溶血(蜱传疾病)或过敏休克(蜂类)。

杨正飞教授提醒,所有咬伤后如出现全身过敏反应如喉头水肿、休克等,需立即到急诊就诊。此外,在野外活动后应检查全身,尤其是腋下、腹股沟等,防蜱虫潜伏。深部咬伤或污染伤口需接种破伤风疫苗。
外出活动时,建议穿长袖衣裤,喷洒避蚊胺或驱虫剂;利用部分昆虫的趋光性躲避,睡前关好门窗等。若被虫咬后症状持续恶化或无法明确虫种,建议携带虫体照片或标本就医,接受针对性治疗。

杨正飞提醒,对于蛇虫咬伤等急症,首先是要做好防护、避免伤害是上策,如果真的不幸遇险,一定要学会科学自救的方式并及时就医。切勿轻信并尝试无效甚至危险的“土方法”,每一分钟的有效救治都弥足珍贵!
文/广州日报新花城记者:徐依励 通讯员:黄睿、刘文琴、房诗婷
广州日报新花城编辑:李津