最近,一则令人唏嘘的新闻引发广泛关注:
一名20多岁的女游客在海南三亚旅行途中,不慎被不明生物咬伤。尽管被紧急送医抢救,仍不幸离世。目前官方尚未公布具体毒源,猜测集中在毒蛇或海洋毒生物。

AIGC生成
夏天来了,蛇也开始活跃起来。说到“被蛇咬”,你脑海里是不是只有“赶紧打抗毒血清”这一个答案?
很多人对抗毒血清的认知还停留在“被咬了打一针就行”的阶段,但其实——
抗毒血清没有那么万能。
什么是抗毒血清?
抗毒血清是目前治疗毒蛇咬伤最有效、几乎唯一的特异性药物,本质上是一种含有能中和蛇毒的抗体的血清制剂,必须注射使用。

抗毒血清。来源:赛伦生物
它并不能“杀死毒素”,但能通过中和机制阻止毒素与人体神经、血液系统等结合,从而缓解甚至逆转中毒症状。
但需要特别强调的是:
抗毒血清不是“万能解毒剂”,也不是预防药。
它只能作用于特定类型的蛇毒,而且要越早使用效果越好。
抗毒血清跟马有什么关系?
人类能用上抗毒血清,应该感谢我们的好朋友:马。
抗毒血清的制作流程如下:

一匹成年马体重可达400–600公斤,一次采血可以安全采集数升血液,对马没有太大影响。
马对多种蛇毒具有良好的免疫反应能力和抗毒适应性,可在多次小剂量注射后逐步建立强力抗体,相比之下,一些动物(如牛或人类)对蛇毒的急性毒性耐受性较差,可能在初次免疫过程中就中毒或死亡。
而且,马的血清对人类免疫系统相对友好,副作用较低。
综合这些因素,马成为目前最理想、最可行的抗毒血清载体动物,在全球救治蛇咬伤中扮演着不可替代的角色。

来源:Pixabay
一支抗蛇毒血清的生产周期最快也要9个月左右,而有效期仅3年甚至更短。抗蛇毒血清的生产,对企业硬件要求非常高,全国目前只有一家公司在生产,产量有限。
一种抗毒血清能对付所有蛇毒吗?
不能。
绝大多数抗毒血清具有“种属特异性”,也就是说:它只能中和某一类甚至某一特定毒蛇的毒素。
这背后的核心原因是:
不同毒蛇的毒液成分千差万别,含有上百种不同的蛋白质和酶,作用机制完全不同。
举例来看:

因此,抗毒血清通常分为:
单价血清:针对某一种蛇毒;
多价血清:覆盖多种常见毒蛇,但成本高、过敏风险大。
抗毒血清真的安全吗?
虽然是解毒“神器”,但抗毒血清本身也有风险。错误选择抗毒血清不仅无效,还可能引起严重免疫反应。
常见副作用包括:
速发型过敏反应(10~20%):注射后10-30分钟内出现荨麻疹、气喘、休克;
血清病(5~10%):注射后数日至两周出现发热、皮疹、关节痛;
迟发性免疫反应:长期可能影响肾脏或其他器官。
这些副作用的原因在于:
绝大多数抗毒血清都是动物(马)源性的,含有异种蛋白。
因此,在正规医疗操作中,医生会进行:
皮试或预处理;
配备肾上腺素防止过敏性休克;
严密观察注射后的反应。
⚠️ 注意:抗毒血清只能在医疗机构中由专业人员使用,切不可擅自注射。
如果不知道被什么蛇咬了,怎么选抗毒血清?
这是一个很现实的问题,尤其在野外或陌生环境中,被蛇咬后常常无法判断具体蛇种。

图/央视新闻
通常的处理方式如下:
1. 立即就医
黄金时间是2小时内注射血清,越早越好。切勿自行处理、放血或吸毒液。
2. 判断毒种类别
医生会根据受害者表现(如是否呼吸困难、出血、尿色变化等)判断毒素类型。
3. 使用“多价血清”
在蛇类分布清晰的地区,医生会根据经验投用针对本地高发毒蛇的多价血清。
4. 拍照/带蛇
如果能拍下蛇的照片,或将被打死的蛇带到医院,医生可更精确地选择血清。
不慎被咬,去哪里找抗毒血清?
首先,可拨打120急救电话,急救人员能够联系附近具备蛇伤救治能力的医院。
其次,中华医学会急诊分会推荐了“赛伦100蛇伤防治”小程序,可一键查询全国1923家抗蛇毒血清储备医院,并导航至最近的救治点。

此外,还可以收藏
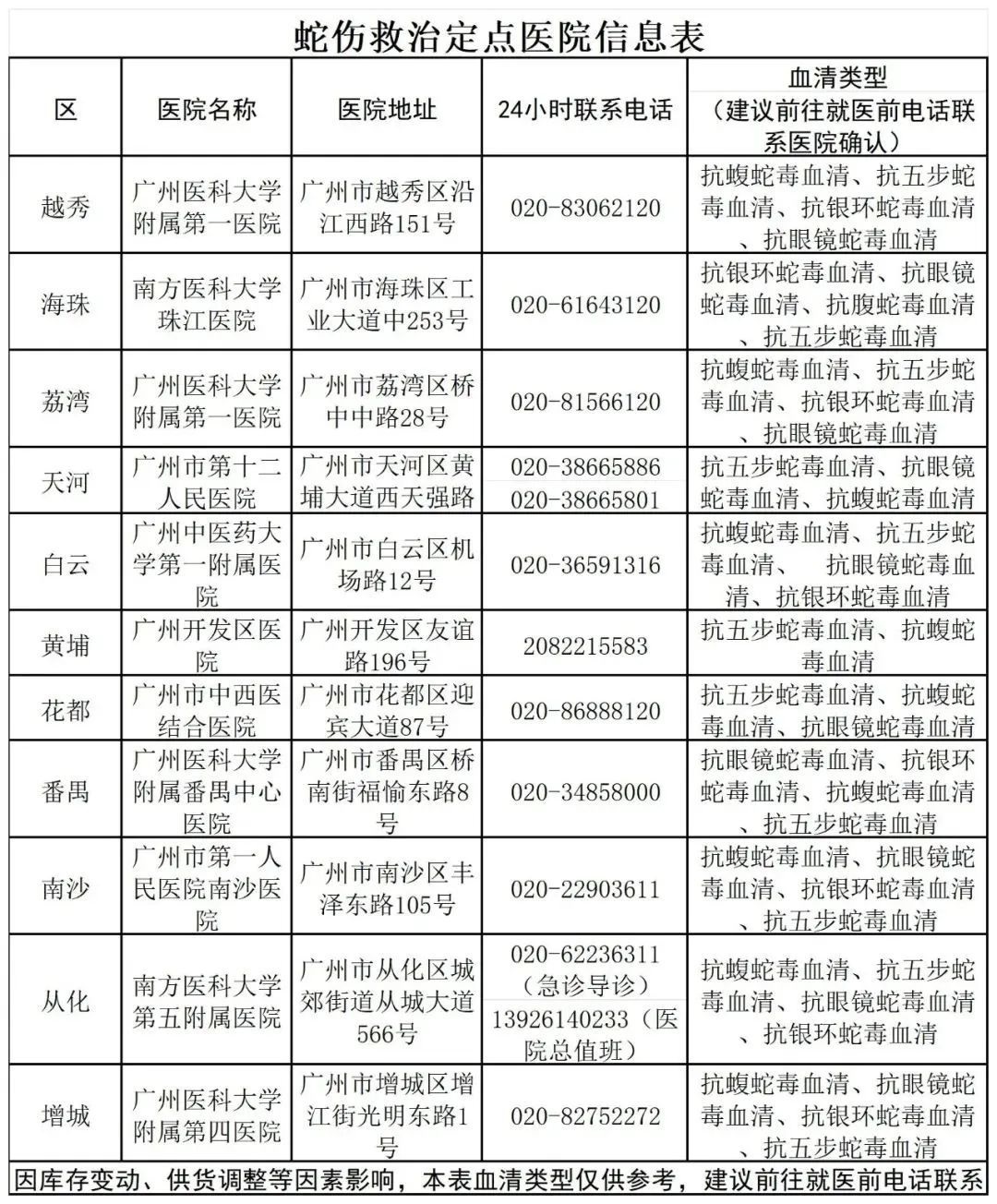
广州蛇伤救治定点医院信息表
(以各医院实际情况为准)

图源:广州卫健委


知多D
夏秋季节是毒蛇咬伤的最高发季节。数据显示,我国每年遭遇毒蛇咬伤的患者可达25万到28万例,有一定的致死致残率。
2023年发布的我国首次蛇伤流行病学调查结果显示:蛇咬伤后,能在2小时内入院治疗的患者占比仅有三成左右。咬伤患者遗留后遗症的占比高达五成。
蛇伤是一种可治愈的疾病,减少院前延迟的时间,早期足量、准确使用抗蛇毒血清,并配合其他手段联合治疗,能够实现零死亡零致残的目标。
蛇类作为生态系统的一部分,并非天生“恶意”,但它们的毒液确实可能在特定情况下夺走生命。而抗毒血清虽是目前最有效的救命手段,却不是随时随地唾手可得的“万能解药”。它对使用时间有严格要求,对毒种识别有依赖,对储存运输和医疗条件有门槛,甚至自身也存在副作用。
当意外来临,给我们致命一击的,其实是无知和慌张。
科学不能阻止所有意外,
但可以让我们在面对自然时,
不再只是害怕——
而是有力、有序地应对。

参考资料:央视新闻、广州卫健委、新快报等

广州日报媒重点实验室出品
统筹/徐梅花、崔素华
文/张乐怡
广州日报新花城编辑:张乐怡