6月12日,广州日报数字化研究院(GDI智库)发布“GDI高职专科专业评估榜(2025)”。评估以教育部2024年公布的《全国普通高等学校名单》《职业教育专业目录》和全国高等职业教育专科专业设置备案结果为依据,对771个高职专科专业中开设院校达到20所及以上的368个专业实行等级评估,涉及19个专业大类78个专业类。
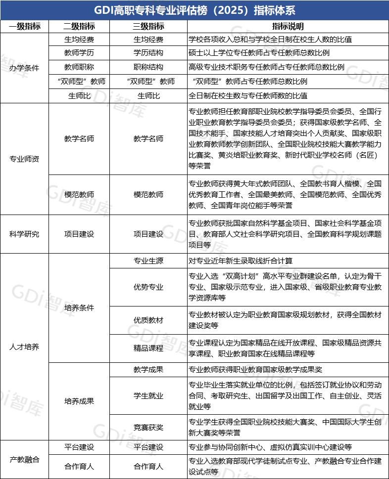
GDI高职专科专业评估以系统化思维构建多维评价框架,通过动态优化指标设置,精准对标职业教育高质量发展需求。指标体系设置办学条件、专业师资、科学研究、人才培养和产教融合等5个一级指标,下设教师学历、“双师型”教师、教学名师、模范教师、合作育人、培养条件、培养成果等12个二级指标,新增新时代职业学校名师(名匠)、产教融合专业合作建设试点等指标,持续优化评价维度,构建客观全面、科学动态的高职院校专业发展评价体系,为高职教育专业建设提供精准化评估导向。
评估结果以“分档”方式呈现,具体做法是按“院校专业综合指数”的位次百分比,将专业前50%的学校分9个等级公布:前2%为A+,2%~5%为A(不含2%,下同),5%~10%为A-,10%~15%为B+,15%~20%为B,20%~25%为B-,25%~30%为C+,30%~40%为C,40%~50%为C-。
在GDI高职专科专业评估中,陕西工业职业技术学院有51个专业评估为A档(含A+、A、A-三个等级),其中A+专业15个,占比29.41%;武汉职业技术学院有49个专业获评A档,包含13个A+专业(占比26.53%);无锡职业技术学院40个A档专业中,A+专业11个(占比27.50%)。从区域分布看,江苏、浙江、山东、广东和湖南等省高职院校的A档专业数量位居前列。
点击这里或扫码查看榜单详情

▼GDI高职专科专业评估榜(2025)指标体系

▼评估专业目录及院校数

▼A档专业院校分布和数量



扫码关注GDI智库微信公众号,了解更多大学榜单。