5月15日,2025年(第二十届)“大东之夏”文化艺术周系列比赛决赛在热烈的氛围中圆满落幕。活动紧扣“激情全运会 活力大湾区”主题,设置歌手大赛、舞蹈大赛、综艺大赛三大项目,为广大群众献上一场精彩纷呈的文化盛宴。
据悉,活动由越秀区新时代文明实践中心、越秀区文化广电旅游体育局指导,大东街道党工委、办事处主办,大东街新时代文明实践所、大东街道党群服务中心(文化站)、大东街道综合事务中心、大东街道总工会、越秀区社区教育学院大东分院承办,越秀区文化馆、越秀区音乐家协会、广州地王广场协办。

“大东之夏”文化艺术周前身为金雁文化艺术节,自2006年由大东街创办以来,已发展成为地区年度文化盛事。该活动持续发掘和培养众多优秀文艺人才,在社会各界收获广泛赞誉。

作为连续举办二十届的品牌文化活动,本届“大东之夏”以六大特色彰显活力与专业性:参赛群体覆盖5岁幼儿至80岁长者,长幼同台展现全龄艺术风采;151个初赛节目、近900名演员竞演,规模盛大;声乐、器乐、舞蹈、戏曲等多元艺术形式竞相绽放,尽显文化包容性;业余选手与音乐学院专业学生同场竞技,实现专业与业余的交融互鉴;省音乐家协会、省歌舞剧院等资深专家组成强大评委团,现场点评与示范助力选手提升;经层层筛选的决赛节目艺术水准卓越,部分已趋近专业演出级别,全方位呈现品牌活动的深厚积淀与创新魅力。


此次系列比赛的成功举办,不仅为文艺爱好者搭建了展示才华的广阔舞台,更极大地丰富了群众的精神文化生活,充分彰显文化活力与蓬勃风貌。未来,“大东之夏”文化艺术周将持续发挥文化引领作用,为推动当地文化事业繁荣发展注入强劲动力。

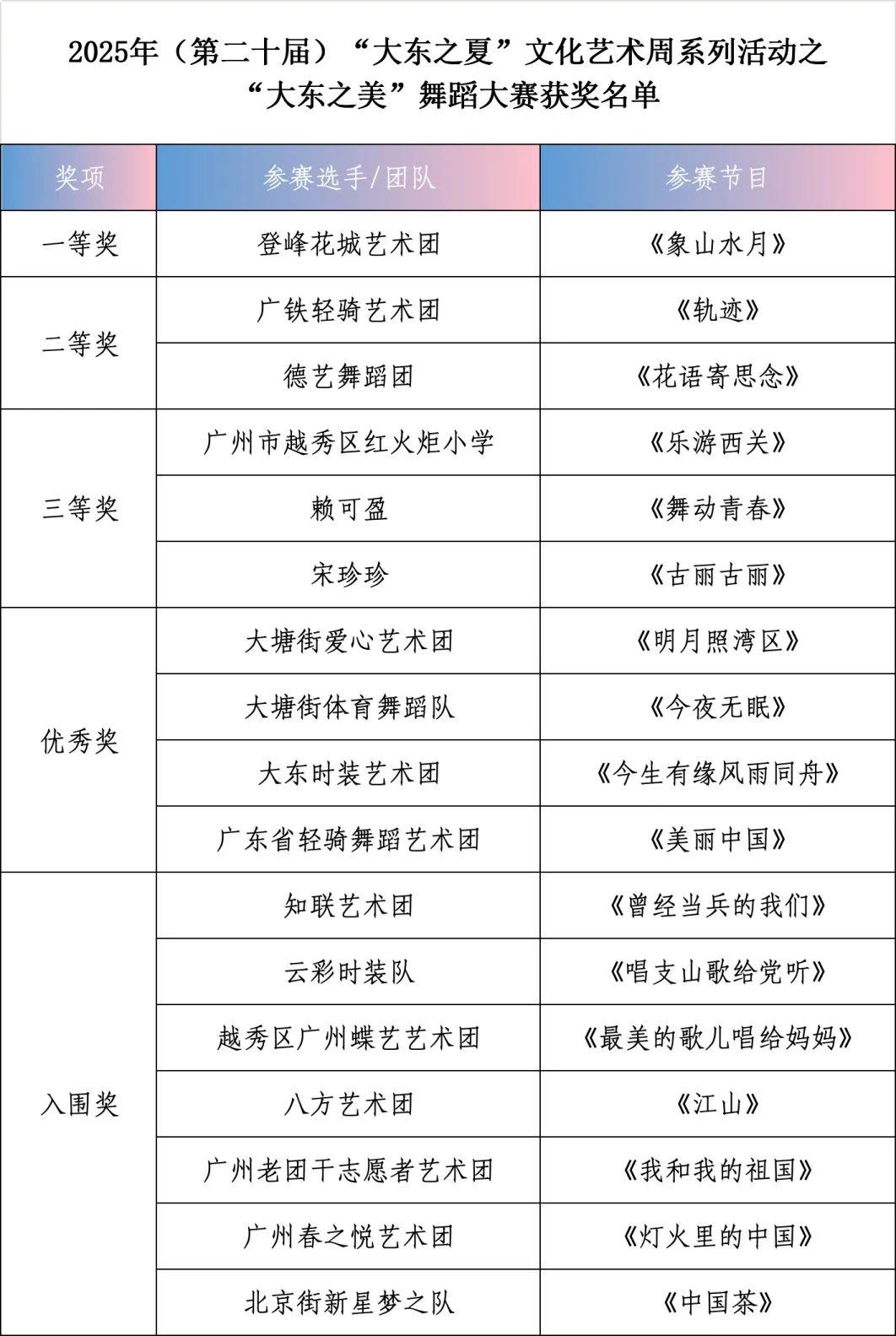
本次活动获奖名单



【记者 郭仲然】
【编辑 陈美宛】
消息及图片来源:大东街党群服务中心(文化站)
制图:郭仲然