4月28日,广州日报新花城记者从广州市教育局获悉,2025年广州市公办小学招生网上报名将于5月7日至11日(每天9:00-21:30)进行,具体如何操作?指引来了,请收好!
2025年广州市公办小学招生网上报名指引如下——
一、登记信息
(一)报名对象
凡在2025年8月31日(含8月31日)前满6周岁、具有广州市户籍的适龄儿童,可在我市义务教育学校招生报名平台公办小学报名入口进行报名。非本市户籍适龄儿童按各区教育行政部门公布招生政策进行报名。
(二)网上报名时间
2025年5月7日至11日,每天9:00-21:30。
(三)真实准确填报信息
在公办小学报名期间内,家长可登录广州市义务教育学校招生报名平台(http://zs.gzeducms.cn),填写适龄儿童基本信息、户籍信息、住房信息、监护人信息等,确认无误后提交保存。请家长在提交报名信息前,务必仔细核对所填信息,确保信息真实无误。公办小学网上报名填写信息先后顺序不影响报名结果,建议报名家长避开第一天的报名高峰期,尽量选择错峰报名。
同时,为确保家长能顺利、高效完成个人名下房产证明的查询,请尽量避开系统使用的高峰时段,可提前1-5日通过“穗好办APP” “市规划和自然资源局”政务网站、市区各不动产登记资料查询窗口、自助查询机等方式查询房产信息。
二、招生录取
(一)入学资料核验
1.原则上于5月17日至19日(周六至周一)办理,具体以学校通知为准。各区教育行政部门、公办小学以减证便民为原则,采取提前预约、内部核验、线上核验、现场核验等多种方式对报名资料进行核验。请家长密切留意属地区教育行政部门及资料审核学校的具体通知。
2.请家长注意:系统分配提交审核资料的学校不一定是最终录取学校。家长须对提交的报名资料及报名承诺的真实性负责。
(二)确定录取结果
学校将根据资料核验情况,初步确定录取学生名单报区教育行政部门。根据学校上报名单,区教育行政部门确定录取名单。
(三)统筹入学
需要统筹安排公办学位的适龄户籍儿童,由区教育行政部门确定接收学校。
(四)注册
6月28日,各区教育行政部门、各学校组织注册。请家长密切留意区教育行政部门或录取学校的通知要求。
(五)查询结果
7月7日起,家长可登录广州市义务教育学校招生报名平台查询录取结果。同时,报名系统将以短信形式把录取结果发送到适龄儿童监护人的手机。
三、各区教育行政部门咨询电话




四、报名系统技术咨询
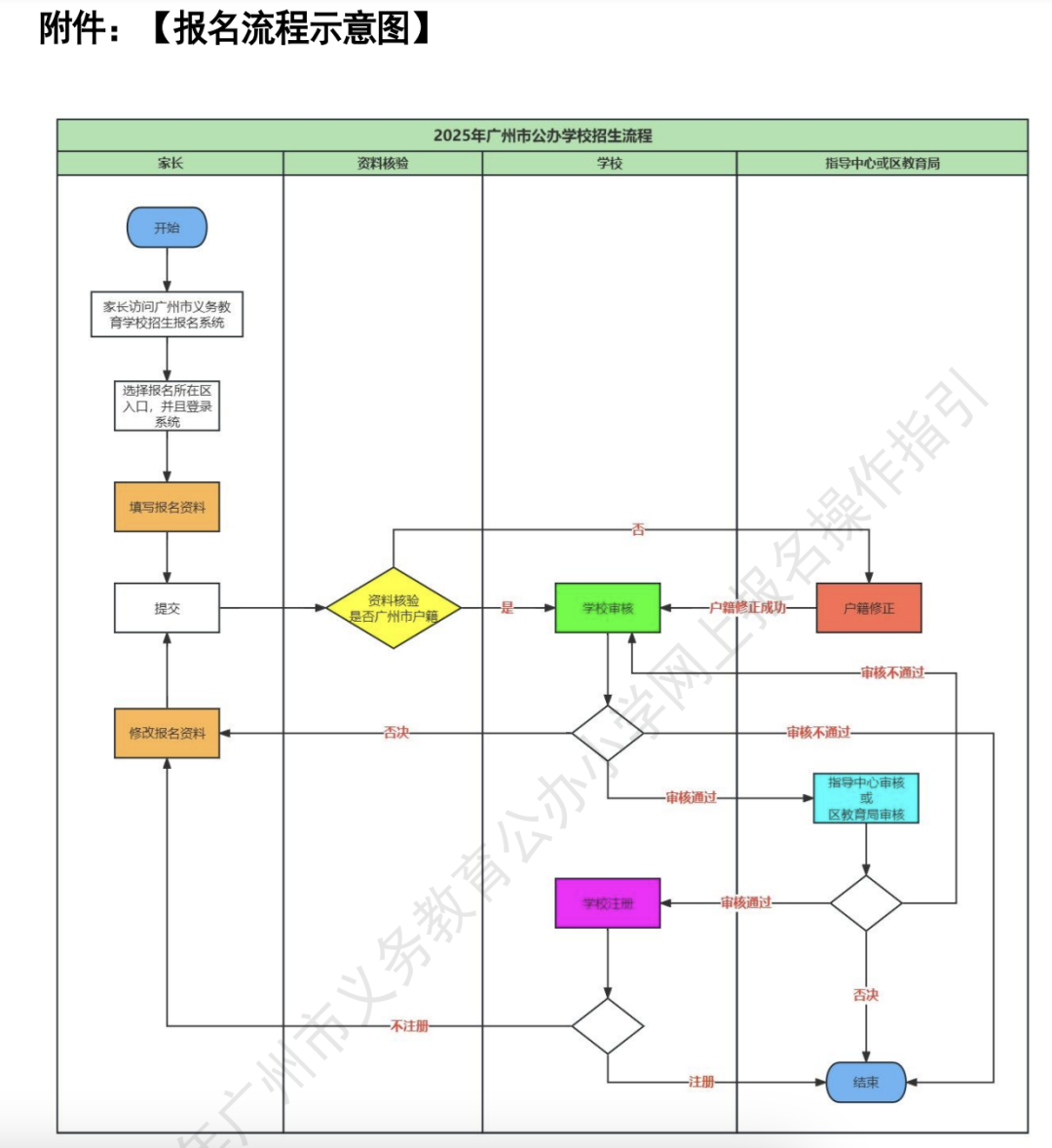
公办小学招生网上报名操作流程如图所示。家长在网上报名期间如遇到系统技术问题,可拨打热线电话020-35676080进行咨询,热线电话工作时间:9:00-21:30。(温馨提示:本热线仅解答报名系统技术问题,相关招生政策问题请咨询各区教育行政部门)。

文字整理/广州日报新花城记者:林欣潼 通讯员 穗教宣
广州日报新花城编辑:吴婉虹