近日,广东省市场监督管理局正式编制印发省级守信激励、失信惩戒和信用修复措施“三张清单”,完善市场监管领域的守信激励、失信惩戒和信用修复机制,进一步健全以信用为基础的市场监管体系,引导更多经营主体守信、重信、诚信,助力打造“守信有激励、失信必惩戒、信用可修复”的社会环境。
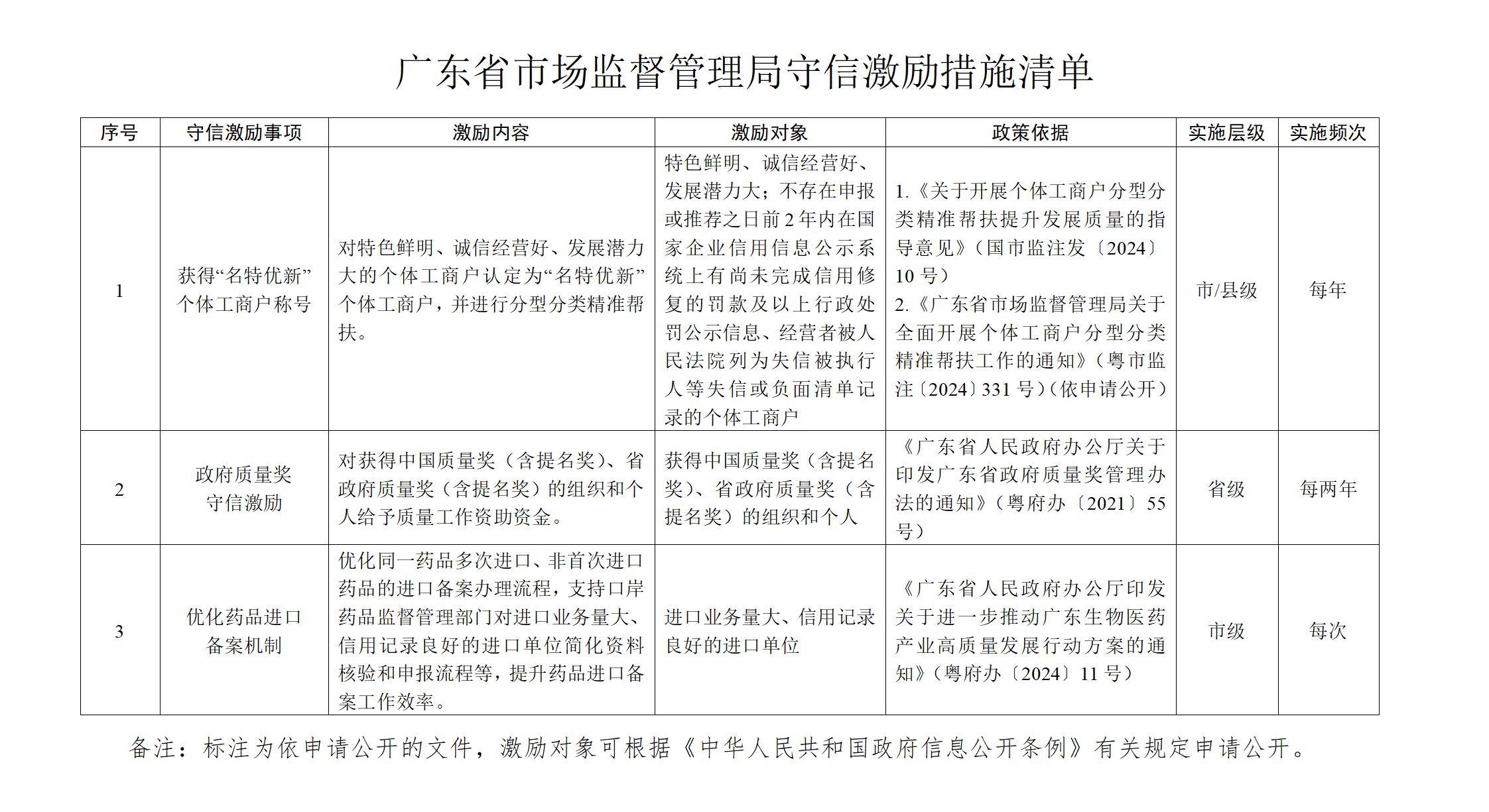
“三张清单”共包括3项激励措施、54项惩戒措施和3项修复项目。
正向激励措施旨在支持和帮助信用良好的经营主体获得优先的资源倾斜,包括绿色审批通道、容缺受理、政府奖励和质押融资等,助力经营主体纾困解难,让守信者“处处便利”,促进诚信价值从“无形”变“有形”。
负向惩戒措施旨在完善失信约束和联合惩戒机制,尤其是健全市场监管领域经营异常名录、严重违法失信名单管理制度,让失信者“寸步难行”,推动惩戒威力由“看不见”到“摸得着”。同时,进一步规范信用修复制度,加强信用修复的告知和指导,提供便捷的信用修复服务,加大与发展改革部门协同修复工作力度,信用修复变“被动”为“主动”,“惩与教”“管与服”形成有机闭环。



来源/南方网
图/广州日报新花城记者:苏俊杰
广州日报新花城编辑:赵小满