近日,广州市从化区教育局发布2025年从化区幼儿园招生方案。相关内容如下:
招生原则
(一)属地管理。由区教育行政部门统筹全区幼儿园的招生工作,各教育指导中心协调辖区学前教育资源,指导各幼儿园根据本招生方案制定具体的招生办法并负责组织实施。
(二)免试入园。幼儿园招生实行免试入园,除健康检查外,不得采用测验、口试或其他任何变相考试及审查成绩的方式招生。
(三)公正公开。坚持依法依规,幼儿园招生严格执行招生政策,做好信息发布,保障招生工作公开、平稳、规范进行。
招生对象、范围
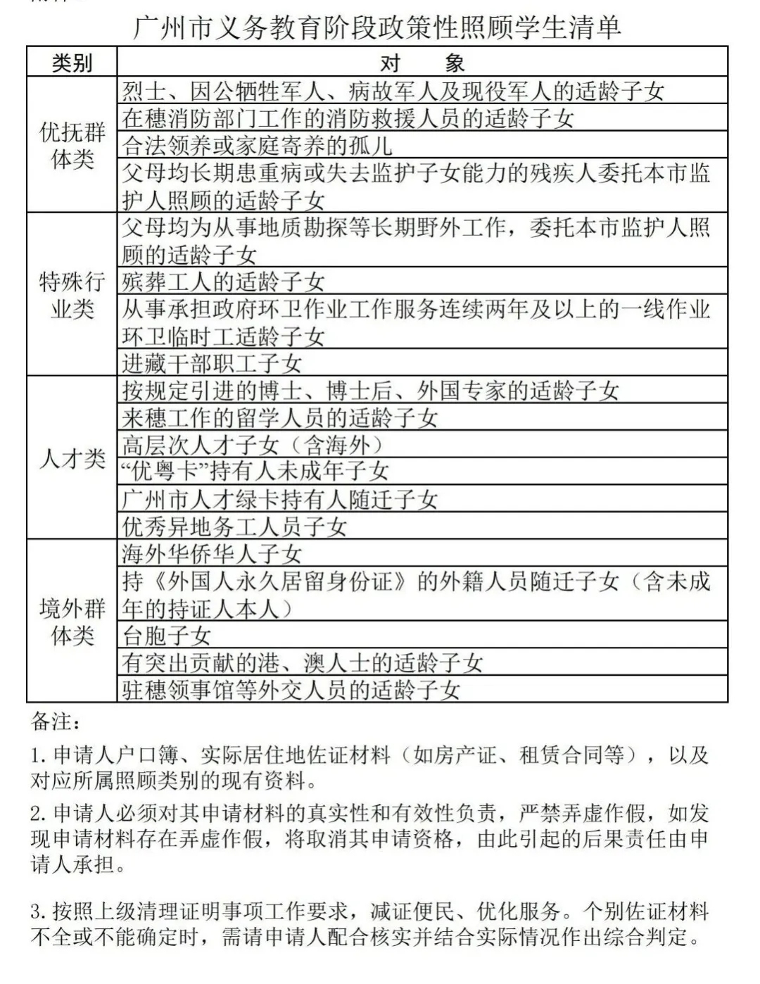
幼儿园小班招收3周岁(2021年9月1日—2022年8月31日期间出生)的从化户籍适龄幼儿(2025年4月30日前入户)及符合《广州市义务教育阶段政策性照顾学生清单》的非从化户籍的适龄幼儿,剩余学位面向社会招生。
招生办法
(一)公办幼儿园招生
公办幼儿园招生分为需要摇号和不需要摇号两种方式,其中,需摇号的公办园分为小区配套公办园和非小区配套公办园两类,若报名幼儿人数少于招生计划数,则全部录取。
1.部分需摇号的公办园
(1)小区配套公办幼儿园
①适用幼儿园(共11所):从化区第三幼儿园、江埔街莱茵幼儿园、妇联幼儿园(关围园区)、街口街流溪御景幼儿园、街口街荔山雅筑幼儿园、山水城幼儿园、江埔街爱尚流溪幼儿园、江埔街逸泉映翠幼儿园、江埔街御湖城幼儿园、江埔街凤鸣幼儿园、太平镇文悦幼儿园。
②招生方式:小区配套幼儿园优先招收本区户籍小区业主适龄子女入园,招生分批次进行:第一批次招收小区业主具有对应小区户籍的幼儿;第二批次招收小区业主具有从化户籍(非小区户籍)的幼儿;第三批次招收小区业主非从化户籍的幼儿。若出现某批次符合条件的幼儿人数超出招生学位数,则该批次幼儿采用摇号方式确定录取名单,录满不再向下一批次招生。在满足小区业主适龄子女入园后,剩余学位数的90%以电脑摇号的方式向非小区从化户籍适龄幼儿招生。
(2)非小区配套的公办幼儿园
①适用幼儿园(共4所):从化区幼儿园、从化区第二幼儿园、街口街幼儿园、妇联幼儿园(河滨园区)。
②招生方式:以电脑摇号的方式向从化户籍及政策性照顾适龄幼儿招生,电脑摇号的比例为招生学位数的90%,招生后的剩余学位由各幼儿园自主招生。
2.其他公办园
以上未提及的其他公办幼儿园招生方案由幼儿园会同举办单位制定并报教育局备案,向社会公布后实施。招生报名工作在6月中旬前完成,录取工作在6月下旬前完成。
民办幼儿园招生
由幼儿园依据本方案各自制定招生办法,面向社会招生。招生工作在7月中旬前完成。
招生工作流程
(一)公布招生工作方案、计划
5月6日至7日,需摇号的15所公办幼儿园在幼儿园招生服务平台申报招生计划及招生信息。
(二)摇号报名的组织与实施
公办幼儿园报名分为两个阶段进行:第一阶段小区配套业主报名和第二阶段全区摇号报名。
第一阶段:小区配套公办幼儿园报名
(1)报名时间:4月27日至29日(上午9:00-12:00,下午14:30-17:30)符合条件幼儿的父(母)或其他法定监护人带备资料到幼儿园现场报名。
(2)现场需审核材料:户口簿、父(母)或其他法定监护人身份证、幼儿出生证、预防接种证、房产证或购房合同(购房合同需提供购房付款发票)等,以上所有资料需提供原件核实并上交复印件一份。
属于以下情况的,还需提供报名当月打印的《广州市个人名下不动产登记结果查询证明》:①幼儿与父母和直系祖辈同住(提供共同户口簿),房产是直系祖辈100%产权,且幼儿父母在广州市没有房产和其他居住地的;②幼儿父母拥有不完全房产的居住地是其在广州市的唯一居住地。
(3)拟录取名单审核和公布。4月30日至5月6日,幼儿园审查、确定拟录取幼儿名单,5月6日进行公示。
(4)剩余学位摇号报名安排。5月10日至14日,11所小区配套公办园剩余学位接受本区户籍适龄幼儿网上报名(报名办法与第二阶段非小区配套公办幼儿园报名办法一致)。
第二阶段:非小区配套公办幼儿园报名
5月10日9:00至5月14日17:00,报名人登录从化区人民政府门户网站(http://www.conghua.gov.cn/)内“从化要闻”的“从化区公办幼儿园招生电脑摇号服务平台”(http://ch.mrtdephoto.cn),实名制注册后按以下要求进行网上报名:
(1)每个幼儿只可参加上述15所公办幼儿园中的其中1个园区电脑摇号(已被小区配套幼儿园录取的幼儿不得再报名参加本轮摇号,经发现取消小区配套幼儿园已录取资格和本轮摇号录取资格)。报名完成后,每名幼儿将获得一个报名编号,报名编号仅作为幼儿报名标识,与电脑摇号录取无关。
(2)双胞胎(多胞胎)参加幼儿园电脑摇号可在“一号摇号,同园录取”或“多号摇号,按实录取”两种方式中任选其一,一经选定不得更改。
(3)不具备网上报名条件的家庭,其父母或其法定监护人可向拟报名的幼儿园提出申请,由幼儿园提供网上报名服务。
(三)电脑摇号及名单公布
5月16日上午10:00,在招生工作监督小组的监督和从化公证处公证员的公证下,进行电脑摇号,并对拟录取幼儿名单进行公布。
(四)资格审核及录取注册
5月18日至20日,幼儿园对摇号拟录取幼儿进行现场资格审核。
1.家长确认报名信息。由幼儿园现场打印《从化区公办幼儿园报名表》,拟录取幼儿的父(母)或其法定监护人对报名信息现场确认。
2.现场确认提交材料:①父(母)或其他法定监护人与幼儿共同户口簿(若户口簿不共有则须提供幼儿户口簿及法定机构如法院、公安机关等出具的监护证明);②父(母)或其他法定监护人身份证;③预防接种证和接种单位出具的《儿童预防接种情况审核报告》(或提供由家长自行到“粤苗”APP小程序下载打印件);④幼儿出生证。以上相关材料复印件交幼儿园存档备查。
经资格审核发现电脑摇号不符合报名条件的、提供虚假材料或证明材料不齐全且未按时补齐的,以及未在规定时间内前往幼儿园进行现场资格审核的,一律取消其录取资格。
3.空缺名额的递补招生。5月21日至22日,资格审核产生的空缺名额,按摇号排位序号从小到大由后续幼儿依次递补。幼儿园负责通知并进行递补录取资格的现场审核。
4.公布最终录取名单及注册登记。5月23日至28日,幼儿园公布最终录取名单。5月29日至30日,办理注册登记手续,领取《新生录取通知书》,逾期未注册登记的,视为自动放弃学位。
(五)录取后相关工作
1.幼儿收到《新生录取通知书》后,应按有关的指引到医院进行体格检查。
2.新生入园后,各幼儿园要认真做好新生在园学籍及相关信息登记工作。
从化区2025年秋季幼儿园小班招生信息表

从化区2025年幼儿园招生工作咨询电话

来源:从化区教育局
整理/广州日报新花城记者:谢泽楷
广州日报新花城编辑:林霞虹