4月19日,首届人形机器人半程马拉松在北京开跑。多个网传视频显示,宇树科技G1人形机器人在跑步过程中摔倒,此后站起继续比赛。
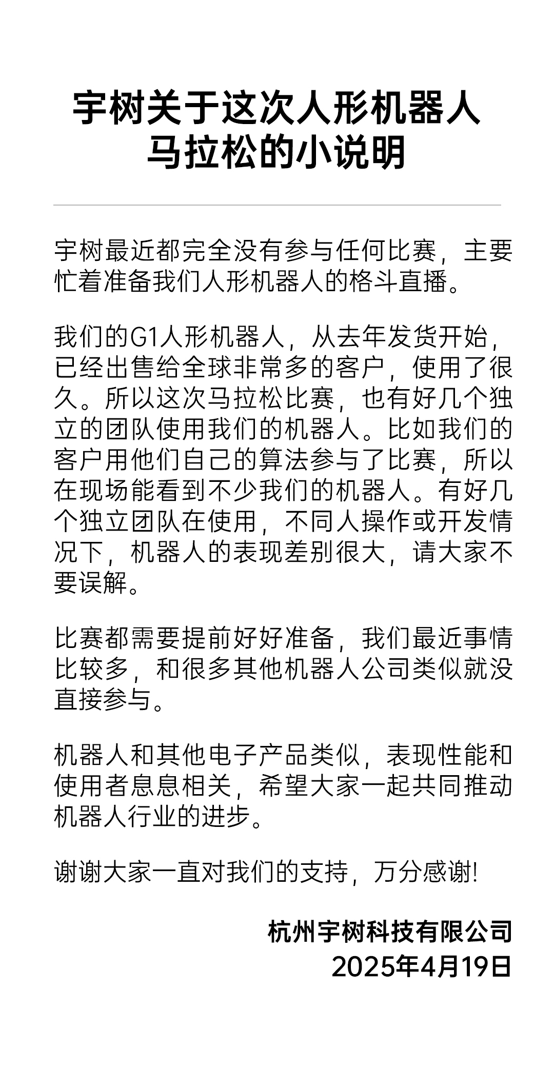
对此,记者最新获悉,宇树在关于这次人形机器人马拉松的小说明称:“宇树最近都完全没有参与任何比赛,主要忙着准备我们的人形机器人的格斗直播。其G1人形机器人,从去年发货开始,已经出售给全球非常多的客户,使用了很久。所以这次马拉松比赛,也有好几个独立的团队使用其机器人。比如其客户用他们的自己的算法参与了比赛。”
宇树强调,不同人操作或开发情况下,机器人的表现差别很大,请大家不要误解,比赛都需要提前好好准备,其最近事情较多,和很多其他机器人公司类似就没有直接参与。机器人和其他电子产品类似,表现性能和使用者息息相关,希望大家一起共同推动机器人行业的进步。

文/广州日报新花城记者:张露
广州日报新花城编辑:谢婵