4月16日,广州日报数字化研究院(GDI智库)发布“GDI大学排行榜(2025)”。GDI大学排行榜(2025)评估全国1189所本科院校(不含港澳台地区、艺术类和军事类院校,中国科学院大学、中国社会科学院大学未纳入评估),同步推出“GDI大学排行榜(2025)——主榜”及师范类、医药类、财经类、政法类、语言类、民族类、体育类、对外合作办学类及民办院校等多个平行榜单。
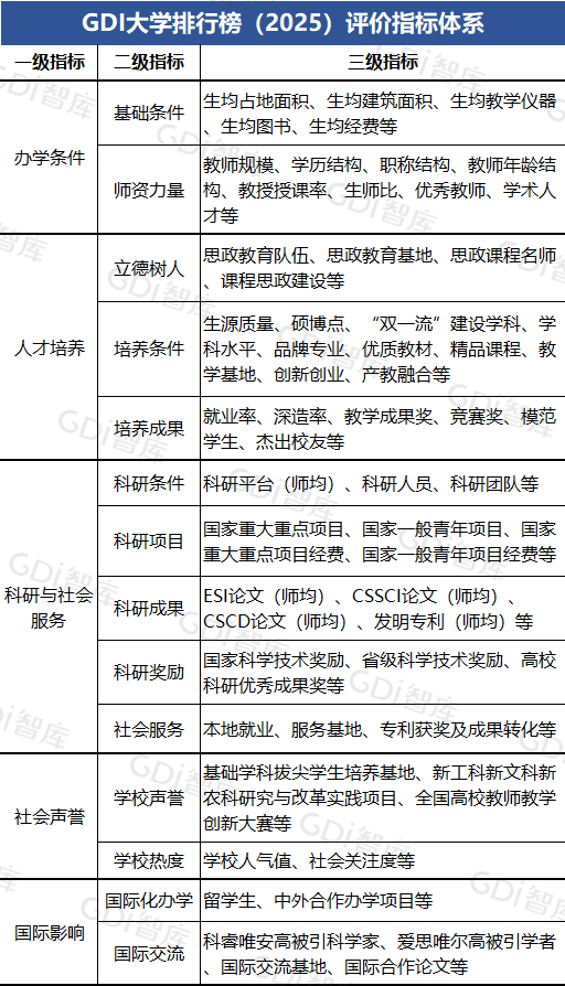
GDI大学排行榜(2025)设办学条件、人才培养、科研与社会服务、社会声誉和国际影响等5个一级指标,下设师资力量、培养条件、培养成果、科研项目、社会服务和学校声誉等14个二级指标以及150多项细分指标,在综合评价中突出人才培养核心地位,以求更加全面、客观、科学地评价大学发展现状。
点击这里或扫码进入榜单专题↓


▼榜单分析
在“GDI大学排行榜(2025)——财经类80强”中,上海财经大学、中央财经大学和对外经济贸易大学位居前三,排名四至十位的分别是:中南财经政法大学、东北财经大学、浙江工商大学、西南财经大学、北京工商大学、首都经济贸易大学和江西财经大学。

来源:GDI智库
扫码关注GDI智库微信公众号,了解更多大学榜单。
