
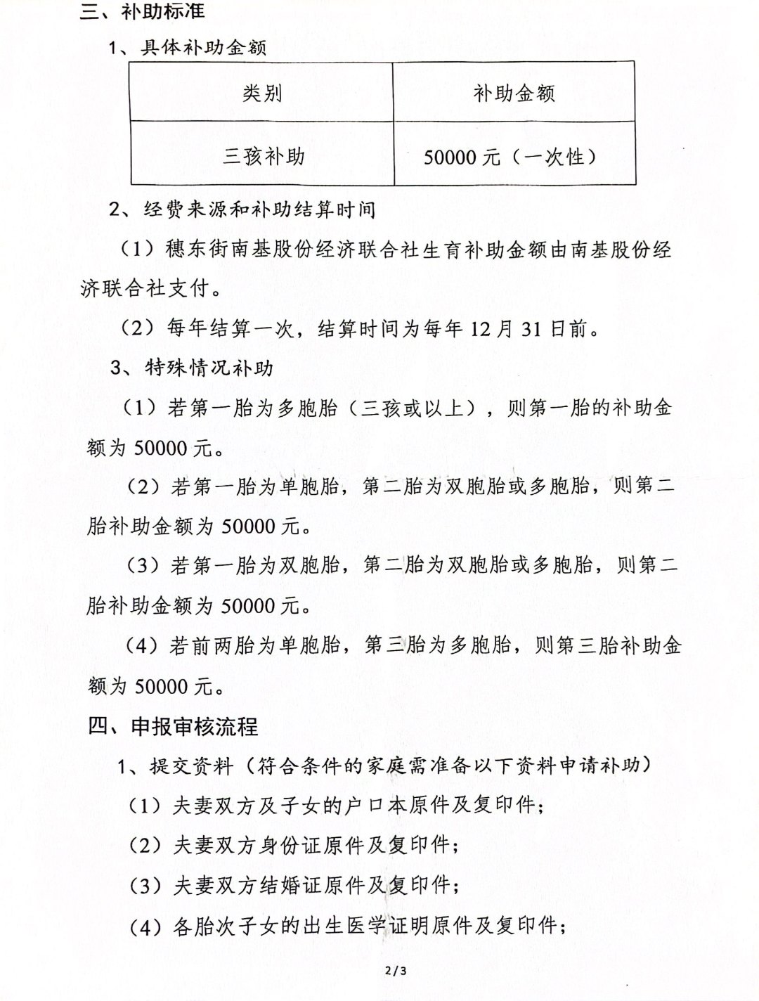
近日,南湾社区南基股份经济联合社召开股东代表大会,审议通过《广州市黄埔区穗东街南基股份经济联合社生育补助方案》(下简称“生育补助”),明确规定符合条件的家庭生育三孩可一次性申领50000元生育补助金。该生育奖励政策是针对当地户籍以及有股份的居民,且夫妻合法生育三孩。
南湾社区第一书记蒋波介绍了“生育补助”方案的背景,首先是响应国家相关政策的号召;其次,是社区老龄化;此外,社区内育龄家庭的三孩出生率也比较低;同时,近几年社区的经济一直处于稳中有升的态势,如去年社区的经济收入就达到了9700多万元,才有条件能够拿出一部分钱对“生三孩”进行奖励。
“社区的育龄妇女大概在1000人,但她们的生育意愿还是不高的。”南湾社区负责相关公共服务的秦婉娴告诉记者,在2016年“二孩”放开之后,仍然没有大幅提高育龄妇女们的生育意愿,社区内人口的自然增长率是“负增长”。
她介绍,此前在走访育龄妇女生育意愿情况时,了解到她们觉得生三孩还是压力比较大,如果能够有资金的补助,肯定会缓解一定的经济压力。“所以我们才把补助金额提高到了五万元。”
此外,针对0~3岁时家长没有时间和精力带小孩的问题,秦婉娴表示,社区也将在幼儿园设置“小小班”,缓解家长因此产生的焦虑,提高育龄家庭的“生育意愿”,解决后顾之忧。
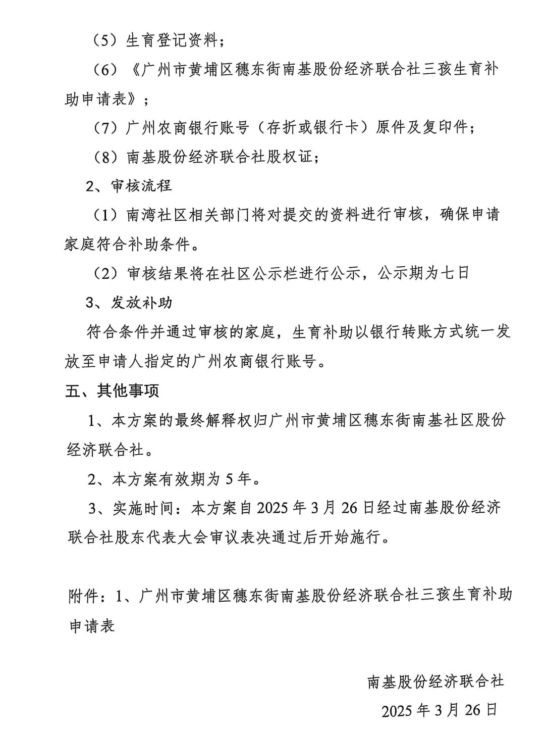
据介绍,自“生育补助”方案公布以来,已经有三个符合条件的社区家庭进行了申请,后续将会在年底进行统一发放。
“当时这个‘生育补助’方案在南基股份经济联合社股东代表大会是全票通过的。”蒋波说,股东们对于提高育龄年轻人的生育意愿是非常重视的。在经过今年的“五万元奖励”进行“试水”后,也会将根据育龄家庭生育意愿将方案合理调整,如“三孩奖励十万元”“二孩也有生育补助”等也是有可能的。




文/广州日报新花城记者:张丹
图/广州日报新花城记者:张丹 通讯员:麦斯桡
视频/广州日报新花城记者:张丹 通讯员:麦斯桡
广州日报新花城编辑:张宇